加餐03 学习攻略(二):大数据&云计算,究竟怎么学?

你好,我是LMOS。

上节课我们从谷歌的三驾马车开始,学习了大数据三件套的设计思路,可惜谷歌三驾马车作为商用软件,只开放了论文来讲解原理,却并没有开放出对应的源代码。

为了帮你更好地理解这些核心技术是怎么落地的,这节课我会简单介绍一下另外三个基础组件的设计原理,它们也是开源大数据生态中的重要角色。

HDFS设计原理

首先我们来说说HDFS,它的全称是Hadoop Distributed File System,你可以理解为一个可以由低成本的普通PC机组成的大规模分布式文件系统。

HDFS的架构图如下所示:

其实,HDFS的核心架构和[上节课]讲过的GFS,架构思路是一脉相承的。

HDFS基于主/从架构设计,其集群的核心是由NameNode(充当主服务器)、DataNode(充当从服务器)、Client这三部分构成的。各部分的含义和功能,你可以参考后面这张表:-

通过这几个组件的配合,我们就拥有了一个可靠的分布式文件系统

那么HDFS有哪些优势呢?主要是后面这四点:

  • 容错性:可以在集群中的任意节点发生故障时继续运行,这能保证数据的安全性。
  • 大数据处理能力:HDFS可以存储海量的数据,并支持大规模并行计算。
  • 高可靠性:HDFS将文件分割成多个块存储,并在集群中多次复制,可以保证数据的高可靠性。
  • 简单易用:HDFS提供了简单易用的文件存储和访问接口,与其他系统集成很方便。

但是,HDFS也有一些不足,具体包括:

  • 性能相对较低:不适合低延迟的数据访问。
  • 不支持随机写入:不支持随机写入,只能进行顺序写入。
  • 对小文件不友好:不能很好地存储小文件,因为它需要将小文件分割成大块存储,而这会导致存储和计算效率低下。

总之,HDFS能够高效地存储海量数据,并支持大规模并行计算。但是,HDFS 不适合用于低延迟的数据访问,也不适合用于存储小文件。

说到这,我们就不难推测HDFS的适用场景了——它适合用在海量数据存储和大规模数据分析的场景中,例如搜索引擎、广告系统、推荐系统等。

YARN设计原理

其实早期Hadoop也按照Google Mapreduce的架构,实现了一套Mapreduce的资源管理器,用于管理和调度MapReduce任务所需要的资源。但是JobTracker存在单点故障,它承受的访问压力也比较大,这影响了系统的可扩展性。另外,早期设计还不支持MapReduce之外的计算框架(比如Spark、Flink)。

正是因为上述问题,Hadoop才做出了YARN这个新的Hadoop资源管理器。YARN的全称是Yet Another Resource Negotiator,让我们结合架构图了解一下它的工作原理。-

根据架构图可见,YARN由ResourceManager、NodeManager、JobHistoryServer、Containers、Application Master、job、Task、Client组成。

YARN的架构图中的各个模块的功能,你可以参考后面这张表格:-

了解了每个模块大致的功能之后,我们再看看YARN运行的基本流程吧!-

到YARN运行主要是包括后面表格里的八个步骤。-

其实我们计算的每一个MapReduce的作业,也都是通过这几步,被YARN资源管理器调度到不同的机器上运行的。弄懂了YARN的工作原理,对“Hadoop大数据生态下如何调度计算作业到不同容器做计算”这个问题,你会更容易理解。

然而,解决了存储和计算问题还不够。因为大数据生态下需要的组件非常多,各种组件里还有很多需要同步、订阅或通知的状态信息。如果这些信息没有一个统一组件处理,那整个分布式系统的运行都会失控,这就不得不提到一个重要的协调组件——ZooKeeper了。

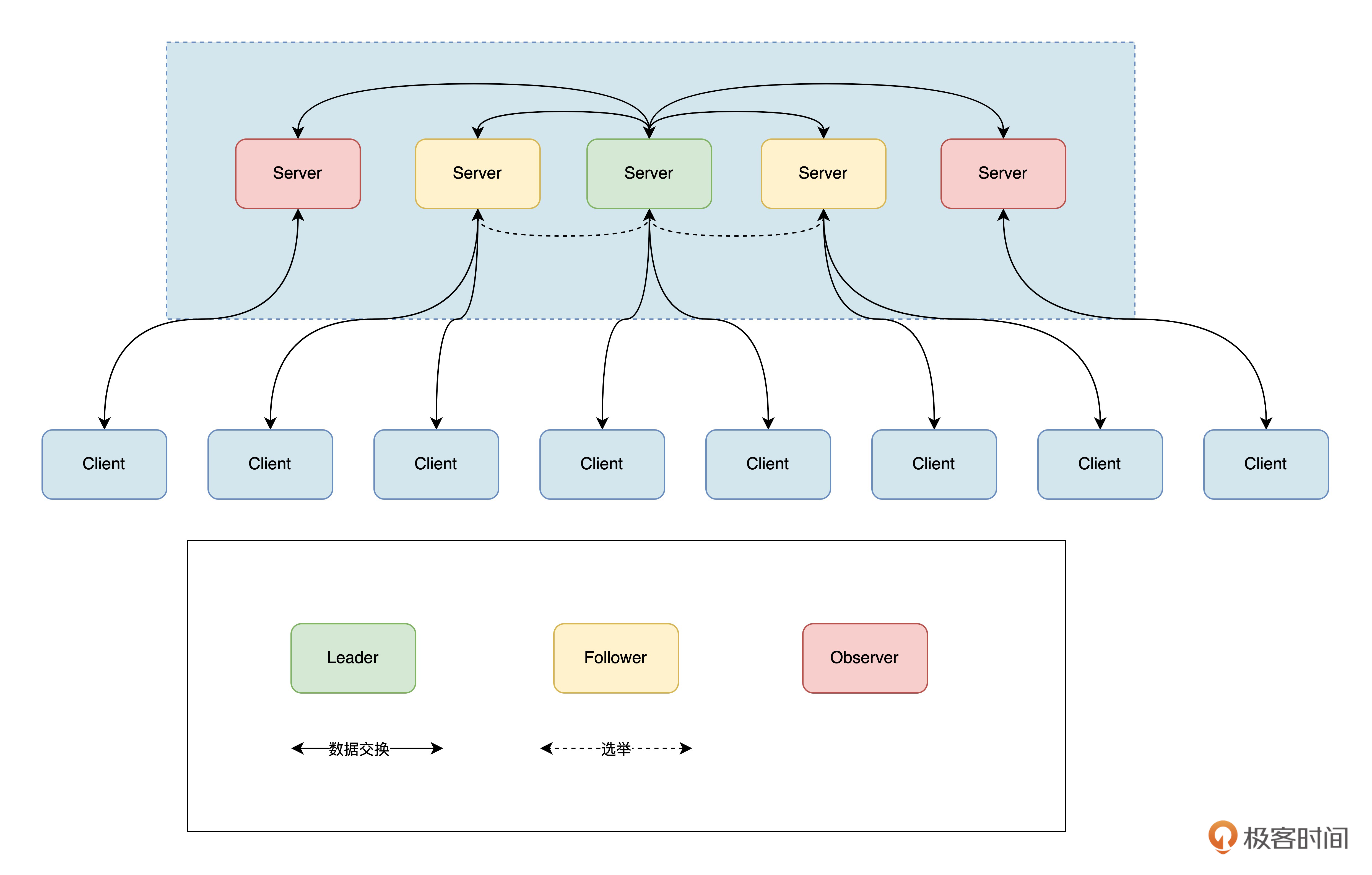
ZooKeeper设计原理

ZooKeeper集群中包含Leader、Follower以及Observer三个角色。

Leader负责进行投票的发起和决议,更新系统状态,Leader是由选举产生的。Follower用于接受客户端请求并向客户端返回结果,在选主过程中会参与投票。

Observer的目的是扩展系统,提高读取速度。Observer会从客户端接收请求,并将结果返回给客户端。Observer可以接受客户端连接,也可以接收读写请求,并将写请求转发给Leader。但是,Observer不参与投票过程,只同步Leader的状态。

后面是ZooKeeper的架构图:

- 在其核心,Zookeeper使用原子广播来保持服务器同步。实现这种机制的协议称为Zab协议,它包括恢复模式(用于主选择)和广播模式(用于同步)。

当服务启动或leader崩溃后,Zab协议进入恢复模式。恢复模式结束时,leader已经当选,大多数服务器已经同步完成leader的状态。这种状态同步可以确保leader和Server的系统状态相同。

为了保证事务序列的一致性,ZooKeeper使用递增的事务ID(zxid)来标识事务。所有提案提交时都会附上zxid。Zxid为64位整数,高32位表示领导人关系是否发生变化(每选出一个领导者,就会创建一个新的epoch,表示当前领导人所属的统治时期),低32位用于增量计数。

在工作期间,每个服务器都有三种状态:

  • LOOKING:表示当前服务器不知道该领导者,正在寻找他。
  • LEADING:表示当前Server为已当选的leader。
  • FOLLOWING:表示该leader已经当选,当前Server正在与该leader同步。

通过这样一套可靠的一致性协议和架构设计,Zookeeper把用户改变数据状态的操作,抽象成了类似于对文件目录树的操作。这样就简化了分布式系统中数据状态协调的难度,提高了分布式系统运行的稳定性和可靠性。

综合应用与环境搭建

学了这么多基础概念,我们来挑战一个综合性问题。假设在一个大型Hadoop集群中,你作为系统管理员需要解决这样一个问题——如何保证数据的安全性?

你会如何解决呢,使用哪些HDFS、YARN、ZooKeeper中的哪些功能,为什么这样选择呢?你可以自己先思考一下,再听听我的想法。

为了保证数据的安全性,我们可以使用HDFS的多副本机制来保存数据。在HDFS中,我们可以将文件分成若干块存储在集群中的多个节点上,并设置每个块的副本数量。这样,即使某个节点出现故障,也可以通过其他节点上的副本来恢复数据。

此外,还可以利用YARN的资源管理功能来控制集群中节点的使用情况,以避免资源过度使用导致的数据丢失。

最后,我们还可以利用ZooKeeper的分布式锁功能,来保证集群中只有一个节点可以访问某个文件。这样多个节点同时写入同一个文件造成的数据冲突,也能够避免。

总的来说,综合使用HDFS的多副本机制、YARN的资源管理功能以及Zookeeper的分布式锁功能,可以帮我们有效保证数据的安全性。

接下来就让我们动手搭建一套大数据开发环境吧。大数据开发环境搭建一般环节比较多,所以比较费时。为了节约部署时间,提高开发效率,我比较推荐使用Docker部署。

首先,我们先安装好Docker和docker-compose。

要安装Docker,一共要执行六步操作。第一步,在终端中更新软件包列表:

sudo apt update

第二步,安装依赖包:

sudo apt install apt-transport-https ca-certificates curl software-properties-common

第三步,添加Docker的官方GPG密钥:

curl -fsSL https://download.docker.com/linux/ubuntu/gpg | sudo apt-key add -

第四步,在系统中添加Docker的存储库:

sudo add-apt-repository "deb [arch=amd64] https://download.docker.com/linux/ubuntu $(lsb_release -cs) stable"

第五步,更新软件包列表并安装Docker:

sudo apt update
sudo apt install docker-ce

第六步,启动Docker服务并将其设置为开机启动:

sudo systemctl start docker
sudo systemctl enable docker

安装完Docker,接下来我们来还需要执行两个步骤,来安装 Docker Compose。首先我们要下载Docker Compose可执行文件,代码如下:

sudo curl -L "https://github.com/docker/compose/releases/download/1.27.4/docker-compose-$(uname -s)-$(uname -m)" -o /usr/local/bin/docker-compose

第二步,为Docker Compose可执行文件设置执行权限:

sudo chmod +x /usr/local/bin/docker-compose

现在,Docker和Docker Compose都安好了。为了确认安装是否成功,可以使用后面的命令验证:

docker --version
docker-compose --version

接下来,我们就可以启动大数据项目了。首先需要使用命令克隆仓库:

git clone https://github.com/spancer/bigdata-docker-compose.git

然后,我们打开项目目录运行下面的命令:

 docker-compose up -d 

等待项目启动成功,我们就可以使用Hadoop生态的各个组件,做更多的探索实验啦。

总结

这节课我们学到了开源大数据生态中的三个重要角色,它们是Hadoop大数据平台的基础,负责了文件存储、资源管理和分布式协调。

HDFS是Hadoop的分布式文件系统,它可以将海量数据分布在集群中的多个节点上进行存储,采用多副本机制保证数据安全。

YARN是Hadoop的资源管理系统,负责调度任务并管理资源。

ZooKeeper是分布式协调服务,提供分布式锁、队列、通知等功能,常用于分布式系统的配置管理、分布式协调和集群管理。

了解了这些组件的原理之后,我们还一起分析了一道综合应用题帮你加深理解。最后,动手环节也必不可少,利用Docker,可以帮我们快速搭建一套大数据开发环境,课后你有兴趣的话也推荐自己上手试试看。

欢迎你在留言区和我交流讨论,我们下节课见。