你好,我是华仔。 你现在看到的这篇文章,是我在2022年新写的。《从0开始学架构》这门课更新结束后,我又探索了很多和架构相关的事情。这期间新的经历和尝试,也让我有了更多的思考。 所以,有了今天这篇文章,把我在软件系统架构图上的实践分享给你。
很多同学技术能力很强,架构设计也做得很好,但是在给别人讲解的时候,总感觉像是“茶壶里煮饺子,有货倒不出”。
其实,在为新员工培训系统架构、给领导汇报技术规划、上技术大会做演讲或者向晋升评委介绍工作贡献的时候,如果你能画出一张优秀的软件系统架构图,就可以大大提升自己的讲解效果,让对方轻松地理解你想表达的关键点。
这一讲,我就会为你分享软件系统架构图的画图技巧。
说起软件系统架构图,你可能会想到4+1视图,毕竟很多学习资料上都说它是架构图的标准。那么,到底什么是4+1视图呢?是不是只要按照4+1视图的标准去画,就没有问题呢?
我们还是从它的由来说起。1995年,Philippe Kruchten在论文中指出了过去用单一视图描述软件系统架构的问题,并提出了4+1视图作为解决方案。
有时,软件架构的问题来源于系统设计者过早地划分软件或者过分地强调软件开发的某一个方面,比如数据工程、运行时效率、开发策略或团队组织。此外,软件架构往往不能解决它的所有“用户”的问题。……作为补救措施,我们建议使用几个并发视图来组织对软件架构的描述,其中每个视图分别解决一组特定的问题。
不同视图之间的关系如下图所示:

4+1视图的核心理念是从不同的角度去剖析系统,看看系统的结构是什么样的,具体每个视图的含义是:
(备注:逻辑视图看到的“功能”和场景视图看到的“需求”是一回事吗?答案是否定的。一个需求可能涉及多个功能,例如“取款”这个场景涉及“插卡”“密码验证”“出钞”等功能;而多个需求可能涉及同一个功能,例如“取款”和“转账”是两个不同的需求,但是都涉及“密码验证”这个功能。)
我们可以看到,4+1视图本身很全面也很规范,但是为什么在实际工作中,真正按照这个标准来画架构图的公司和团队并不多呢?
我认为原因主要有三点:

(备注:左图是用UML工具画的,右图是用Visio画的,对比之下,UML图的缺点十分明显。)
这些原因导致4+1视图在目前的实际工作中并不是很实用。那么,我们到底要怎么画软件系统架构图呢?
其实,很多人之所以画不好架构图,最大的痛点就是不好把握到底要画哪些内容,画得太少担心没有展现关键信息,画得太多又觉得把握不住重点。
所以现在的问题变成了:应该按照什么样的标准来明确架构图要展现的内容呢?
答案就是我在[第1讲]中介绍的4R架构定义。
软件架构指软件系统的顶层(Rank)结构,它定义了系统由哪些角色(Role)组成,角色之间的关系(Relation)和运作规则(Rule)。
4R是指4个关键词:Rank,Role,Relation和Rule。既然可以通过4R来定义软件系统的架构,那么按照4R架构定义的思路来画架构图也是很合情合理的,具体步骤如下:
我把描述Role和Relation的架构图称为静态架构图,描述Rule的系统序列图称为动态架构图。

从某一个角度去看,静态架构图的数量跟系统复杂度有关,一般是1~2张,如果比较简单,用一张图就够了,如果比较复杂,就要分别用两张图来展现;而动态架构图是一般是多张,因为核心场景数量不止一个,对应的系统序列图有多张。
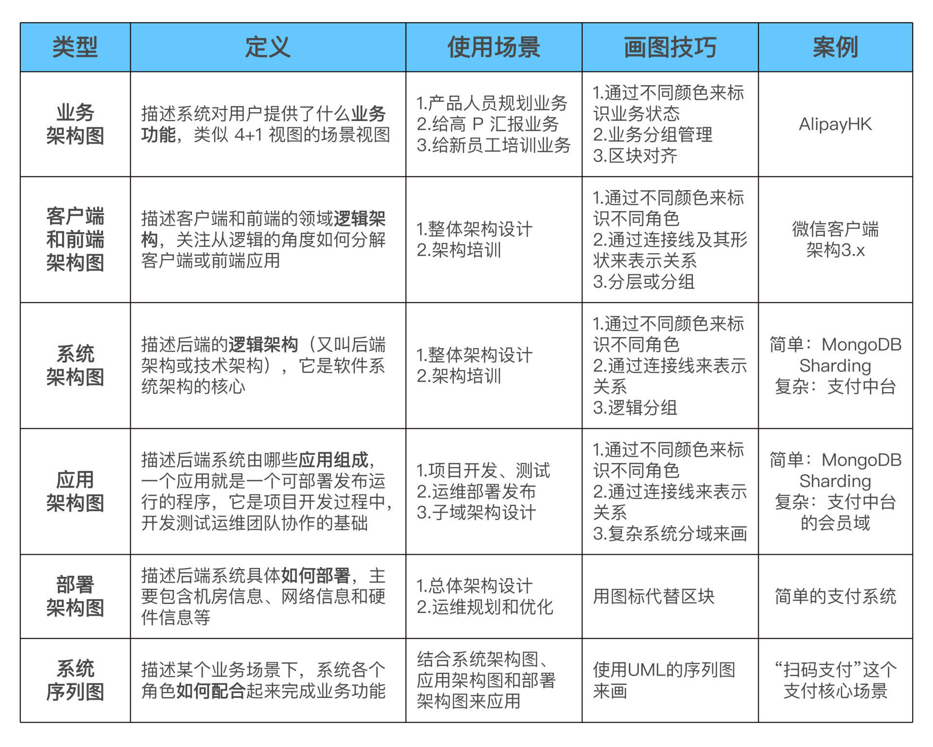
刚才介绍4+1视图的时候,我提到过,从不同的角度去剖析系统,就会得到不同的视图。其实按照4R架构定义来画架构图也是这样,用不同的方式去划分系统,就会得到不同类型的架构,分别对应不同类型的架构图。常见的类型整理如下:

接下来,我就为你详细地讲解每一类架构图的特点。
【定义】
描述系统对用户提供了什么业务功能,类似于 4+1 视图的场景视图。
【使用场景】
【画图技巧】
【参考案例】
AlipayHK的一个业务架构图如下所示:

这张业务架构图有三点关键信息:
注意,千万不要画得五颜六色,一般一张图的颜色数量控制在3种以内是比较好的。所以在画图的时候你要想清楚,到底哪些信息是要放在业务架构图中重点展示的关键信息,哪些信息顺带讲一下就可以了。
【定义】
描述客户端和前端的领域逻辑架构,关注的是从逻辑的角度如何分解客户端或者前端应用。
【使用场景】
【画图技巧】
【参考案例】
微信客户端架构3.x的架构图如下所示:

这张客户端架构图有三点关键信息:
【定义】
描述后端的逻辑架构,又叫“后端架构”或“技术架构”,不管是业务系统、中间件系统,还是基础的操作系统、数据库系统等,系统架构都是软件系统架构的核心。
【使用场景】
【画图技巧】
【参考案例】
如果系统比较简单,可以参考MongoDB Sharding的系统架构图,如下所示:

如果系统相对复杂,建议首先用一张图来展示系统架构里面的角色(Role)以及每个角色的核心功能;然后再用一张图来展示角色之间的关系(Relation),可以参考一个支付中台的系统架构图,如下所示:


(备注:完整的支付中台关系图太大了,这张关系图只是摘取其中一部分作为示意图,供你参考。)
【定义】
描述后端系统由哪些应用组成,一个应用就是一个可部署发布运行的程序,它是项目开发过程中,开发测试运维团队协作的基础。
【使用场景】
【画图技巧】
【参考案例】
如果系统比较简单,那么基本上应用架构和系统架构是等价的,可以参考MongoDB Sharding的应用架构图,如下所示:

我们可以看到,这张图中的Router(mongos)、Config Servers 和 Shard(replica set),既包含了系统架构的角色信息(Router、Config Servers 和 Shard),又包含了应用信息(mongos、Config Servers 和 Shard)。
如果系统比较复杂,按照架构分层的角度来看,应用架构已经到了可执行程序这一层,例如支付中台这一类的系统,包含的应用可能有几百上千个,如果把整个支付中台所有的应用都在一张图里面展示出来,信息太多太密,可能会导致架构图都看不清。
这种情况下,应用架构一般都是按照子域来画应用架构图,可以参考支付中台的会员域的应用架构图,如下所示:

【定义】
描述后端系统具体是如何部署的,主要包含机房信息、网络信息和硬件信息等。
【使用场景】
【画图技巧】
用图标代替区块,这样看起来更加美观和容易理解。
【参考案例】
一个简单的支付系统的部署架构图如下所示:

【定义】
描述某个业务场景下,系统各个角色如何配合起来完成业务功能。
【使用场景】
结合“系统架构、应用架构和部署架构”来使用。
【画图技巧】
使用UML的序列图来画。
【参考案例】
“扫码支付”这个支付核心场景的系统序列图如下所示:

(备注:这张序列图的角色对应前面“系统架构”这一小节的支付中台系统的关系图。)
如果你曾经研究过架构图的标准,那么除了4+1视图以外,你可能还看到过TOGAF的“业务架构(跟这一讲的业务架构名字相同,但是意义不同)、数据架构(不是指大数据平台架构,而是指数据资产的架构)、应用架构和技术架构”这种说法,或者还看到过C4架构模型(Context、Container、Component和Code)等等。
但其实目前业界并没有就架构图标准达成共识,刚才提到的TOGAF是企业级的架构,基本上要到CTO这个级别才能接触的,而C4模型的表达能力又不够。
所以,我并没有直接套用这些内容,而是根据个人经验,将我认为最有效果的架构图整理出来。这些架构图,都是我在不同类型不同规模不同业务的公司(华为、UC、阿里和蚂蚁等)里面验证过的,你可以放心地使用。
今天我为你介绍了画软件系统架构图的总体思路,以及常见架构图的应用场景和画图技巧,希望对你有所帮助。

这就是今天的全部内容,留一道思考题给你吧:为什么后端架构可以直接被称为“系统架构”,通常我们说的系统不是应该包含客户端和前端在内的一个整体吗?
© 2019 - 2023 Liangliang Lee. Powered by gin and hexo-theme-book.