你好,我是吴骏龙。
上一讲,我为你讲解了在正式实施全链路压测前,我们要做的三项改造工作,包括数据隔离、中间件改造和应用服务改造。这一讲,我们就正式进入两项压测工作:压测模型构建和压测流量构造,把全链路压测的建设过程完整展示给你。除了技术工作之外,在这一讲中我还会与你分享全链路压测的组织协调和运营工作,它们对全链路压测的完整落地同样起到至关重要的作用。
我们先看看如何构建压测模型。
构建压测模型的重点是准确度,如果模型与真实场景相差过大,那么压测结果的可参考性将会大打折扣,下面是一些典型的由于压测模型不准确导致压测结果无效的反面教材:
压测模型包含业务模型和数据两部分,我再来通过几个实例讲解一下如何构建尽可能真实的场景。
实例一: 读请求
读请求由于不会对数据造成污染,因此可以直接使用真实请求和数据进行回放。
实例二: 写请求
写请求一般需要单独构造压测模型,并做好数据隔离和清理工作。
归纳一下,压测模型构建的核心要点是,要利用好生产环境的各种信息来帮助我们构建贴近真实业务的压测模型。生产环境是个聚宝盆,请求的依赖关系、调用比例、数据特征都是我们构建压测模型的素材,将这些数据抽取出来再进行精加工,即可得到贴合实际的压测模型。
有了压测模型和数据,最后临门一脚就是构造压测流量进行施压。全链路压测对于压测流量构造的技术选型主要取决于流量的规模,如果规模不大,传统的压测工具是可以支持的,如JMeter、Locust、nGrinder等;如果是大规模流量乃至超大规模流量(百万请求量级),成本就会比较高。对于后者,可以考虑自研一套压测平台,这也是很多大厂的做法,我在下一讲会专门展开这部分内容,敬请关注。
我们来总结一下,全链路压测的建设过程可以归纳为两个重点:首先,通过中间件改造和应用服务改造,保证压测流量的完整性和可识别性,并保证压测数据与真实数据隔离开;其次,利用生产环境的各类信息,构建贴近真实场景的压测模型,并通过构造大规模压测流量实施全链路压测。
这些工作都完成后,全链路压测在技术层面的建设就基本告一段落了。
说了那么多,也许你会觉得建设全链路压测的技术难度还是挺高的,但我想告诉你的是,除了技术工作,组织协调和运营工作其实更难。这就好比新冠肺炎疫情的防控,全世界都知道中国的成功经验,但有几个国家能成功复制中国的防疫举措呢?
关于全链路压测建设时会涉及到的组织协调工作,通过全链路压测的建设过程相信你也看到了,其中光中间件改造和业务改造两项工作,就几乎覆盖了大半个技术团队,要同时协调那么多团队的工作安排,难度不小吧?
我认为,推动全链路压测这样的“航空母舰”项目,是需要自上而下的,但不一定非要强推。我在阿里本地生活工作时,技术团队建立了 “Program机制”,这是一种针对跨团队大型项目的推动机制,由CTO直接牵头和授权,对公司内部需要推动的技术改造类项目,进行必要性和优先级评定。
从项目跟进的角度来说,所有公共团队(如基础设施团队、大数据团队等)和业务团队的技术Leader需要定期参加会议,在会议上对这些项目的进展和风险进行讨论,业务团队必须在约定时间内完成公共团队的技术改造需求,而公共团队则需要提供合理的方案,并提供足够的支持。
Program机制为基础设施团队推动技术改造类项目提供了一个强有力的抓手,动态平衡了业务实现与技术改造之间的关系,使得业务团队必须腾出一部分时间进行技术升级,而不是埋头沉迷于业务迭代。
全链路压测就是众多技术改造类项目的一员。在我目前所在的这家创业公司,同样是依托于类似的机制,仅仅2个多月的时间,便从0到1推动完成了全链路压测的核心改造工作,所以你也大可不必把全链路压测想的很难,可以尝试用类似的思路去推动它。
组织协调很难,另一个更有难度的问题是,在全链路压测建设完成后,如何将其有效地运营起来,明确每个参与团队要做什么事,做这些事的规范是什么,做的不好的后果是什么等等,这样才能将全链路压测的价值最大化地固化下来。
我的经验是,全链路压测是需要有一个集中式的团队去管理的,这个团队不需要很多人,但是需要被充分授权。可能你会问,光授权也没用啊,别人不听你的怎么办?这时候就需要通过一些规范去约束和管控了。
我在做全链路压测运营工作时,建立了两项规范,首先是全链路压测的常态化执行制度,每周三晚间低峰期执行全链路压测,核心链路的技术人员和运维人员必须现场值守,其余技术人员可以远程值守。值守人员需要严密关注业务指标,如果出现服务可用性问题或资损问题,及时报告压测团队暂停压测。
如果压测过程中出现服务瓶颈,我们有时候会执行一些降级操作以观察效果,这时候值守人员也应配合操作,如果因为未有效值守导致线上问题,需要承担连带责任。
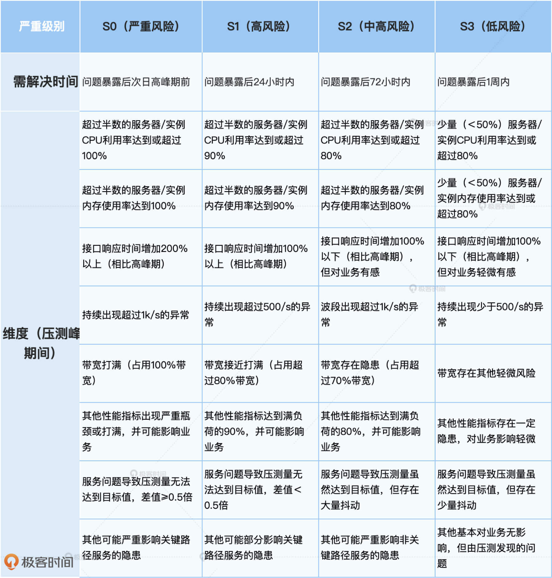
此外,全链路压测能够暴露出整体系统的容量隐患,但仅仅将问题暴露出来还是不够的,我们需要确认这些问题得到重视和解决,才是真真正正地消除了容量风险,我建立的第二项规范,就是用来驱动全链路压测时所发现问题的及时改进,称之为容量问题分级规范。
这项规范根据容量风险的严重程度划定了不同的等级,每个等级对应不同的解决时限要求,越严重的风险,越是需要快速解决,或至少有临时措施。我们会定期统计问题解决的时长达标率,以此作为所有技术团队绩效考评的一个参考标准。

总结一下,推动全链路压测的落地,不仅仅是一项技术工作,组织协调和运营工作同样重要,否则还是很容易失败的。我比较倡导通过建立机制和流程规范的方式,自上而下去联动和管理多个团队之间的工作,定好的规范要及时跟进并督促执行,尽早暴露风险。
关于全链路压测的内容比较多,我们来好好总结一下。全链路压测通过模拟未来流量峰值提前发生,将不确定问题转化为确定性问题,从而达到提前暴露系统整体容量问题的目的。
全链路压测的建设过程,涉及到数据隔离、中间件改造、业务服务改造、压测模型构建和压测流量构造这五项工作,有一定的技术难度和改造量,虽然我在讲解中提供了多种方案,但你在制定技术方案时还是需要平衡好投入产出比。
例如,公司大量采用开源技术作为基础设施,业务场景也比较简单,这时候完全可以不用去动这些基础设施,可以直接在业务层进行压测数据的逻辑隔离。构造流量也可以直接使用成熟的开源工具(JMeter、Locust等)。一句话,适合的才是最好的。
全链路压测不是单一的技术问题,组织协调和运营工作也需要重点考虑,建立一支强有力的全链路压测团队,通过流程和机制的制定,去管理和规范各个团队的工作,是我给到的经验之谈。Program机制、全链路压测常态化执行制度和容量问题分级规范,是我给出的三项具体可操作的方法,也是我推动或利用的比较成功的例子,希望能够给你带来一些启发。
最后,河有两岸,事有两面,全链路压测也不是银弹,无法解决所有问题,将所有容量问题全部交给全链路压测兜底,不再做单链路压测或单服务压测,是错误的实践。全链路压测的实施成本较高,因此其实施频率一般是远远低于业务变更频率的。
全链路压测的擅长点是定期摸底系统整体容量,而常态的容量保障工作应当覆盖每个业务各个接口,这些毛细血管依然需要单链路压测和单服务压测去保障。

假设我们通过全链路压测得到结论,系统整体能够承载1000TPS(每秒下1000单)的负载,但实际业务达到这个负载时,系统却出现了不稳定的情况,你觉得在全链路压测工作中可能有哪些地方我们考虑的不够周全,从而导致了这一问题?欢迎在评论区与我交流你的想法。
© 2019 - 2023 Liangliang Lee. Powered by gin and hexo-theme-book.