你是否常常被乱花渐欲迷人眼的推荐算法绕得如坠云中,觉得好像算法就是推荐系统的全部,哪怕就算不是全部,也肯定至少是个嫡生的长子。
然而,实际上工程实现才是推荐系统的骨架,如果没有很好的软件实现,算法不能落地产生效果,产品不能顺畅地服务用户,不能顺利地收集到用户的反馈,更不能让推荐系统往更好的方向进化。
一个好的推荐系统不仅仅是在线下模型评测指标多么好,也不仅仅是在某个时刻像是灵光乍现一样击中了用户某个口味,而是随着用户的不断使用,产品和用户一起变好,产品背后的人得到进步,用户也越来越喜欢产品。
虽然影响是否用户产品的因素有很多很多,但是能否流畅地给用户提供服务是一个最基本的标准。
推荐系统向来是一个锦上添花的东西,因此传统的观点是推荐系统更加注重线下的模型效果,而非线上的服务质量。但是你也知道,时至今日,推荐系统不再只是锦上添花,而是承担了产品的核心功能。因此,对推荐系统架构的要求也高了很多。
一个好的推荐系统架构应该具有这些特质:
上一篇专栏文章介绍的是当下最热门的推荐系统产品形式——信息流的架构,信息流并不是传统意义上的推荐系统,今天我要介绍一种更符合经典推荐系统的架构,这就是著名的流媒体Netflix的推荐系统架构。
通过这篇文章,我会为你介绍,实现一个简化版的推荐系统架构应该至少包含哪些元素,同时,我会带你一起总结出,一个经典推荐系统架构应该有的样子。
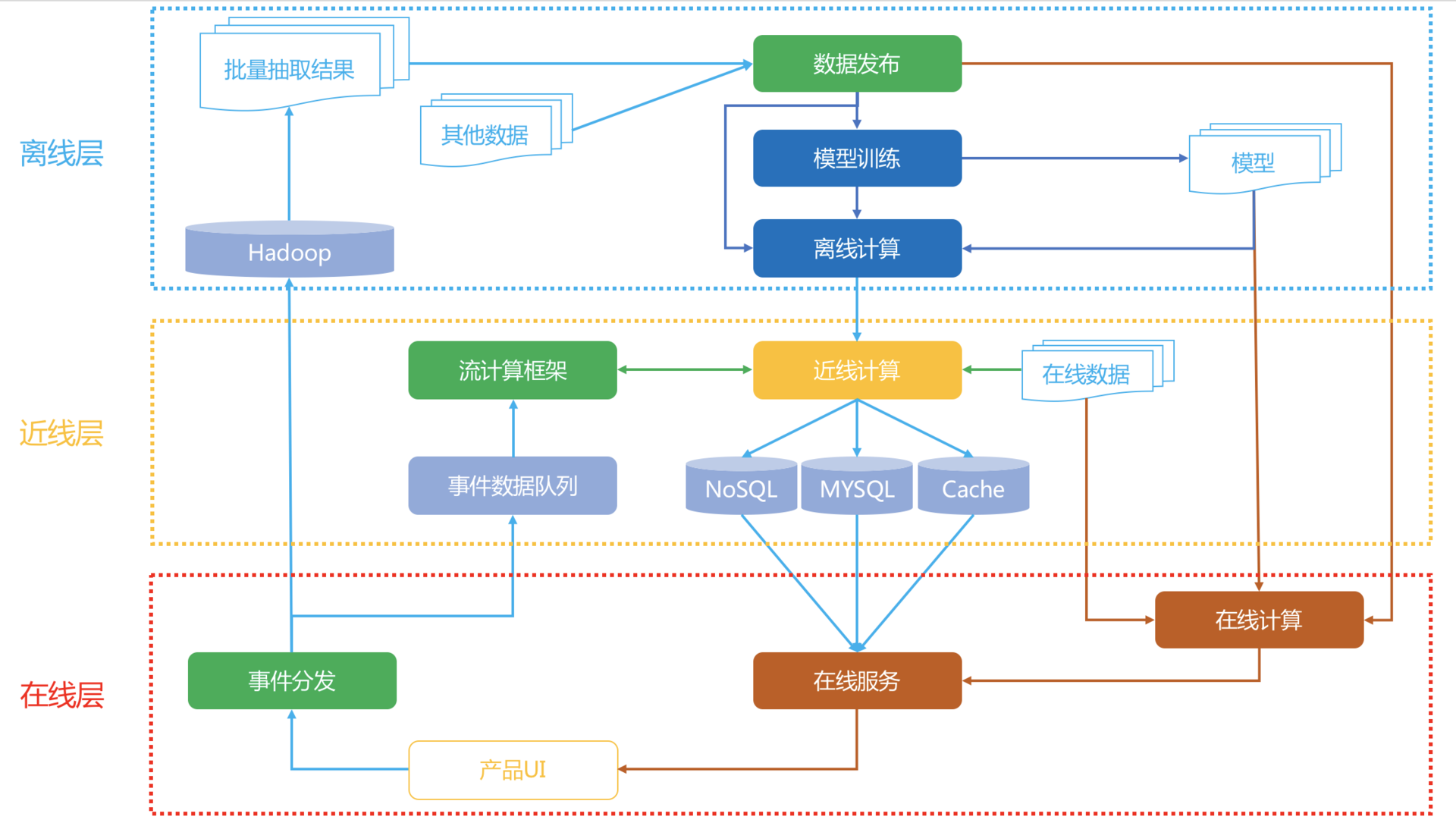
好了,废话少说,我先上图。下面这张图就是Netflix的推荐系统架构图。

我先整体看一下这个架构,一共分成三层:在线、近线、离线。
你是不是也发现似乎有一个不太熟识的词出现:近线。对,这个近线是通常不太提的一个概念,或者通常就把它归入了在线的范畴。
实际上,可以这样定义这三个层级:
在具体介绍这些内容之前,我先来说说数据流的情况。
用户在产品UI上使用产品,消费展示的内容,产生行为事件数据,实时地被收集走,一边进入分布式的文件系统中存储,供离线阶段使用,另一边流向近线层的消息队列,供近线阶段的流计算使用。
离线存储的全量数据被抽取出来,组成离线计算所需的训练数据,这些训练数据被一个管理数据生成和发布的组件统一管理,要使用数据的下游,比如模型训练会在离线数据生成时得到这个组件的通知,从而开始训练,训练得到的模型用于进一步为用户计算推荐结果。
离线阶段的推荐结果或者模型在近线阶段被更新,进一步在在线阶段被直接使用,产生最终的推荐结果,呈现给用户。
这是整个数据流情况。下面我一一详细介绍每个部分。
在线层的触发时机是当用户发出请求,也就是用户进入一个推荐场景,推荐位等着展示推荐结果时,这个时候需要承担责任就是在线层。在线层就是实时响应用户请求。简单说,在线层的特点就是“使用实时数据,要保证实时服务”。
在线层的优势有:
在线层也有严格的制约:
在线层常常展现出的形式就是Rest API形式,后端则通常是RPC服务内部互相调用,以用户ID、场景信息去请求,通常就在ms响应时间内返回Json形式的推荐结果。那么哪些计算逻辑适合放在在线层呢?
在线阶段要处理的对象一般是已经预处理后的推荐结果,是少量物品集合。
比如说当用户访问一个物品详情页,需要做相关推荐,那么在线阶段给在线服务的Rest API传入用户身份以及当前的物品ID,实时地取出物品ID对应的相关物品ID,再根据用户信息对这些物品ID做一些重排和过滤,就可以输出了,整个过程都是在ms级别完成。
这个实时响应的过程中,如果发生意外,比如说这个物品ID就没有相关的物品,那么这时候服务就需要降级,所谓的降级就是不能达到最好的效果了,但是不能低于最低要求,这里的最低要求就是必须要返回东西,不能开天窗。
于是,这就降级为取出热门排行榜返回。虽然不是个性化的相关结果,但是总比开天窗要好。这就是服务的可用性。
在线阶段还要实时地分发用户事件数据,就是当用户不断使用产品过程产生的行为数据,需要实时地上报给有关模块。这一部分也是需要实时的,比如用于防重复推荐的过滤。
讲完在线层,再来看看离线层。离线层就是躲在推荐系统的大后方,批量、周期性地执行一些计算任务。其特点是“不用实时数据,不提供实时服务”。
离线层的示意图如下:

离线阶段主要面对的数据源就是Hadoop,实质上是HDFS。收集到的所有日志都存在这里面,是一个全量的数据中心。
通过Pig或者Hive等工具,从全量日志中按照算法要求抽取出不同的数据,再加上其他数据变成了不同算法所需的数据源。
如果这种数据源比较多时,就需要有专门的工具统一管理起来,这个管理上要求:
在Netflix内部,承担这个管理任务的工具叫做Hermes,类似Kafka,但是又有不同的内部工具。
离线阶段的任务主要是两类:模型训练和推荐结果计算。
通常机器学习类模型,尤其是监督学习和非监督学习,都需要大量的数据和多次迭代,这类型的模型训练任务最适合放在离线阶段。
举个例子,你已经知道推荐系统中会有召回和融合排序这两个阶段。通常一些推荐算法,例如协同过滤就是在离线阶段计算出每个人的推荐结果,作为线上融合排序的候选集之一,也就是示意图中的“推荐结果”。
另一方面,假如融合排序模型时逻辑回归,那么逻辑回归模型的参数也通常在离线阶段就训练完成的,在线阶段也只是取出来参数用于计算而已。
离线阶段有以下这么几个好处:
当然坏处也是明显的:
大多数推荐算法,实际上都是在离线阶段产生推荐结果的。离线阶段的推荐计算和模型训练,如果要用分布式框架,通常可以选择Spark等。
最后,我来讲讲近线层。近线层的特点是“使用实时数据,不保证实时服务”,这实在是一个很不讲道理的计算层,因为把它的特点翻译得直白点就是:喂给我最新鲜的牧草,但是我不保证能马上给你挤奶。
虽然这看上去蛮不讲理,但实际上这是一个非常重要的一层,它结合了离线层和在线层的好处,摒弃了两者的不足。
近线层,也叫做准实时层,所谓“准实时”,就是接近实时,但不是真的实时。
从前面的架构图中也可以看出,这一层的数据来源是实时的行为事件队列,但是计算的结果并不是沿着输入数据的方向原路返回,而是进入了在线数据库中,得到用户真正发起请求时,再提供服务。
一个典型的近线计算任务是这样的:从事件队列中获取最新的一个或少许几个用户反馈行为,首先将这些用户已经反馈过的物品从离线推荐结果中剔除,进一步,用这几个反馈行为作为样本,以小批量梯度下降的优化方法去更新融合模型的参数。
这两个计算任务都不会也不需要立即对用户做出响应,也不必须在下一次用户请求时就产生效果,就是说当用户实时请求时,不需要去等待近线任务的最新结果,因为两者是异步的。
近线计算任务一个核心的组件就是流计算,因为它要处理的实时数据流。常用的流计算框架有Storm,Spark Streaming,FLink等,Netflix采用的内部流计算框架Manhattan,这和Storm类似。
略有区别的是Spark Streaming,实际上并不是实时流计算,而是小批量计算。
Netflix是为全球多个国家同时提供在线服务的,因此推荐系统的架构略微复杂。倘若你现在刚刚接手一个新产品,要从0开始搭建一个推荐系统,那么可以以Netflix的架构作为蓝本,做一定的简化。

关键简化有两点:
其中第二点,在一个新产品的场景下, 当数据量还没有那么大时,使用分布式存储或者计算框架,非常不划算。
如果性能不足,请升级单机配置。根据经验,一个几千万用户,几十万到百万的物品的协同过滤或者矩阵分解,如果充分发挥单机的性能,综合效率会远远优于在Spark上运行。
另外在一个推荐系统刚从0开始的阶段,离线阶段的算法也没有那么多,很多情况甚至都只有协同过滤结果,这时候线上融合模型也不必那么复杂,一个简单的加权融合就可以了,因此在线层也不必复杂。
今天我以Netflix架构为原型,向你介绍了一个经典的推荐系统架构长什么样子。关于这个架构你只需要记住一点:它有三层,三层分别是离线,近线,在线。
我用如下的表格将这三层综合对比,并且简单举例,我们看看每一层分别放哪些任务。

以上就是对这个架构的宏观总结对比。如前所说,其实架构都是进化出来的,你千万不必在一开始就追求完美的架构,满足最低要求就好。
针对这个架构提一个问题,前面讲到的Bandit算法,你觉得应该在哪一层比较好呢?欢迎留言讨论。

© 2019 - 2023 Liangliang Lee. Powered by gin and hexo-theme-book.