你好,我是艾恩凝。很高兴受邀来写用户故事,可以“吐槽”一下与我结缘的操作系统实战专栏。不对,是夸赞。
其实,这门课在去年底宣传的时候,我就知道了。那时朋友圈铺天盖地在发消息,可以说想不知道都难,当时我只以为是单纯的广告,所以并没有仔细了解。
就这样,我与这么好的一门课擦肩而过。现在回头看来,只是缘分未到,有缘毕竟终会相见。今年3月份的时候,深入了解后我果断入手,学完以后用一句话概括感受的话,课程讲的都是纯纯的干货。
具体来说,我的学习始于2022年3月24日,完结于2022年5月24日,刚刚跑出最终效果,我就迫不及待要来分享了。想一想也好巧啊,正好是两个月的时间(比我有女朋友的时间还长)。
在留言区我也有过不少打卡记录,不过整个课程学完了,还是有很多想说的,正好通过用户故事与你分享。
因为每个人的基础都不同,所以课程感受到的难度也是不一样的。我会跟你聊聊我的知识储备,学习方式还有一些课程实验的实战经验。希望能够给一起学习的你带来启发。
首先我交代一下自己的知识储备背景吧。目前我在东北某地某高校读研,研二,喜欢嵌入式方面的技术,特别是对系统非常感兴趣。过去我移植过U-Boot,裁剪过Linux内核,也简单实现过FreeRTOS内核的进程调度。
过去的技术积累对我学习这门课也有一定的帮助。比如说,在我看来Cosmos的进程调度就跟FreeRTOS内核的设计思想很类似,使用几个优先级链表来实现进程调度。如果你还想看看我做过的软件项目和技术文章,可以通过这里了解。
我本科是计算机科学与技术专业,基础核心课不说融会贯通,但很基础的课程像数据结构、基础算法等,我自认学得还不错。
语言方面,最基础的C语言,尤其是指针,我也研究过(如果能明白指针和内存的关系,我想指针就是纸老虎了)。至于汇编语言,我会写一些简单的ARM汇编,但对于x86汇编还是很陌生。最后是Linux基础,常用指令以及GCC、Makefile、shell的使用等等我都有涉猎。
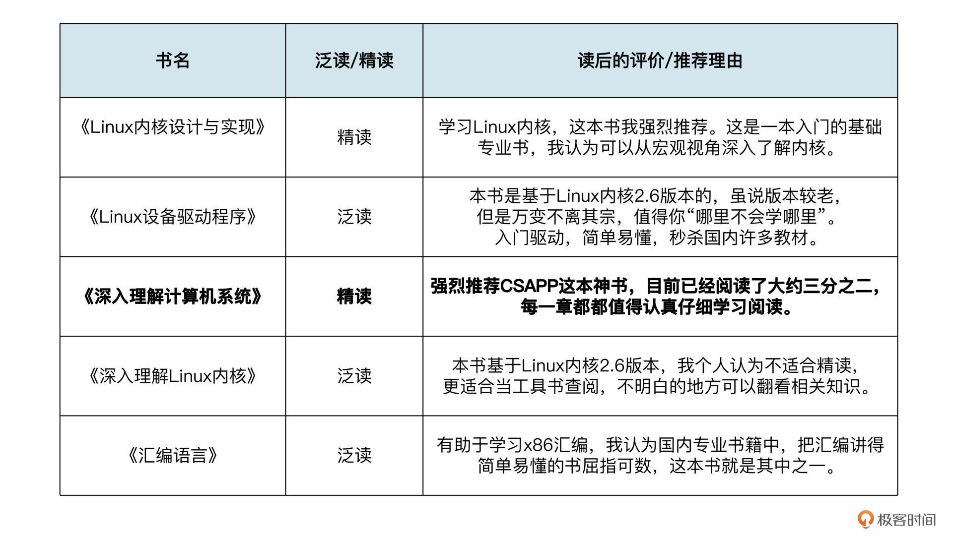
列了这么多基础知识,你是否好奇我主要通过什么来学习呢?这里我要强烈建议你选一些经典图书阅读。因为走了这么多弯路,我觉得读书的效率还是最高的。我把学这门课之前读过的书目,以及我的阅读方法和读后简评汇总成了一张表,你可以参考一下。

其实,看书不一定要从头看到尾。我更喜欢结合自己当前主攻的技术问题来学习,也就是用到哪部分知识,再相应深入研究。这样你的印象才能更深刻。毕竟漫无目的地学习,效率会比较低下。
比如,我们想要了解C语言编译链接的过程,就可以仔细看看CSAPP的第七章,这部分对链接原理的讲解非常清晰,知识结构也更加系统。比起搜索碎片化的网络解读,你不如沉下心读读书,这样学习效率会更高。
另外,我也做过大大小小的嵌入式项目。总体来说,个人知识储备是广而不深,怀揣着对系统的热爱,我开始学习这门操作系统实战课。
不管你是出于什么目的来学习这门课。我觉得最重要的是坚持下来。坚持,是成功者必须具备的条件。有的人能为了追到一个妹子一直坚持,我觉得学新知识也应该如此(开个玩笑)。坚持下来,迎难而上,你才能有所收获。
其次,开始这门课,应该给自己定一个明确的目标。比如我的目标是:不只学习新的理论知识,还要实战,也就是跟着写代码。毕竟理论跟实战真的不一样,虽然这无形之中增加了难度,但回头来看,我也感谢自己这么选择。
这门课程的实战非常接近一个项目工程,都是在前面的基础上一点点加功能,完成之后,有种逐渐建起一座塔的那种成就感。其实就算你不能完整实战,或者现阶段,你只能先理解课程里的理论思路,我觉得学完也会有不少收获。
除了坚持和基于目标努力,我还把整个学习任务做了一定的拆解。在计算机的世界,复杂问题总能拆分成相对好解决的子问题,复杂的工程也常常可以采取“分而治之”的策略。
那我是怎么拆分学习任务的呢?其实课程的目录结构就很好。
我觉得应该把整体内容分成三大块:准备期,内存部分和余下的部分。当然每个人可以不一样,根据自己本身实际情况划分即可。每学习一章节,我都过了三遍。此处的学习不是浏览下来理解就完事了,那只能停留在理论上。
具体过程我是这样安排的。第一遍学习理解理论知识。第二遍做思维导图,理解程序过程,记录知识点等等。
第三遍最重要,并且我花的时间最长,那就是实战写代码。同时为了养成良好的习惯,我会强制自己写注释。毕竟有不少代码相对复杂,哪怕前面已经理解了,过几天也真的不知道这个地方干了什么。同时像有些结构体之类的代码,我甚至打印出来做分析。
后面这张图是我打印出来的一部分代码,也分享给你感受一下。

这里我选择了Grub启动、二级引导器以及内存部分的导图给你展示一下。更多导图我就不一一展示了,你可以通过这里获取。



我觉得,这门课最大的难度就是内存部分。从我自己的体验看,内存一过,基本可以一马平川。Cosmos内存的设计思想与Buddy、Slab类似,而进程的实现方式与RTOS类似,我想你只要明白了其中的一种,其他系统的也会很容易理解。而对于内存对象,最重要的还是理解概念,然后再专注于代码细节。
前面说过,我并不满足于单纯学习理论知识,而是立下了把代码实现出来这个目标。这两个月的时间,我一半的时间都在调程序,所以想专门和你聊一聊。
如果你自认实战能力还不错。我建议你和我一样,从零开始搭建好项目后,在自己搭建的项目上,跟着课程讲解的顺序一点一点去实现。
当然,在这个过程中,我们会遇到很多错误,我想一个合格的程序员会一一解决出现的错误。磨刀不误砍柴工,这个跟Bug斗争的过程,不也正是提高写代码调试代码的能力嘛。
最后的程序,我大概用了近一个周才完成。当然不是全职调试,调程序的快乐不亲自体验是感受不到的,反正自己是快乐了。我印象最深的就是文件系统那里,在最后的调试测试过程中,执行到文件测试函数就会宕机,造成整个系统崩溃。
先前我一直认为是进程调度或者文件驱动那有问题,反复查看。最后才想到,是不是测试函数写错了?
果然,仔细查看代码,找到了0f写成了ff的问题。我总是特别相信“简单的代码不会出问题”,一时大意,导致自己折腾更久。希望你不要像我一样轻视“简单的代码”。同时强烈推荐你用GDB调试,像我说的这种错误,用GDB很快就能定位到。
我把自己的做的所有工作都通过笔记记录了下来。最后,我还给系统添加了一个shell上的简易计算器,主函数如下。思想很简单,代码相信你很容易就能看懂:
int cal_main(hand_t *hand)
{
//定义并初始化一些变量
int input = 1;
memset((void*)&calbuff, 0, sizeof(shellkbbuff_t));
int(*p[5])(int, int) = { 0, Add, Sub, Mul, Div };//函数指针数组
int kbcode;
while (1)//循环
{
cal_st:
menu();
printf(" 请选择:");
for(;;){//这个循环是获取键盘数据
kbcode = read_keyboard_code(*hand);
if(32 <= kbcode && 127 >= kbcode){
input = kbcode - 48;
gl_fl = input;
printf("%d\n", input);
if(!input)break;
if(input < 0 || input > 4){
cal_err:
printf("\n input err,please restart input !\n");
goto cal_st;
}
if (input >= 1 && input <= 4){
calc(p[input],hand);//计算函数
goto cal_st;
}
}
if(0x103 == kbcode){
goto cal_err;
}
}
break;
}
printf(" exit!");
return 0;
}
经历了种种挑战,我最终完成的效果演示视频如下,希望也能激励到正在学习的你。
https://pic.aeneag.xyz/virginOS/virginOS.mp4
视频中添加了开机动画。看起来简单的几秒动画,实际是近240张序列帧图,如果感兴趣的话,可以在 initldr/ldrkrl/graph.c 中查看具体实现,在此,我要特别感谢我的朋友胖哥提供的图片支持。
另外,我也添加了几个shell命令,比如前面提到的简易计算器cal指令,感兴趣的可以在app文件夹下查看具体实现代码。
当然这也只是我的阶段性成果。以后我有机会一定要实现进程那块的红黑树进程调度,还有一些常用的shell命令。
虽然课程的学习告一段落,但对OS的热爱才刚刚开始,此地一为别,孤蓬万里征。
你我仍在路上。世上没有白走的路,有的话,也许多走几遍就能发现“隐藏宝藏”。我与这门课共度了两个月,期间一直对着代码废寝忘食地折腾。
我觉得最大的认知改变就是视角的切换,以前更多是以一个使用者的角度去看系统,如今却能以一个设计实现者的角度去看系统。
举个例子。不知道你是否写过驱动程序。如果有过这样的经历,应该知道这会用到很多由内核提供的接口函数或者结构体,比如最常用的file_operations。写驱动是使用这些接口,那么通过这门课,我们却成为了提供这些接口的角色,比如提供驱动中的drvstus_t结构体等等。
最后送给大伙儿三点建议:
1.下定决心的事,要坚持完成,有始有终;- 2.多思考,多做笔记,多动手;- 3.多读书。
也祝愿你在这门课里收获属于自己的精彩!如果觉得我的分享还不错,希望点赞或者评论支持一下。
© 2019 - 2023 Liangliang Lee. Powered by gin and hexo-theme-book.