你好,我是宫文学。
在上一讲,我们主要讨论了语义分析中的ENTER和PROCESS阶段。今天我们继续往下探索,看看ATTR和FLOW两个阶段。
ATTR的字面意思是做属性计算。在第4讲中,我已经讲过了属性计算的概念,你应该还记得什么是S属性,什么是I属性。那么,Java编译器会计算哪些属性,又会如何计算呢?
FLOW的字面意思是做数据流分析。通过第7讲,你已经初步了解了数据流分析的算法。但那个时候是把数据流分析用于编译期后端的优化算法,包括删除公共子表达式、变量传播、死代码删除等。而这里说的数据流分析,属于编译器前端的工作。那么,前端的数据流分析会做什么工作呢?
这些问题的答案,我今天都会为你一一揭晓。好了,我们进入正题,首先来看看ATTR阶段的工作:属性分析。
现在,你可以打开com.sun.tools.javac.comp.Attr类的代码。在这个类的头注释里,你会发现原来ATTR做了四件事,分别在4个辅助类里实现:
我们首先来看Check,也就是类型检查。
类型检查是语义分析阶段的一项重要工作。静态类型系统的语言,比如Java、C、Kotlin、Swift,都可以通过类型检查,避免很多编译错误。
那么,一个基础的问题是:Java都有哪些类型?
你是不是会觉得这个问题挺幼稚?Java的类型,不就是原始数据类型,再加上类、接口这些吗?
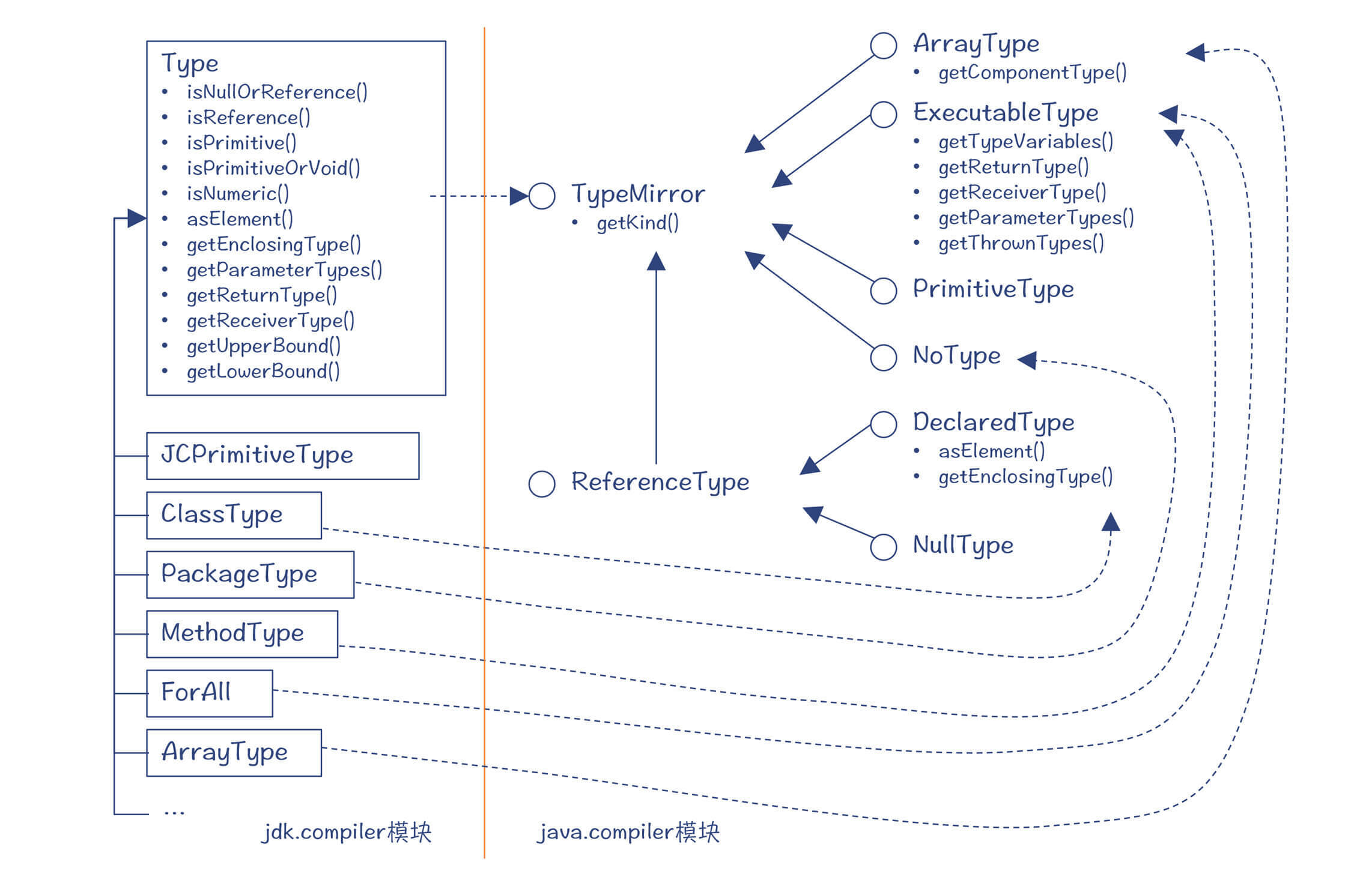
说得对,但是并不全面。你已经看到,Java编译器中每个AST节点都有一个type属性。那么,一个模块或者一个包的类型是什么?一个方法的类型又是什么呢?
在java.compile模块中,定义了Java的语言模型,其中有一个包,是对Java的类型体系做了设计,你可以看一下:

图1:Java的类型体系
这样你就能理解了:原来模块和包的类型是NoType,而方法的类型是可执行类型(ExecutableType)。你可以看一下源代码,会发现要刻画一个可执行类型是比较复杂的,竟然需要5个要素:
如果你学过C语言,你应该记得描述一个函数的类型只需要这个列表中的前两项,也就是返回值类型和参数类型就可以了。通过这样的对比,想必你会对Java的可执行类型理解得更清楚。
然而,通过一个接口体系来刻画类型还是不够细致,Java又提供了一个TypeKind的枚举类型,把某些类型做进一步的细化,比如原始数据类型进一步细分为BOOLEAN、BYTE、SHORT等。这种设计方式可以减少接口的数量,使类型体系更简洁。你也可以在编程中借鉴这种设计方式,避免产生过多的、没有什么实际意义的子类型。
同样,在jdk.compiler模块中,有一些具体的类实现了上述类型体系的接口:

图2:类型体系的实现
好了,现在你已经了解了Java的类型体系。那么,编译器是如何实现类型检查的呢?
我用一个Java程序的例子,来给你做类型检查的说明。在下面这段代码中,变量a的声明语句是错误的,因为等号右边是一个字符串字面量“Hello”,类型是java.lang.String,跟变量声明语句的类型“int”不相符。在做类型检查的时候,编译器应该检查出这个错误来。
而后面那句“float b = 10”,虽然变量b是float型的,而等号右边是一个整型的字面量,但Java能够自动把整型字面量转化为浮点型,所以这个语句是合法的。
public class TypeCheck{
int a = "Hello"; //等号两边的类型不兼容,编译报错
float b = 10; //整型字面量可以赋值给浮点型变量
}
对于“int a = "hello"”这个语句,它的类型检查过程分了四步,如下图所示:

图3:类型检查的过程
第1步,计算vartype子节点的类型。这一步是在把a加入符号表的时候(MemberEnter)就顺便一起做了(调用的是“Attr.attribType()方法”)。计算结果是int型。
第2步,在ATTR阶段正式启动以后,深度优先地遍历整棵AST,自底向上计算每个节点的类型。自底向上是S属性的计算方式。你可以看一下Attr类中的各种attribXXX()方法,大多数都是要返回一个类型值,也就是处理完当前子树后的类型。这个时候,能够知道init部分的类型是字符串型(java.lang.String)。
第3步,检查init部分的类型是否正确。这个时候,比对的就是vartype和init这两棵子树的类型。具体实现是在Check类的checkType()方法,这个方法要用到下面这两个参数。
所以你能看出,所谓的类型检查,就是所需类型(I属性)和实际类型(S属性)的比对。
这个时候,你就会发现类型不匹配,从而记录下错误信息。
下面是在做类型检查时整个的调用栈:
JavaCompiler.compile()
->JavaCompiler.attribute()
->Attr.attib()
->Attr.attribClass() //计算TypeCheck的属性
->Attr.attribClassBody()
->Attr.attribStat() //int a = "Hello";
->Attr.attribTree() //遍历声明成员变量a的AST
->Attr.visitVarDef() //访问变量声明节点
->Attr.attribExpr(TCTree,Env,Type)//计算"Hello"的属性,并传入vartype的类型
->Attr.attribTree() //遍历"Hello"AST,所需类型信息在ResultInfo中
->Attr.visitLiteral() //访问字面量节点,所需类型信息在resultInfo中
->Attr.check() //把节点的类型跟原型类型(需要的类型)做比对
->Check.checkType() //检查跟预期的类型是否一致
第4步:继续自底向上计算类型属性。这个时候会把变量声明语句JCVariableDecl的类型设置为vartype的类型。
上面是对变量a的声明语句的检查过程。对于“float b = 10”的检查过程也类似,但整型是允许赋值给浮点型的,所以编译器不会报错。
说完了类型检查,我们继续看一下Resolve,也就是引用的消解。
在第5讲中,我就介绍过了引用消解的概念。给你举个例子,当我们在程序中用到一个变量的时候,必须知道它确切的定义在哪里。比如下面代码中,第4行和第6行都用到了一个变量a,但它们指的不是同一个变量。第4行的a是类的成员变量,第6行的a是foo()函数中的本地变量。
public class RefResolve extends RefResolveParent {
int a = 2;
void foo(int d){
int b = a + f; //这里的a是RefResolve的成员变量
int a = 3; //本地变量a,覆盖了类的成员变量a
int c = a + 10; //这里的a是前一句中声明的本地变量
}
}
class RefResolveParent{
int f = 4; //父类中的成员变量
}
在编译器中,这两行中的a变量,都对应一个标识符(JCIdent)节点,也都会关联一个Symbol对象。但这两个Symbol对象不是同一个。第4行的a指的是类的成员变量,而第6行的a指的是本地变量。
所以,具体到Java编译器,引用消解实际上就是把标识符的AST节点关联到正确的Symbol的过程。
引用消解不仅仅针对变量,还针对类型、包名称等各种用到标识符的地方。如果你写了“System.out.println()”这样一个语句,就要引用正确的包符号。
你可以打开com.sun.tools.javac.comp.Resolve类的findIdentInternal方法,能看到对几种不同的符号做引用消解的入口。
...
if (kind.contains(KindSelector.VAL)) { //变量消解
sym = findVar(env, name);
...
}
if (kind.contains(KindSelector.TYP)) { //类型消解
sym = findType(env, name);
...
}
if (kind.contains(KindSelector.PCK)) //包名称消解
return lookupPackage(env, name);
...
引用消解的实现思路也很清晰。在上一讲,你知道编译器在Enter阶段已经建立了作用域的嵌套结构。那么在这里,编译器只需要沿着这个嵌套结构逐级查找就行了。
比如,对于“int b = a + f”这个变量声明语句,在查找变量a时,沿着Scope的嵌套关系往上查找两级就行。但对于变量f,还需要沿着类的继承关系,在符号表里找到父类(或接口),从中查找有没有名称为f的成员变量。

图4:引用消解的实现
不过,这里还有一个细节需要深究一下。还记得我在前一讲留了一个问题吗?这个问题是:对于方法体中的本地变量,不是在ENTER阶段创建符号,而是在ATTR阶段。具体来说,就是在ATTR的Resolve环节。这是为什么呢?为什么不在ENTER环节把所有的符号都识别出来,并且加到作用域中就行了?
我来解答一下这个问题。我们把RefResolve类中的“int a = 2;”这行注释掉,会发生什么事情呢?foo()函数的第一行“int b = a + f”应该报错,因为找不到a的定义。
public class RefResolve extends RefResolveParent{
//int a = 2; //把这行注释掉
void foo(int d){
int b = a + f; //这里找不到a,应该报错
int a = 3; //本地变量a,覆盖了类的成员变量a
int c = a + 10; //这里的a是前一句中声明的本地变量
}
}
但是,如果编译器在ENTER阶段就把所有的符号建立起来了,那么会发生什么情况呢?foo()的方法体所对应的Scope就会有一个符号a。按照前面描述的逐级查找算法,它就会认为“int b = a + f”里的这个a,就是本地变量a。这当然是错误的。
所以,为了保证消解算法不出错,必须保证在做完“int b = a + f”这句的引用消解之后,才会启动下一句“int a = 3”的ENTER过程,把符号a添加的foo()方法体的作用域中。引用消解都处理完毕以后,符号表才会填充完整,如下图所示:

图5:引用消解后,符号表中添加了本地变量
在ATTR阶段,还会做一项优化工作:Constant Fold,即常数折叠。
我们知道,优化工作通常是在编译器的后端去做的。但因为javac编译器只是个前端编译器,生成字节码就完成任务了。不过即使如此,也要保证字节码是比较优化的,减少解释执行的消耗。
因为常数折叠借助属性计算就可以实现,所以在ATTR阶段顺便就把这个优化做了。
Java在什么情况下会做常数折叠呢?我们来看看下面这个例子。变量a和b分别是一个整型和字符串型的常数。这样的话,“c=b+a*3”中c的值,是可以在编译期就计算出来的。这要做两次常数折叠的计算,最后生成一个“Hello 6”的字符串常数。
public class ConstFold {
public String foo(){
final int a = 2; //int类型的常数
final String b = "Hello "; //String类型的常数
String c = b + a * 3; //发生两次折叠
return c;
}
}
触发上述常数折叠的代码,在com.sun.tools.javac.comp.Attr类的visitBinary()方法中,具体实现是在com.sun.tools.javac.comp.ConstFold类。它的计算逻辑是:针对每个AST节点的type,可以通过Type.constValue()方法,看看它是否有常数值。如果二元表达式的两个子节点都有常数值,那么就可以做常数折叠,计算出的结果保存在父节点的type属性中。你可以看看下图。

图6:AST节点对应的常数值属性
扩展:你看了这个图,可能会有一个疑问:常数值为什么不是保存在AST节点中,而是保存在类型对象中?类型带上一个值是什么意思?常数值为2的整型和常数值为3的整型是不是一个类型?- 这是因为Type里保存的信息本来就比较杂。我们前面分析过,一个可执行类型(比如方法)里包含返回值、参数类型等各种信息。一个类型的元数据信息(通常指标注),也是存在Type里面的。所以,一个方法的类型信息,跟另一个方法的类型信息,是迥然不同的。在这里,不要把Type叫做“类型”,而是叫“类型信息”比较好。每个类型信息对象只针对某个AST节点,包含了该节点与类型有关的各种信息。因此,在这里面再多放一个常数值,也就无所谓了。
你能看出,常数折叠实质上是针对AST节点的常数值属性来做属性计算的。
ATTR阶段做的最后一项工作,也是跟类型相关,那就是对泛型中的类型参数做推导。
这是什么意思呢?在Java语言中,如果你前面声明了一个参数化类型的变量,那么在后面的初始化部分,你不带这个参数化类型也是可以的,编译器会自动推断出来。
比如下面这句:
List<String> lines = new ArrayList<String>();
你可以去掉初始化部分中的类型参数,只保留一对尖括号就行了:
List<String> lines = new ArrayList<>();
甚至更复杂的参数化类型,我们也可以这样简化:
Map<String, List<String>> myMap = new HashMap<String, List<String>>();
//简化为:
Map<String, List<String>> myMap = new HashMap<>();
你可以在Infer.instantiateMethod()方法中打个断点,观察一下泛型的推断。关于泛型这个主题,我会在“揭秘泛型编程的实现机制”这一讲,去展开讲一些关于类型计算的算法,这里就不详细展开了。
好了,到这里,你已经知道了属性分析所做的四项工作,它们分别针对了四个属性:
所以,现在你就可以解答出学教科书时通常会遇到的一个疑问:属性计算到底是计算了哪些属性。我们用实战知识印证了理论 。
接下来我们看看编译器下一个阶段的工作:数据流分析。
Java编译器在FLOW阶段做了四种数据流分析:活跃性分析、异常分析、赋值分析和本地变量捕获分析。我以其中的活跃性分析方法为例,来给你做讲解,这样其他的几个分析方法,你就可以举一反三了。
首先,我们来看看活跃性分析方法对return语句的检测。
举个最简单的例子。下面这段代码里,foo函数的返回值是int,而函数体中,只有在if条件中存在一个return语句。这样,代码在IDE中就会报编译错误,提示缺少return语句。
public class NoReturn{
public int foo(int a){ //在a<=0的情况下,不会执行return语句
if (a> 0){
return a;
}
/*
else{
return -a;
}
*/
}
}
想要检查是否缺少return语句,我们就要进行活跃性分析。活跃性分析的具体实现是在Flow的一个内部类LiveAnalyzer中。
在分析过程中,编译器用了一个alive变量来代表代码是否会执行到当前位置。打开Flow$LiveAnalyzer类,你会看到visitMethodDef中的部分代码,如下所示。如果方法体里有正确的return语句,那么扫描完方法体以后,alive的取值是“DEAD”,也就是这之后不会再有可执行的代码了;否则就是“ALIVE”,这意味着AST中并不是所有的分支,都会以return结束。
public void visitMethodDef(JCMethodDecl tree) {
...
alive = Liveness.ALIVE; //设置为ALIVE
scanStat(tree.body); //扫描所有的语句
//如果仍然是ALIVE,但返回值不是void,那么说明缺少Return语句
if (alive == Liveness.ALIVE && !tree.sym.type.getReturnType().hasTag(VOID))
log.error(TreeInfo.diagEndPos(tree.body), Errors.MissingRetStmt);
...
}
你可以看到下面的代码示例中,当递归下降地扫描到if语句的时候,只有同时存在then的部分和else的部分,并且两个分支的活跃性检查的结果都是“DEAD”,也就是两个分支都以return语句结束的时候,if节点执行后alive就会变成“DEAD”,也就是后边的语句不会再被执行。除此之外,都是“ALIVE”,也就是if后边的语句有可能被执行。
public void visitIf(JCIf tree) {
scan(tree.cond); //扫描if语句的条件部分
//扫描then部分。如果这里面有return语句,alive会变成DEAD
scanStat(tree.thenpart);
if (tree.elsepart != null) {
Liveness aliveAfterThen = alive;
alive = Liveness.ALIVE;
scanStat(tree.elsepart);
//只有then和else部分都有return语句,alive才会变成DEAD
alive = alive.or(aliveAfterThen);
} else { //如果没有else部分,那么把alive重新置为ALIVE
alive = Liveness.ALIVE;
}
}
看代码还是比较抽象。我把数据流分析的逻辑用控制流图的方式表示出来,你看着会更直观。

图7:活跃性分析
我们通过活跃性分析,可以学习到数据流分析框架的5个要素:

图8:当没有else块的时候,两条控制流中的alive值不同
在做meet运算的时候,会用到一个叫做半格的数学工具。你可以参考本讲末尾的链接。
好了,我借助活跃性分析给你简要地讲解了数据流分析框架,我们接着往下看。
再进一步,活跃性分析还可以检测不可到达的语句。
如果我们在return语句后面再加一些代码,那么这个时候,alive已经变成“DEAD”,编译器就会报“语句不可达”的错误。
Java编译器还能检测更复杂的语句不可达的情况。比如在下面的例子中,a和b是两个final类型的本地变量,final修饰词意味着这两个变量的值已经不会再改变。
public class Unreachable{
public void foo(){
final int a=1;
final int b=2;
while(a>b){ //a>b的值可以在编译期计算出来
System.out.println("Inside while block");
}
System.out.println("Outside while block");
}
}
这种情况下,在扫描 while语句的时候,条件表达式“a>b”会被计算出来,是false,这意味着while块内部的代码不会被执行。注意,在第7讲的优化算法中,这种优化叫做稀疏有条件的常数折叠。因为这里是用于编译器前端,所以只是报了编译错误。如果是在中后端做这种优化,就会直接把不可达的代码删除。
//Flow$AliveAnalyzer
public void visitWhileLoop(JCWhileLoop tree) {
ListBuffer<PendingExit> prevPendingExits = pendingExits;
pendingExits = new ListBuffer<>();
scan(tree.cond); //扫描条件
alive = Liveness.from(!tree.cond.type.isFalse()); //如果条件值为false,那么alive为DEAD
scanStat(tree.body); //扫描while循环体
alive = alive.or(resolveContinues(tree));
alive = resolveBreaks(tree, prevPendingExits).or(
!tree.cond.type.isTrue());
}
void scanStat(JCTree tree) { //扫描语句
//如果在扫描语句的时候,alive是DEAD,那么该语句就不可到达了
if (alive == Liveness.DEAD && tree != null) {
log.error(tree.pos(), Errors.UnreachableStmt);
if (!tree.hasTag(SKIP)) alive = Liveness.RECOVERY;
}
scan(tree);
}
还有一种代码不可达的情况,就是无限循环后面的代码。你可以思考一下,在上面的例子中,如果把while条件的“a>b”改成“a”,会发生什么情况呢?
编译器会扫描while里面有没有合适的break语句(通过resolveBreaks()方法)。如果找不到,就意味着这个循环永远不会结束,那么循环体后面的语句就永远不会到达,从而导致编译器报错。
除了活跃性分析,Flow阶段还做了其他三项分析:异常分析、赋值分析和本地变量捕获分析。
为了方便你的学习,我把Java编译器用到的几个数据流分析方法整理了一下,放在下面的表格中:

这几种分析方法,我建议你可以做几个例子,跟踪代码并研究一下,会加深你对数据流分析的直观理解。
异常分析、赋值分析和本地变量捕获的思路,与活跃性分析类似,它们都是按照数据流分析框架来处理的。也就是说,对于每个分析方法,你都要注意识别出它的五大要素:值、初始值、转换规则、扫描方向,以及meet运算规则。
今天这一讲,我们研究了Java编译过程中的属性分析和数据流分析两个阶段。
在属性分析阶段,你能够看到Java是如何做类型检查、引用消解、常量折叠和推导类型参数的,它们实际上是对类型(type)、符号(sym)、常量值(constValue)和类型参数这4类属性的处理工作。
我们也见识到了在编译器前端的数据流分析阶段,是如何使用数据流分析方法的。通过数据流分析,编译器能够做一些更加深入的语义检查,比如检查控制流是否都经过了return语句,以及是否有不可到达的代码、每个异常是否都被处理,变量在使用前是否肯定被赋值,等等。
总体来说,在ATTR和FLOW这两个阶段,编译器完成了主要的语义检查工作。如果你在设计一门语言的时候,遇到了如何做语义检查的问题,那你就可以参考一下这一讲的内容。
在最后,是本节课程知识点的思维导图,供你参考:

数据流分析框架很重要,你可以借助实例对它熟悉起来。那么,你能针对赋值分析,把它的5个元素列出来吗?欢迎在留言区分享你的思考,我会在下一讲的留言区,通过置顶的方式公布标准答案。
如果你觉得有收获,欢迎你把今天的内容分享给你的朋友。
© 2019 - 2023 Liangliang Lee. Powered by gin and hexo-theme-book.