15 数据结构:这些浓眉大眼的结构竟然都是智能指针?

你好,我是陈天。

到现在为止我们学了Rust的所有权与生命周期、内存管理以及类型系统,基础知识里还剩一块版图没有涉及:数据结构,数据结构里最容易让人困惑的就是智能指针,所以今天我们就来解决这个难点。

我们之前简单介绍过指针,这里还是先回顾一下:指针是一个持有内存地址的值,可以通过解引用来访问它指向的内存地址,理论上可以解引用到任意数据类型;引用是一个特殊的指针,它的解引用访问是受限的,只能解引用到它引用数据的类型,不能用作它用。

那什么是智能指针呢?

智能指针

在指针和引用的基础上,Rust 偷师 C++,提供了智能指针。智能指针是一个表现行为很像指针的数据结构,但除了指向数据的指针外,它还有元数据以提供额外的处理能力。

这个定义有点模糊,我们对比其他的数据结构来明确一下。

你有没有觉得很像之前讲的胖指针。智能指针一定是一个胖指针,但胖指针不一定是一个智能指针。比如 &str 就只是一个胖指针,它有指向堆内存字符串的指针,同时还有关于字符串长度的元数据。

我们看智能指针 String 和 &str 的区别:

从图上可以看到,String 除了多一个 capacity 字段,似乎也没有什么特殊。但 String 对堆上的值有所有权,而 &str 是没有所有权的,这是 Rust 中智能指针和普通胖指针的区别

那么又有一个问题了,智能指针和结构体有什么区别呢?因为我们知道,String 是用结构体定义的:

pub struct String {
    vec: Vec<u8>,
}

和普通的结构体不同的是,String 实现了 Deref 和 DerefMut,这使得它在解引用的时候,会得到 &str,看下面的标准库的实现

impl ops::Deref for String {
    type Target = str;

    fn deref(&self) -> &str {
        unsafe { str::from_utf8_unchecked(&self.vec) }
    }
}

impl ops::DerefMut for String {
    fn deref_mut(&mut self) -> &mut str {
        unsafe { str::from_utf8_unchecked_mut(&mut *self.vec) }
    }
}

另外,由于在堆上分配了数据,String 还需要为其分配的资源做相应的回收。而 String 内部使用了 Vec,所以它可以依赖 Vec 的能力来释放堆内存。下面是标准库中 VecDrop trait 的实现

unsafe impl<#[may_dangle] T, A: Allocator> Drop for Vec<T, A> {
    fn drop(&mut self) {
        unsafe {
            // use drop for [T]
            // use a raw slice to refer to the elements of the vector as weakest necessary type;
            // could avoid questions of validity in certain cases
            ptr::drop_in_place(ptr::slice_from_raw_parts_mut(self.as_mut_ptr(), self.len))
        }
        // RawVec handles deallocation
    }
}

所以再清晰一下定义,在 Rust 中,凡是需要做资源回收的数据结构,且实现了 Deref/DerefMut/Drop,都是智能指针

按照这个定义,除了 String,在之前的课程中我们遇到了很多智能指针,比如用于在堆上分配内存的 Box 和 Vec、用于引用计数的 Rc 和 Arc 。很多其他数据结构,如 PathBuf、Cow<‘a, B>、MutexGuard、RwLockReadGuard 和 RwLockWriteGuard 等也是智能指针。

今天我们就深入分析三个使用智能指针的数据结构:在堆上创建内存的 Box、提供写时克隆的 Cow<‘a, B>,以及用于数据加锁的 MutexGuard

而且最后我们会尝试实现自己的智能指针。希望学完后你不但能更好地理解智能指针,还能在需要的时候,构建自己的智能指针来解决问题。

Box

我们先看 Box,它是 Rust 中最基本的在堆上分配内存的方式,绝大多数其它包含堆内存分配的数据类型,内部都是通过 Box 完成的,比如 Vec

为什么有Box的设计,我们得先回忆一下在 C 语言中,堆内存是怎么分配的。

C 需要使用 malloc/calloc/realloc/free 来处理内存的分配,很多时候,被分配出来的内存在函数调用中来来回回使用,导致谁应该负责释放这件事情很难确定,给开发者造成了极大的心智负担。

C++ 在此基础上改进了一下,提供了一个智能指针 unique_ptr,可以在指针退出作用域的时候释放堆内存,这样保证了堆内存的单一所有权。这个 unique_ptr 就是 Rust 的 Box 的前身。

你看 Box 的定义里,内部就是一个 Unique 用于致敬 C++,Unique 是一个私有的数据结构,我们不能直接使用,它包裹了一个 *const T 指针,并唯一拥有这个指针。

pub struct Unique<T: ?Sized> {
    pointer: *const T,
    // NOTE: this marker has no consequences for variance, but is necessary
    // for dropck to understand that we logically own a `T`.
    //
    // For details, see:
    // https://github.com/rust-lang/rfcs/blob/master/text/0769-sound-generic-drop.md#phantom-data
    _marker: PhantomData<T>,
}

我们知道,在堆上分配内存,需要使用内存分配器(Allocator)。如果你上过操作系统课程,应该还记得一个简单的 buddy system 是如何分配和管理堆内存的。

设计内存分配器的目的除了保证正确性之外,就是为了有效地利用剩余内存,并控制内存在分配和释放过程中产生的碎片的数量。在多核环境下,它还要能够高效地处理并发请求。(如果你对通用内存分配器感兴趣,可以看参考资料)

堆上分配内存的 Box 其实有一个缺省的泛型参数 A,就需要满足 Allocator trait,并且默认是 Global:

pub struct Box<T: ?Sized,A: Allocator = Global>(Unique<T>, A)

Allocator trait 提供很多方法:

  • allocate是主要方法,用于分配内存,对应 C 的 malloc/calloc;
  • deallocate,用于释放内存,对应 C 的 free;
  • 还有 grow/shrink,用来扩大或缩小堆上已分配的内存,对应 C 的 realloc。

这里对 Allocator trait 我们就不详细介绍了,如果你想替换默认的内存分配器,可以使用 #[global_allocator] 标记宏,定义你自己的全局分配器。下面的代码展示了如何在 Rust 下使用 jemalloc

use jemallocator::Jemalloc;

#[global_allocator]
static GLOBAL: Jemalloc = Jemalloc;

fn main() {}

这样设置之后,你使用 Box::new() 分配的内存就是 jemalloc 分配出来的了。另外,如果你想撰写自己的全局分配器,可以实现 GlobalAlloc trait,它和 Allocator trait 的区别,主要在于是否允许分配长度为零的内存。

使用场景

下面我们来实现一个自己的内存分配器。别担心,这里就是想 debug 一下,看看内存如何分配和释放,并不会实际实现某个分配算法。

首先看内存的分配。这里 MyAllocator 就用 System allocator,然后加 eprintln!(),和我们常用的 println!() 不同的是,eprintln!() 将数据打印到 stderr(代码):

use std::alloc::{GlobalAlloc, Layout, System};

struct MyAllocator;

unsafe impl GlobalAlloc for MyAllocator {
    unsafe fn alloc(&self, layout: Layout) -> *mut u8 {
        let data = System.alloc(layout);
        eprintln!("ALLOC: {:p}, size {}", data, layout.size());
        data
    }

    unsafe fn dealloc(&self, ptr: *mut u8, layout: Layout) {
        System.dealloc(ptr, layout);
        eprintln!("FREE: {:p}, size {}", ptr, layout.size());
    }
}

#[global_allocator]
static GLOBAL: MyAllocator = MyAllocator;

#[allow(dead_code)]
struct Matrix {
    // 使用不规则的数字如 505 可以让 dbg! 的打印很容易分辨出来
    data: [u8; 505],
}

impl Default for Matrix {
    fn default() -> Self {
        Self { data: [0; 505] }
    }
}

fn main() {
    // 在这句执行之前已经有好多内存分配
    let data = Box::new(Matrix::default());

    // 输出中有一个 1024 大小的内存分配,是 println! 导致的
    println!(
        "!!! allocated memory: {:p}, len: {}",
        &*data,
        std::mem::size_of::<Matrix>()
    );

    // data 在这里 drop,可以在打印中看到 FREE
    // 之后还有很多其它内存被释放
}

注意这里不能使用 println!() 。因为 stdout 会打印到一个由 Mutex 互斥锁保护的共享全局 buffer 中,这个过程中会涉及内存的分配,分配的内存又会触发 println!(),最终造成程序崩溃。而 eprintln! 直接打印到 stderr,不会 buffer。

运行这段代码,你可以看到类似如下输出,其中 505 大小的内存是我们 Box::new() 出来的:

❯ cargo run --bin allocator --quiet
ALLOC: 0x7fbe0dc05c20, size 4
ALLOC: 0x7fbe0dc05c30, size 5
FREE: 0x7fbe0dc05c20, size 4
ALLOC: 0x7fbe0dc05c40, size 64
ALLOC: 0x7fbe0dc05c80, size 48
ALLOC: 0x7fbe0dc05cb0, size 80
ALLOC: 0x7fbe0dc05da0, size 24
ALLOC: 0x7fbe0dc05dc0, size 64
ALLOC: 0x7fbe0dc05e00, size 505
ALLOC: 0x7fbe0e008800, size 1024
!!! allocated memory: 0x7fbe0dc05e00, len: 505
FREE: 0x7fbe0dc05e00, size 505
FREE: 0x7fbe0e008800, size 1024
FREE: 0x7fbe0dc05c30, size 5
FREE: 0x7fbe0dc05c40, size 64
FREE: 0x7fbe0dc05c80, size 48
FREE: 0x7fbe0dc05cb0, size 80
FREE: 0x7fbe0dc05dc0, size 64
FREE: 0x7fbe0dc05da0, size 24

在使用 Box 分配堆内存的时候要注意,Box::new() 是一个函数,所以传入它的数据会出现在栈上,再移动到堆上。所以,如果我们的 Matrix 结构不是 505 个字节,是一个非常大的结构,就有可能出问题。

比如下面的代码想在堆上分配 16M 内存,如果你在 playground 里运行,直接栈溢出 stack overflow(代码):

fn main() {
    // 在堆上分配 16M 内存,但它会现在栈上出现,再移动到堆上
    let boxed = Box::new([0u8; 1 << 24]);
    println!("len: {}", boxed.len());
}

但如果你在本地使用 “cargo run —release” 编译成 release 代码运行,会正常执行!

这是因为 “cargo run” 或者在 playground 下运行,默认是 debug build,它不会做任何 inline 的优化,而 Box::new() 的实现就一行代码,并注明了要 inline,在 release 模式下,这个函数调用会被优化掉:

#[cfg(not(no_global_oom_handling))]
#[inline(always)]
#[doc(alias = "alloc")]
#[doc(alias = "malloc")]
#[stable(feature = "rust1", since = "1.0.0")]
pub fn new(x: T) -> Self {
    box x
}

如果不 inline,整个 16M 的大数组会通过栈内存传递给 Box::new,导致栈溢出。这里我们惊喜地发现了一个新的关键字 box。然而 box 是 Rust 内部的关键字,用户代码无法调用,它只出现在 Rust 代码中,用于分配堆内存,box 关键字在编译时,会使用内存分配器分配内存。

搞明白 Box 的内存分配,我们还很关心内存是如何释放的,来看它实现的 Drop trait:

#[stable(feature = "rust1", since = "1.0.0")]
unsafe impl<#[may_dangle] T: ?Sized, A: Allocator> Drop for Box<T, A> {
    fn drop(&mut self) {
        // FIXME: Do nothing, drop is currently performed by compiler.
    }
}

哈,目前 drop trait 什么都没有做,编译器会自动插入 deallocate 的代码。这是 Rust 语言的一种策略:在具体实现还没有稳定下来之前,我先把接口稳定,实现随着之后的迭代慢慢稳定

这样可以极大地避免语言在发展的过程中,引入对开发者而言的破坏性更新(breaking change)。破坏性更新会使得开发者在升级语言的版本时,不得不大幅更改原有代码。

Python 是个前车之鉴,由于引入了大量的破坏性更新,Python 2 到 3 的升级花了十多年才慢慢完成。所以 Rust 在设计接口时非常谨慎,很多重要的接口都先以库的形式存在了很久,最终才成为标准库的一部分,比如 Future trait。一旦接口稳定后,内部的实现可以慢慢稳定。

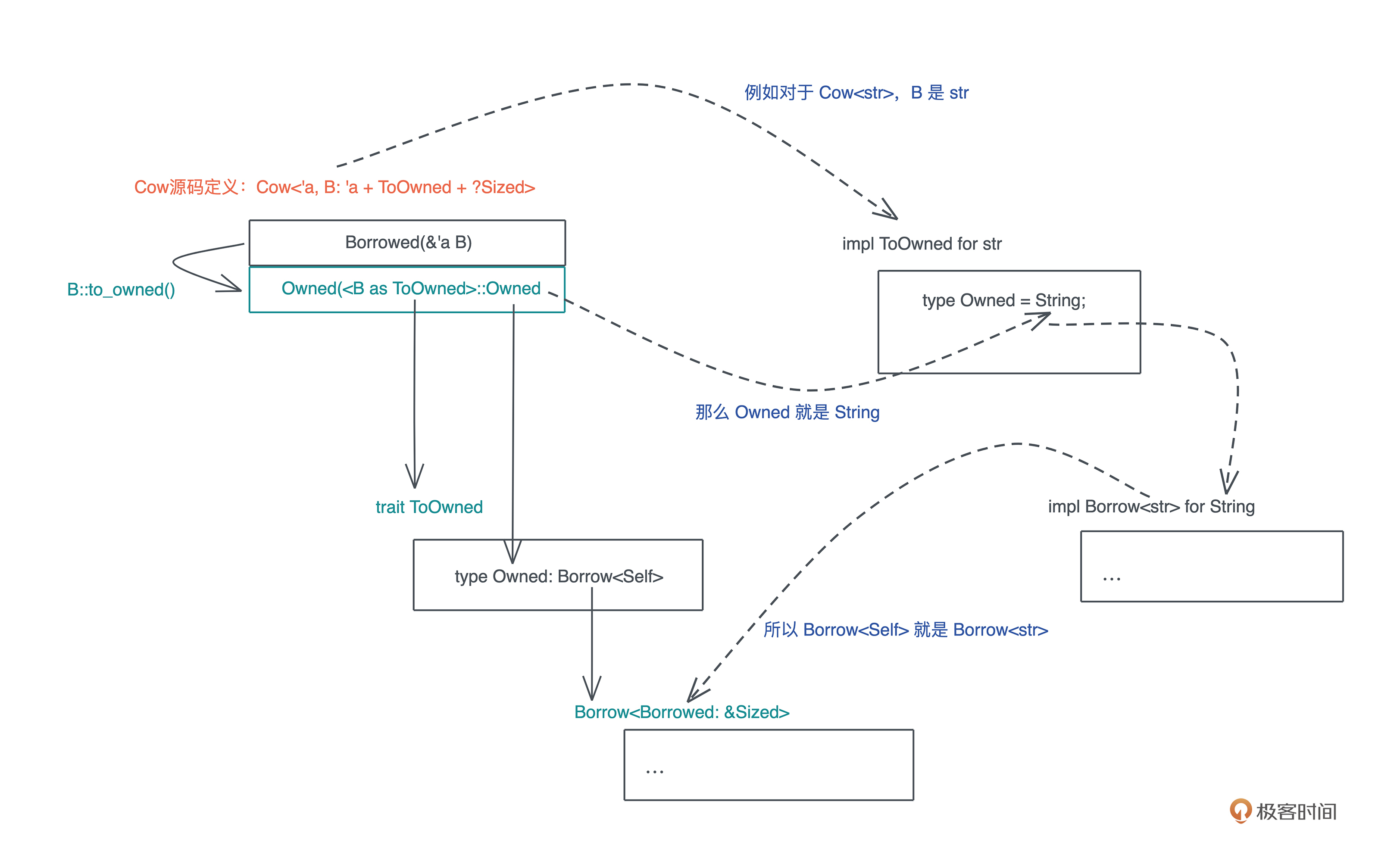
Cow<‘a, B>

了解了 Box 的工作原理后,再来看 Cow<‘a, B>的原理和使用场景,([第12讲])讲泛型数据结构的时候,我们简单讲过参数B的三个约束。

Cow 是 Rust 下用于提供写时克隆(Clone-on-Write)的一个智能指针,它跟虚拟内存管理的写时复制(Copy-on-write)有异曲同工之妙:包裹一个只读借用,但如果调用者需要所有权或者需要修改内容,那么它会 clone 借用的数据

我们看Cow的定义:

pub enum Cow<'a, B> where B: 'a + ToOwned + ?Sized {
  Borrowed(&'a B),
  Owned(<B as ToOwned>::Owned),
}

它是一个 enum,可以包含一个对类型 B 的只读引用,或者包含对类型 B 的拥有所有权的数据。

这里又引入了两个 trait,首先是 ToOwned,在 ToOwned trait 定义的时候,又引入了 Borrow trait,它们都是 std::borrow 下的 trait:

pub trait ToOwned {
    type Owned: Borrow<Self>;
    #[must_use = "cloning is often expensive and is not expected to have side effects"]
    fn to_owned(&self) -> Self::Owned;

    fn clone_into(&self, target: &mut Self::Owned) { ... }
}

pub trait Borrow<Borrowed> where Borrowed: ?Sized {
    fn borrow(&self) -> &Borrowed;
}

如果你看不懂这段代码,不要着急,想要理解 Cow trait,ToOwned trait 是一道坎,因为 type Owned: Borrow 不好理解,耐下心来我们拆开一点点解读。

首先,type Owned: Borrow 是一个带有关联类型的 trait ,如果你对这个知识点有些遗忘,可以再复习一下[第 13 讲]。这里 Owned 是关联类型,需要使用者定义,和我们之前介绍的关联类型不同的是,这里 Owned 不能是任意类型,它必须满足 Borrow trait。例如我们看 str 对 ToOwned trait 的实现

impl ToOwned for str {
    type Owned = String;
    #[inline]
    fn to_owned(&self) -> String {
        unsafe { String::from_utf8_unchecked(self.as_bytes().to_owned()) }
    }

    fn clone_into(&self, target: &mut String) {
        let mut b = mem::take(target).into_bytes();
        self.as_bytes().clone_into(&mut b);
        *target = unsafe { String::from_utf8_unchecked(b) }
    }
}

可以看到关联类型 Owned 被定义为 String,而根据要求,String 必须定义 Borrow,那这里 Borrow 里的泛型变量 T 是谁呢?

ToOwned 要求是 Borrow,而此刻实现 ToOwned 的主体是 str,所以 Borrow 是 Borrow,也就是说 String 要实现 Borrow,我们看文档,它的确实现了这个 trait

impl Borrow<str> for String {
    #[inline]
    fn borrow(&self) -> &str {
        &self[..]
    }
}

你是不是有点晕了,我用一张图梳理了这几个 trait 之间的关系:-

通过这张图,我们可以更好地搞清楚 Cow 和 ToOwned/Borrow 之间的关系。

这里,你可能会疑惑,为何 Borrow 要定义成一个泛型 trait 呢?搞这么复杂,难道一个类型还可以被借用成不同的引用么?

是的。我们看一个例子(代码):

use std::borrow::Borrow;

fn main() {
    let s = "hello world!".to_owned();

    // 这里必须声明类型,因为 String 有多个 Borrow<T> 实现
    // 借用为 &String
    let r1: &String = s.borrow();
    // 借用为 &str
    let r2: &str = s.borrow();

    println!("r1: {:p}, r2: {:p}", r1, r2);
}

在这里例子里,String 可以被借用为 &String,也可以被借用为 &str。

好,再来继续看 Cow。我们说它是智能指针,那它自然需要实现 Deref trait

impl<B: ?Sized + ToOwned> Deref for Cow<'_, B> {
    type Target = B;

    fn deref(&self) -> &B {
        match *self {
            Borrowed(borrowed) => borrowed,
            Owned(ref owned) => owned.borrow(),
        }
    }
}

实现的原理很简单,根据 self 是 Borrowed 还是 Owned,我们分别取其内容,生成引用:

  • 对于 Borrowed,直接就是引用;
  • 对于 Owned,调用其 borrow() 方法,获得引用。

这就很厉害了。虽然 Cow 是一个 enum,但是通过 Deref 的实现,我们可以获得统一的体验,比如 Cow,使用的感觉和 &str/String 是基本一致的。注意,这种根据 enum 的不同状态来进行统一分发的方法是第三种分发手段,之前讲过可以使用泛型参数做静态分发和使用 trait object 做动态分发。

使用场景

那么 Cow 有什么用呢?显然,它可以在需要的时候才进行内存的分配和拷贝,在很多应用场合,它可以大大提升系统的效率。如果 Cow<‘a, B> 中的 Owned 数据类型是一个需要在堆上分配内存的类型,如 String、Vec 等,还能减少堆内存分配的次数。

我们说过,相对于栈内存的分配释放来说,堆内存的分配和释放效率要低很多,其内部还涉及系统调用和锁,减少不必要的堆内存分配是提升系统效率的关键手段。而 Rust 的 Cow<‘a, B>,在帮助你达成这个效果的同时,使用体验还非常简单舒服。

光这么说没有代码佐证,我们看一个使用 Cow 的实际例子。

在解析 URL 的时候,我们经常需要将 querystring 中的参数,提取成 KV pair 来进一步使用。绝大多数语言中,提取出来的 KV 都是新的字符串,在每秒钟处理几十 k 甚至上百 k 请求的系统中,你可以想象这会带来多少次堆内存的分配。

但在 Rust 中,我们可以用 Cow 类型轻松高效处理它,在读取 URL 的过程中:

  • 每解析出一个 key 或者 value,我们可以用一个 &str 指向 URL 中相应的位置,然后用 Cow 封装它;
  • 而当解析出来的内容不能直接使用,需要 decode 时,比如 “hello%20world”,我们可以生成一个解析后的 String,同样用 Cow 封装它。

看下面的例子(代码):

use std::borrow::Cow;

use url::Url;
fn main() {
    let url = Url::parse("https://tyr.com/rust?page=1024&sort=desc&extra=hello%20world").unwrap();
    let mut pairs = url.query_pairs();

    assert_eq!(pairs.count(), 3);

    let (mut k, v) = pairs.next().unwrap();
    // 因为 k, v 都是 Cow<str> 他们用起来感觉和 &str 或者 String 一样
    // 此刻,他们都是 Borrowed
    println!("key: {}, v: {}", k, v);
    // 当修改发生时,k 变成 Owned
    k.to_mut().push_str("_lala");

    print_pairs((k, v));

    print_pairs(pairs.next().unwrap());
    // 在处理 extra=hello%20world 时,value 被处理成 "hello world"
    // 所以这里 value 是 Owned
    print_pairs(pairs.next().unwrap());
}

fn print_pairs(pair: (Cow<str>, Cow<str>)) {
    println!("key: {}, value: {}", show_cow(pair.0), show_cow(pair.1));
}

fn show_cow(cow: Cow<str>) -> String {
    match cow {
        Cow::Borrowed(v) => format!("Borrowed {}", v),
        Cow::Owned(v) => format!("Owned {}", v),
    }
}

是不是很简洁。

类似 URL parse 这样的处理方式,在 Rust 标准库和第三方库中非常常见。比如 Rust 下著名的 serde 库,可以非常高效地对 Rust 数据结构,进行序列化/反序列化操作,它对 Cow 就有很好的支持。

我们可以通过如下代码将一个 JSON 数据反序列化成 User 类型,同时让 User 中的 name 使用 Cow 来引用 JSON 文本中的内容(代码):

use serde::Deserialize;
use std::borrow::Cow;

#[derive(Debug, Deserialize)]
struct User<'input> {
    #[serde(borrow)]
    name: Cow<'input, str>,
    age: u8,
}

fn main() {
    let input = r#"{ "name": "Tyr", "age": 18 }"#;
    let user: User = serde_json::from_str(input).unwrap();

    match user.name {
        Cow::Borrowed(x) => println!("borrowed {}", x),
        Cow::Owned(x) => println!("owned {}", x),
    }
}

未来在你用 Rust 构造系统时,也可以充分考虑在数据类型中使用 Cow。

MutexGuard

如果说,上面介绍的 String、Box、Cow<‘a, B> 等智能指针,都是通过 Deref 来提供良好的用户体验,那么 MutexGuard 是另外一类很有意思的智能指针:它不但通过 Deref 提供良好的用户体验,还通过 Drop trait 来确保,使用到的内存以外的资源在退出时进行释放

MutexGuard 这个结构是在调用 Mutex::lock 时生成的:

pub fn lock(&self) -> LockResult<MutexGuard<'_, T>> {
    unsafe {
        self.inner.raw_lock();
        MutexGuard::new(self)
    }
}

首先,它会取得锁资源,如果拿不到,会在这里等待;如果拿到了,会把 Mutex 结构的引用传递给 MutexGuard。

我们看 MutexGuard 的定义以及它的 Deref 和 Drop 的实现,很简单:

// 这里用 must_use,当你得到了却不使用 MutexGuard 时会报警
#[must_use = "if unused the Mutex will immediately unlock"]
pub struct MutexGuard<'a, T: ?Sized + 'a> {
    lock: &'a Mutex<T>,
    poison: poison::Guard,
}

impl<T: ?Sized> Deref for MutexGuard<'_, T> {
    type Target = T;

    fn deref(&self) -> &T {
        unsafe { &*self.lock.data.get() }
    }
}

impl<T: ?Sized> DerefMut for MutexGuard<'_, T> {
    fn deref_mut(&mut self) -> &mut T {
        unsafe { &mut *self.lock.data.get() }
    }
}

impl<T: ?Sized> Drop for MutexGuard<'_, T> {
    #[inline]
    fn drop(&mut self) {
        unsafe {
            self.lock.poison.done(&self.poison);
            self.lock.inner.raw_unlock();
        }
    }
}

从代码中可以看到,当 MutexGuard 结束时,Mutex 会做 unlock,这样用户在使用 Mutex 时,可以不必关心何时释放这个互斥锁。因为无论你在调用栈上怎样传递 MutexGuard ,哪怕在错误处理流程上提前退出,Rust 有所有权机制,可以确保只要 MutexGuard 离开作用域,锁就会被释放。

使用场景

我们来看一个使用 Mutex 和 MutexGuard 的例子(代码),代码很简单,我写了详尽的注释帮助你理解。

use lazy_static::lazy_static;
use std::borrow::Cow;
use std::collections::HashMap;
use std::sync::{Arc, Mutex};
use std::thread;
use std::time::Duration;

// lazy_static 宏可以生成复杂的 static 对象
lazy_static! {
    // 一般情况下 Mutex 和 Arc 一起在多线程环境下提供对共享内存的使用
    // 如果你把 Mutex 声明成 static,其生命周期是静态的,不需要 Arc
    static ref METRICS: Mutex<HashMap<Cow<'static, str>, usize>> =
        Mutex::new(HashMap::new());
}

fn main() {
    // 用 Arc 来提供并发环境下的共享所有权(使用引用计数)
    let metrics: Arc<Mutex<HashMap<Cow<'static, str>, usize>>> =
        Arc::new(Mutex::new(HashMap::new()));
    for _ in 0..32 {
        let m = metrics.clone();
        thread::spawn(move || {
            let mut g = m.lock().unwrap();
            // 此时只有拿到 MutexGuard 的线程可以访问 HashMap
            let data = &mut *g;
            // Cow 实现了很多数据结构的 From trait,
						// 所以我们可以用 "hello".into() 生成 Cow
            let entry = data.entry("hello".into()).or_insert(0);
            *entry += 1;
						// MutexGuard 被 Drop,锁被释放
        });
    }

    thread::sleep(Duration::from_millis(100));

    println!("metrics: {:?}", metrics.lock().unwrap());
}

如果你有疑问,这样如何保证锁的线程安全呢?如果我在线程 1 拿到了锁,然后把 MutexGuard 移动给线程 2 使用,加锁和解锁在完全不同的线程下,会有很大的死锁风险。怎么办?

不要担心,MutexGuard 不允许 Send,只允许 Sync,也就是说,你可以把 MutexGuard 的引用传给另一个线程使用,但你无法把 MutexGuard 整个移动到另一个线程:

impl<T: ?Sized> !Send for MutexGuard<'_, T> {}
unsafe impl<T: ?Sized + Sync> Sync for MutexGuard<'_, T> {}

类似 MutexGuard 的智能指针有很多用途。比如要创建一个连接池,你可以在 Drop trait 中,回收 checkout 出来的连接,将其再放回连接池。如果你对此感兴趣,可以看看 r2d2 的实现,它是 Rust 下一个数据库连接池的实现。

实现自己的智能指针

到目前为止,三个经典的智能指针,在堆上创建内存的 Box、提供写时克隆的 Cow<‘a, B>,以及用于数据加锁的 MutexGuard,它们的实现和使用方法就讲完了。

那么,如果我们想实现自己的智能指针,该怎么做?或者咱们换个问题:有什么数据结构适合实现成为智能指针?

因为很多时候,我们需要实现一些自动优化的数据结构,在某些情况下是一种优化的数据结构和相应的算法,在其他情况下使用通用的结构和通用的算法。

比如当一个 HashSet 的内容比较少的时候,可以用数组实现,但内容逐渐增多,再转换成用哈希表实现。如果我们想让使用者不用关心这些实现的细节,使用同样的接口就能享受到更好的性能,那么,就可以考虑用智能指针来统一它的行为。

使用小练习

我们来看一个实际的例子。之前讲过,Rust 下 String 在栈上占了 24 个字节,然后在堆上存放字符串实际的内容,对于一些比较短的字符串,这很浪费内存。有没有办法在字符串长到一定程度后,才使用标准的字符串呢?

参考 Cow,我们可以用一个 enum 来处理:当字符串小于 N 字节时,我们直接用栈上的数组,否则,使用 String。但是这个 N 不宜太大,否则当使用 String 时,会比目前的版本浪费内存。

怎么设计呢?之前在内存管理的部分讲过,当使用 enum 时,额外的 tag + 为了对齐而使用的 padding 会占用一些内存。因为 String 结构是 8 字节对齐的,我们的 enum 最小 8 + 24 = 32 个字节。

所以,可以设计一个数据结构,内部用一个字节表示字符串的长度,用 30 个字节表示字符串内容,再加上 1 个字节的 tag,正好也是 32 字节,可以和 String 放在一个 enum 里使用。我们暂且称这个 enum 叫 MyString,它的结构如下图所示:

为了让 MyString 表现行为和 &str 一致,我们可以通过实现 Deref trait 让 MyString 可以被解引用成 &str。除此之外,还可以实现 Debug/Display 和 From trait,让 MyString 使用起来更方便。

整个实现的代码如下(代码),代码本身不难理解,你可以试着自己实现一下,或者一行行抄下来运行,感受一下。

use std::{fmt, ops::Deref, str};

const MINI_STRING_MAX_LEN: usize = 30;

// MyString 里,String 有 3 个 word,供 24 字节,所以它以 8 字节对齐
// 所以 enum 的 tag + padding 最少 8 字节,整个结构占 32 字节。
// MiniString 可以最多有 30 字节(再加上 1 字节长度和 1字节 tag),就是 32 字节.
struct MiniString {
    len: u8,
    data: [u8; MINI_STRING_MAX_LEN],
}

impl MiniString {
    // 这里 new 接口不暴露出去,保证传入的 v 的字节长度小于等于 30
    fn new(v: impl AsRef<str>) -> Self {
        let bytes = v.as_ref().as_bytes();
        // 我们在拷贝内容时一定要使用字符串的字节长度
        let len = bytes.len();
        let mut data = [0u8; MINI_STRING_MAX_LEN];
        data[..len].copy_from_slice(bytes);
        Self {
            len: len as u8,
            data,
        }
    }
}

impl Deref for MiniString {
    type Target = str;

    fn deref(&self) -> &Self::Target {
        // 由于生成 MiniString 的接口是隐藏的,它只能来自字符串,所以下面这行是安全的
        str::from_utf8(&self.data[..self.len as usize]).unwrap()
        // 也可以直接用 unsafe 版本
        // unsafe { str::from_utf8_unchecked(&self.data[..self.len as usize]) }
    }
}

impl fmt::Debug for MiniString {
    fn fmt(&self, f: &mut fmt::Formatter<'_>) -> fmt::Result {
        // 这里由于实现了 Deref trait,可以直接得到一个 &str 输出
        write!(f, "{}", self.deref())
    }
}

#[derive(Debug)]
enum MyString {
    Inline(MiniString),
    Standard(String),
}

// 实现 Deref 接口对两种不同的场景统一得到 &str
impl Deref for MyString {
    type Target = str;

    fn deref(&self) -> &Self::Target {
        match *self {
            MyString::Inline(ref v) => v.deref(),
            MyString::Standard(ref v) => v.deref(),
        }
    }
}

impl From<&str> for MyString {
    fn from(s: &str) -> Self {
        match s.len() > MINI_STRING_MAX_LEN {
            true => Self::Standard(s.to_owned()),
            _ => Self::Inline(MiniString::new(s)),
        }
    }
}

impl fmt::Display for MyString {
    fn fmt(&self, f: &mut fmt::Formatter<'_>) -> fmt::Result {
        write!(f, "{}", self.deref())
    }
}

fn main() {
    let len1 = std::mem::size_of::<MyString>();
    let len2 = std::mem::size_of::<MiniString>();
    println!("Len: MyString {}, MiniString {}", len1, len2);

    let s1: MyString = "hello world".into();
    let s2: MyString = "这是一个超过了三十个字节的很长很长的字符串".into();

    // debug 输出
    println!("s1: {:?}, s2: {:?}", s1, s2);
    // display 输出
    println!(
        "s1: {}({} bytes, {} chars), s2: {}({} bytes, {} chars)",
        s1,
        s1.len(),
        s1.chars().count(),
        s2,
        s2.len(),
        s2.chars().count()
    );

    // MyString 可以使用一切 &str 接口,感谢 Rust 的自动 Deref
    assert!(s1.ends_with("world"));
    assert!(s2.starts_with("这"));
}

这个简单实现的 MyString,不管它内部的数据是纯栈上的 MiniString 版本,还是包含堆上内存的 String 版本,使用的体验和 &str 都一致,仅仅牺牲了一点点效率和内存,就可以让小容量的字符串,可以高效地存储在栈上并且自如地使用。

事实上,Rust 有个叫 smartstring 的第三方库就实现了这个功能。我们的版本在内存上不算经济,对于 String 来说,额外多用了 8 个字节,smartstring 通过优化,只用了和 String 结构一样大小的 24 个字节,就达到了我们想要的结果。你如果感兴趣的话,欢迎去看看它的源代码

小结

今天我们介绍了三个重要的智能指针,它们有各自独特的实现方式和使用场景。

Box 可以在堆上创建内存,是很多其他数据结构的基础。

Cow 实现了 Clone-on-write 的数据结构,让你可以在需要的时候再获得数据的所有权。Cow 结构是一种使用 enum 根据当前的状态进行分发的经典方案。甚至,你可以用类似的方案取代 trait object 做动态分发,其效率是动态分发的数十倍

如果你想合理地处理资源相关的管理,MutexGuard 是一个很好的参考,它把从 Mutex 中获得的锁包装起来,实现只要 MutexGuard 退出作用域,锁就一定会释放。如果你要做资源池,可以使用类似 MutexGuard 的方式。

思考题

  1. 目前 MyString 只能从 &str 生成。如果要支持从 String 中生成一个 MyString,该怎么做?
  2. 目前 MyString 只能读取,不能修改,能不能给它加上类似 String 的 push_str 接口?
  3. 你知道 Cow<[u8]> 和 Cow 的大小么?试着打印一下看看。想想,为什么它的大小是这样呢?

欢迎在留言区分享你的思考。今天你已经完成Rust学习第15次打卡了,继续加油,我们下节课见~

参考资料

常见的通用内存分配器有 glibc 的 pthread malloc、Google 开发的 tcmalloc、FreeBSD 上默认使用的 jemalloc 等。除了通用内存分配器,对于特定类型内存的分配,我们还可以用 slab,slab 相当于一个预分配好的对象池,可以扩展和收缩。