105 实践 培训上下文的领域分析建模

培训上下文具有一定的独立性,从创建培训计划到分配票、提名与培训形成了非常清晰的业务流程,取消票的流程作为核心领域逻辑也需要进行深入细致地分析建模,因此我采用了事件风暴对其进行领域分析建模。

识别事件

事件风暴的关键在于识别事件。遵循一条隐含的时间轴,我们寻找领域专家最为关心的一个关键事件,那就是“员工被提名(Employee Nominated)”事件。遵循统一语言的要求,被提名参加培训的员工被称之为“候选人(Candidate)”,因此该事件更准确的描述应为“候选人被提名(Candidate Nominated)”。现在,在墙面上贴下第一个关键领域事件,并以橙色即时贴表示:

38840209.png

有了第一个核心领域事件,我们就可以分别按照向前向后的事件驱动力顺序识别领域事件。在识别领域事件时,要注意结合业务流程,遵循统一语言的定义,并根据领域事件的特征确定识别出来的是否领域事件。

由右向左的逆向推动

这个方向其实就是逆向地从果推向因。分析培训的业务流程,一名员工若要获得提名,其前提条件是部门协调者获得票,对应的领域事件为 TicketAssignedToCoordinator。根据处理票的统一语言,培训专员或部门协调者分配票给协调者,称之为“分配(Assignment)”,协调者分配票给参加培训的员工,称之为“提名(Nomination)”。这里属于分配的语义,该领域事件可以简化为 TicketAssigned。

从流程看,培训专员在分配票给协调者之前,需要设置过滤器。设置过滤器的目的是为了快速高效地获得候选人名单,本质上并非分配票操作的前置条件,可以认为“过滤器已配置(FilterConfigured)”是一个单独的事件。这也正好体现了业务流程与事件风暴的不同之处。协调人要获得票,首先需要有培训票。这个所谓的“票”其实就是培训名额,因此票被分配的前提是培训已经被创建,由此可以获得前置事件“培训已创建(TrainingCreated)”。该事件其实是培训上下文启动培训流程的起点。由此可以依次获得如下领域事件:

33534135.png

由左向右的正向推动

正向推动的思考方向是从起因推结果,即分析当前领域事件发生后,会产生什么样的结果?这一思考方向相较于逆向推动更为容易。不过,正向逆向两个方向的驱动力实则可互为补充,让识别领域事件的过程更加严谨而周密,因而不可偏废。从 CandidateNominated 事件开始,整个过程围绕着“票(Ticket)”推进、迁移和变化,票状态的迁移恰好与触发领域事件相对应,算是识别领域事件的一个助力。

对候选人提名之后,系统会等待候选人的确认,这会带来三个不同的分支,由此产生三个不同的领域事件:票已注册(TicketEnrolled)、票已拒绝(TicketDeclined)与截止日期已匹配(DeadlineMatched)。其中,被拒绝的票会被培训专员重新分配,这相当于重复进入提名的流程。既然事件流已经表达了提名过程中触发的领域事件,到该领域事件之后就无需重复重新提名的过程。若在探索业务全景阶段,当我们按照时间轴规范了领域事件的顺序之后,可以用箭头来表示关键事件发布后的后续流程,例如将TicketDeclined指向 CandidateNominated 事件。领域分析建模阶段的目的是通过事件风暴寻找领域概念,流程只是辅助我们判断识别出来的领域事件是否存在疏漏,仅此而已。

在提名候选人之后,培训票相当于已被占用。取决于不同的状态,不同的角色都可以在适当时间取消票,产生 TicketCancelled 事件。票的取消固然发生在提名之后,但它的流程却是相对独立的,因此可以为其单独建立一个事件流,并用热点(HotSpot)标记该事件发生在 CandidateNominated 事件之后。如果是候选人自己取消票,由于业务规则不允许候选人直接取消票,需要通过审批,故而可以认为是一次取消申请,产生的事件为 CancellationApplied。

如果票最终确认并满足培训开始时间,即进入培训阶段的培训管理流程。这个流程从培训已开始(TrainingStarted)事件起,从培训已结束(TrainingEnded)止,期间牵涉到对培训、学员以及票的相关领域事件。参加培训的每位学员都要进行考勤,培训完毕后,会关闭培训票,对应的领域事件依次为 TraineeAttended 和 TicketClosed。对于学员与票而言,还牵涉到一个分支流程,就是学员未能出席此次培训,需要记录为缺勤,并加入到黑名单,票作废,对应的领域事件为 TraineeNotShown、TraineeAddedToBlacklist 和 TicketLost。

结合业务流程与票的状态图,从 CandidateNominated 事件开始,可以获得如下事件流:

53654140.png

在更改票状态的领域事件上标记了一个热点,要求保存每次票变更的历史记录。如果不标记该热点,就会丢失这一重要的需求信息,同时,又不必为票每次发生票状态变更的事件都添加“票历史记录已创建(TicketHistoryCreated)”领域事件。

识别参与者

在识别事件之后,我们应该按照时间轴的顺序根据业务流程梳理这些事件,以判断是否存在缺失事件或错误事件。为每个事件识别参与者,既可以明确是谁触发了事件,进一步确定事件与事件之间的因果关系,又可以结合参与者与场景完成对事件的梳理。

领域事件一共有四种参与者(Actor):

  • 角色(Role):触发事件的人
  • 策略(Policy):触发事件的规则,通常是随着时间的推移,满足规则要求的时间条件后会自动触发事件
  • 外部系统(External System):由当前系统外的其他系统触发事件
  • 事件(Event):由当前事件的前置事件直接触发,在事件风暴中无需表示

培训上下文事件流识别出来的参与者及其对应领域事件如下所示:

33776222.png

DeadlineMatched 领域事件会在培训专员设置的截止日期到达时触发,故而它的参与者是一个策略。这个策略对应的时间规则是截止日期,它是由培训专员配置的,我们应增加一个 ValidDateConfigured 领域事件。培训专员或协调者在取消票时,培训票可能会根据事先设定的活动(Action)对票进行处理,若活动为 LostAction,票就会作废,产生 TicketLost 领域事件。对活动的配置也是之前识别事件时未考虑到的,需要增加一个 TicketActionConfigured 领域事件。

整个培训上下文没有与外部系统发生任何协作,故而没有外部系统参与者参与到整个事件流。

领域分析建模

围绕着领域事件,分别驱动出决策命令、写模型(Alberto Brandolini将其称为聚合,为了避免与领域设计模型中的聚合混淆,且领域事件通常会改变目标对象的状态,故而称为写模型,与读模型相对)和读模型。写模型与读模型共同组成了领域分析模型。

从 TrainingCreated 领域事件到 TicketConfirm 领域事件进行分析建模的结果如下所示:

34086141.png

参与者、决策命令与领域事件共同组成一个领域场景,参与者在执行决策命令时,需要提供必要的读模型(Read Model)才能完成对写模型(Write Model)状态的修改,从而发布领域事件。以 TrainingCreated 领域事件为例,培训专员(PO)要创建一个培训,需要提供培训起止日期、培训状态、课程与教师的信息,才能创建一个信息完整的培训对象。培训对象是从无到有创建出来,是改变了状态的写模型,其余对象为创建培训决策命令需要的读模型。

在对 TicketActionConfigured 领域事件进行领域分析建模时,事件对应了两个不同的决策命令:

  • 配置有效日期时设置的 TicketAction
  • 分配票时设置取消时的 TicketAction

这两个决策命令产生的领域事件看似相同,实则会产生不同的活动,这意味着需要发布不同的领域事件:

33918189.png

与取消票相关的领域事件操作的皆为Ticket写模型,对它们进行分析建模的结果如下所示:

75658055.png

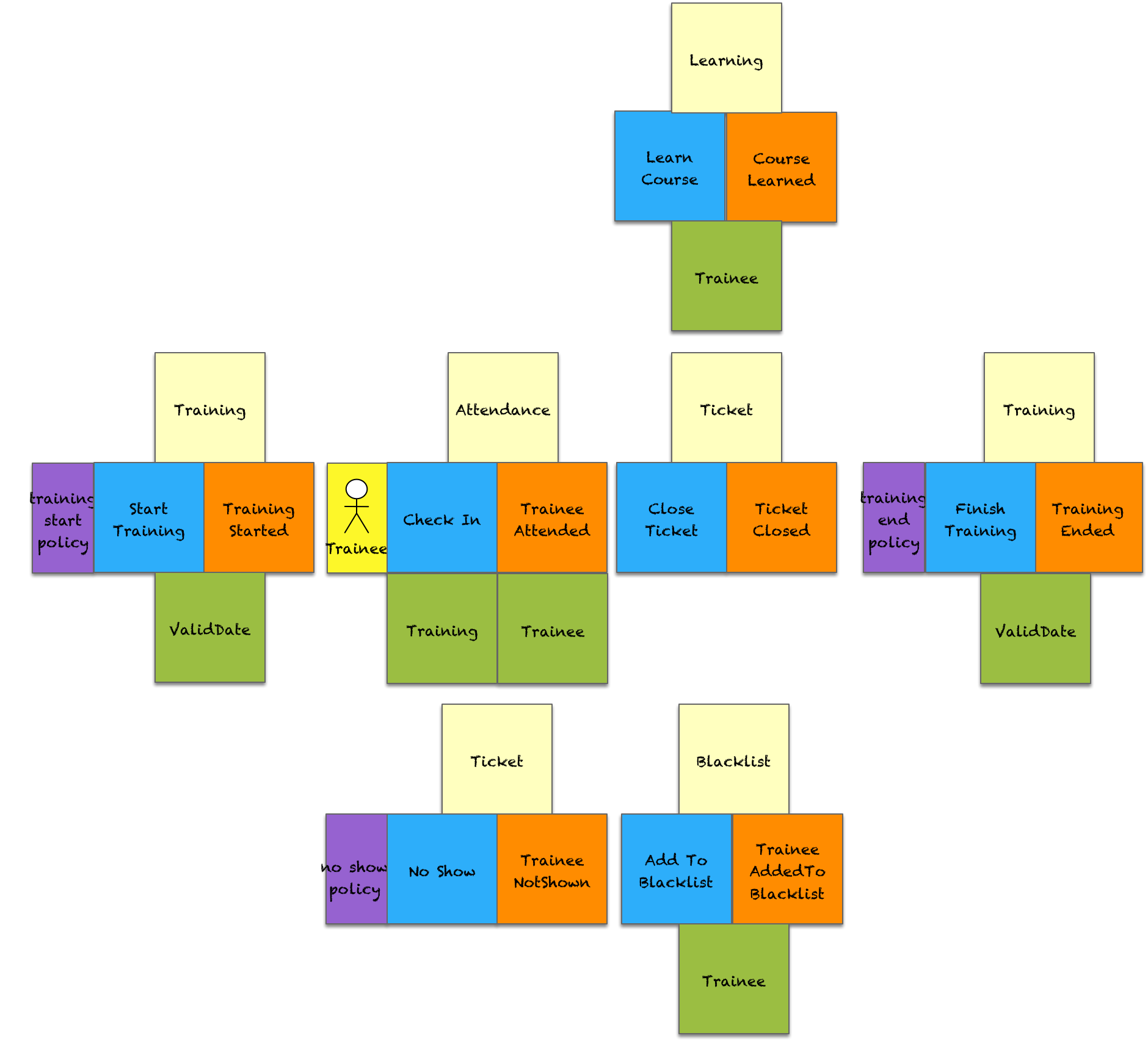
对从培训开始到结束的领域事件进行分析建模的结果如下所示:

53756107.png

领域分析建模阶段的关键是识别领域概念,为限界上下文的领域建立抽象模型。培训上下文的领域事件处于同一个限界上下文,因而只需要考虑该上下文内部领域模型之间的关系。由此可以获得如下领域分析模型:

35059882.png

事件风暴识别出来的写模型与读模型共同组成了领域分析模型。在上图所示的领域分析模型中,还增加了一个之前未识别出来的 TicketHistory 领域类,它是通过标记的热点识别出来的,用以记录每次票状态的变更历史。

领域分析模型并非一成不变,它仅仅代表当前阶段分析建模的产出。随着需求的变化,该分析模型还会随之调整,在进入到领域设计建模与领域实现建模阶段后,也需要随时保证领域分析模型与领域设计模型、领域实现模型的同步。

当前的领域分析模型是一个典型的对象图,领域模型对象之间的关系错综复杂,它们在不同的领域场景中扮演了不同的角色,履行着各自的职责,这些信息在领域分析模型中都无法清晰地呈现出来。因此,需要给这一模型添加设计约束,明确每个领域模型的角色构造型,并根据领域场景确定它们之间的协作顺序,为编码实现提供更为清晰地指导。