你好,我是石雪峰,今天到了“特别放送”环节。有很多留言问道:“DevOps专家这个岗位,需要的技能和技术栈有哪些?成长路径是怎样的呢?”
我相信这应该是很多刚开始接触DevOps的同学最关心的问题。毕竟,从实用的角度出发,每个人都希望能够尽快上手实践。所以今天,我来跟你聊聊,我认为的DevOps工程师的必备技能以及学习路径。不过在此之前,我们要先了解DevOps工程师的岗位职责。
全球最大职业社交网站LinkedIn(领英)2018年发布的一份报告显示,当今全球最热门的招聘职位分别是DevOps工程师、企业客户经理和前端开发工程师。其中,排名第一的就是DevOps工程师。
无独有偶,2019年全球最大知识共享平台Stack Overflow的开发者调查报告显示,在薪资排行榜上,DevOps工程师排名第三,仅次于技术经理和SRE(网站可靠性工程师)。而在去年的调查报告中,DevOps工程师的收入甚至排名第二。
无论是人才市场需求,还是收入薪资水平,这种种迹象都表明,DevOps工程师已经成为了当今最炙手可热的岗位,收入也攀升至IT行业的金字塔顶端。难怪有越来越多的人开始接触和学习DevOps。
但是,DevOps这样一个刚刚诞生10年的“新兴事物”,并不像一门专业技术那样,有一条相对清晰的学习路径,以及经典的学习资料,比如你要学习Java,就可以从《Java编程思想》看起。
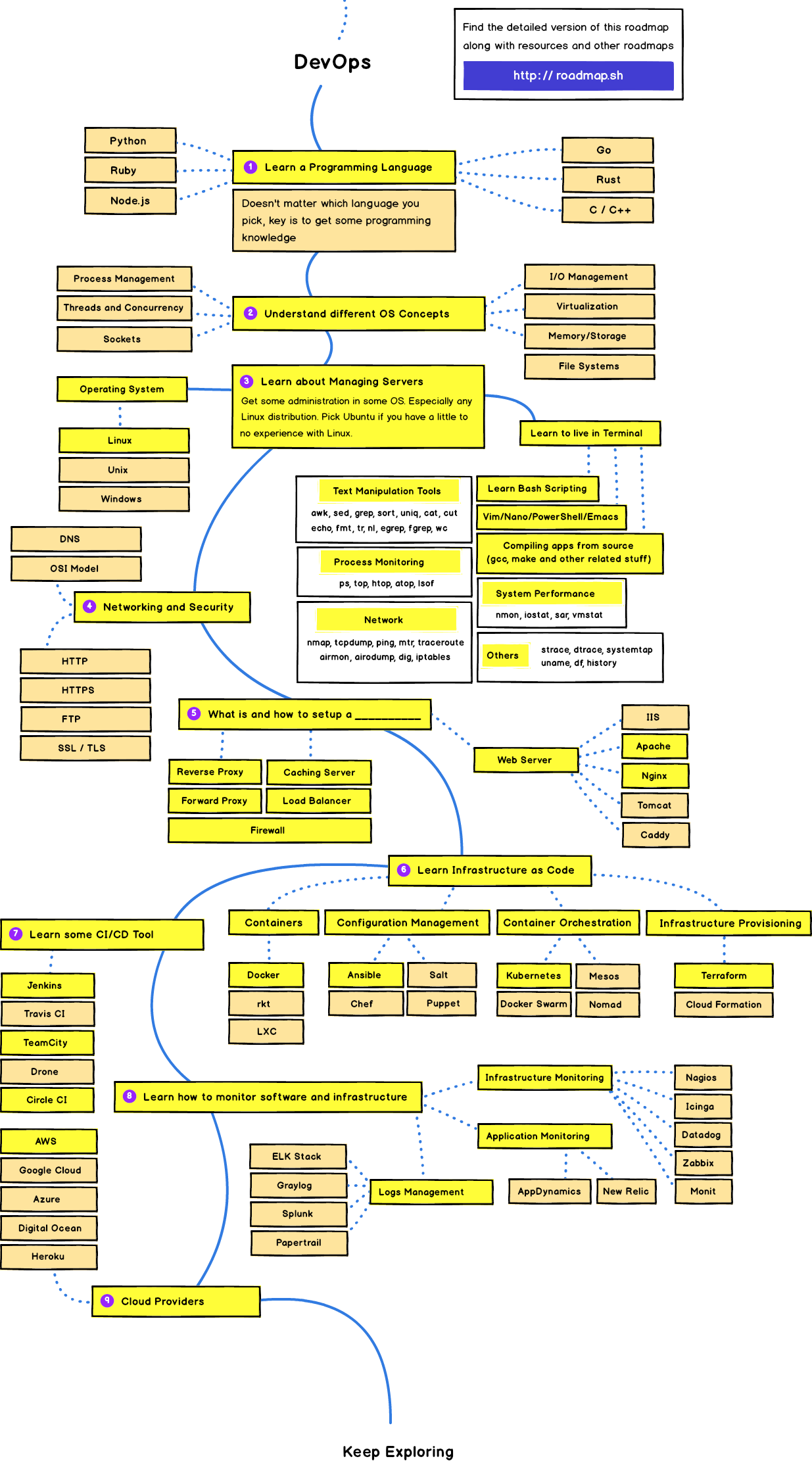
除此之外,DevOps似乎又跟软件工程的方方面面有着说不清的关系。我跟你分享一幅DevOps技能发展路线图,根据这幅路线图,你要从编程语言入手,理解操作系统原理、系统性能、网络安全、基础设施即代码、CI/CD、运维监控和云技术等等。

怎么样,是不是看到这么一堆名词就瞬间头大了吧?如果要把这些所有的技术全部精通,那至少得是CTO级别的岗位。对普通人来说,这并不太现实。毕竟,啥都懂点儿,但是啥都不精通,本身就是IT从业者在职业发展道路上的大忌。
如果要说清楚这个岗位,核心就是要回答3个问题:
接下来,我们就重点聊一聊这些内容。
关于DevOps工程师这个岗位,一直以来都存在着很大的争议。很多人认为DevOps应该是一种文化或者实践,而不应该成为一个全新的职位或者部门,因为这样会增加公司内部的协作壁垒。
其实,我倒觉得没有必要纠结于这个Title,因为很多时候,DevOps跟公司内部已有的角色存在着重叠。比如,开发变成了DevOps开发,运维变成了DevOps运维。另外,在不同的公司里面,类似角色的岗位名称也大不相同。比如,在DevOps状态报告中,DevOps就和SRE被归为一类进行统计。而在公司中实际负责推行DevOps的部门,至少我见过的就有工程效能团队、运维团队、配管团队,甚至还有项目管理团队。可见,不同公司对于DevOps工程师的职责定义也同样存在着差异。
但不管怎样,我觉得谈到DevOps工程师职责的时候,除了本职工作的内容以外,至少还应该额外关注3个方面:
1.工具平台开发
关于工具平台开发,争议应该是最小的,而且这也是很多公司推行DevOps的起点。因为工具是自动化的载体,而自动化可以说是DevOps的灵魂。随着公司规模越来越大,研发内部的协作成本也随之水涨船高,那么工具平台的能力水平就决定了公司交付能力的上限。
但问题是,因为种种原因,很多公司只有大大小小的分散工具,并没有一套完整的研发协同工作平台,这本身就制约了协作效率的提升。你可以想象一下,研发每天要在大大小小的系统里面“跳来跳去”,很多功能甚至还是重复的,这显然是很浪费时间的。
比如,你明明已经在代码托管平台上做了代码评审,结果提测平台上面还有个必填项是“你是否做过了评审?”是不是很让人抓狂呢?这背后的主要原因,就是缺乏顶层设计,或者压根就没有专人或者团队负责这个事情。这样一来,团队各自为战,发现一个痛点就开发一个工具,发现一个场景就引入一个系统,再加上考核指标偏爱从0到1的创造性工作,也难怪每个高T升级都要有自己的系统加持了。但如果任由这种趋势发展下去,内部的重复建设就难以避免了。
所以,对于DevOps工程师而言,除了要关注原有的工具重构、新功能的开发之外,更要聚焦于整个软件交付流程,将现有的工具全面打通,以实现可控的全流程自动化。也就是说,不仅仅要追求点状的工具,还要包括整条线上的工具链,从而形成覆盖软件交付完整流程的工具体系。
另外,工具平台同样是标准化流程的载体,同时也是DevOps实践的载体,所以在设计实现时,需要考虑这些实践的支持。举个例子,在配置管理领域,将一切纳入版本控制是不二法则。那么,在建设工具平台的时候,就需要始终有这样的意识,比如记录流水线的每一次配置变更的版本,并且能够支持快速的对比回溯。
2.流程实践落地
其次,无论是工具平台的推广落地,还是结合平台的流程改进,都需要有人来做。毕竟,即便是完全相同的工具,在不同人的手里,发挥的作用也千差万别,把好好的敏捷管理工具用成了瀑布模式的人也不是少数。而针对流程本身的优化,也是提升协作效率的有效手段。
比如在有的公司里,单元测试需要手动执行,那么当工具平台具备自动化执行的能力,并且能够输出相应的报告时,这部分的操作流程就应该线上化完成。再比如,以往申请环境需要走严格的线上审批流程,当环境实现自动化管理之后,这些流程都可以变为自服务,通过工具平台进行跨领域角色的交叉赋能,从而实现流程优化的目标。
另外,我接触过的一些公司倾向于在不改变流程的前提下,推动DevOps落地。坦率地说,这种想法是不现实的。如果流程上没有约束开发和测试共同为结果负责,那开发为什么要跟测试共同承担责任呢?出了问题又怎么可能不扯皮呢?因此,如果你在公司内部负责流程改进,遇到问题就应该多问几个为什么,找到问题的本源,然后将流程和工具相结合,双管齐下地进行改进。
所以,理念和实践的宣导,内部员工的培训,持续探索和发现流程的潜在优化点,这些也都是DevOps工程师要考虑的事情。
3.技术预研试点
最后,各种新技术新工具层出不穷,哪些适用于公司现有的业务,哪些是个大坑呢?如果适合的话,要如何结合公司的实际情况,评估潜在的工具和解决方案,而不是盲目地跟随业界最佳实践呢?类似技术债务的识别和偿还这种重要不紧急的事情,到底什么时候做合适呢?
另外,如果公司决定开始推行单元测试,那么,选用什么样的框架,制定什么样的标准,选择什么样的指标,如何循序渐进地推进呢?这些同样非常考验团队的功底。如果步子一下子跨得太大了,到最后就可能成为形式主义了。
你可能会觉得,我就是一个小开发、小运维,怎么能推动这么大的事情呢?但实际上,DevOps从来都不是某一个人,或者某一个角色的职责,而是整个研发交付团队所共享的职责。在你力所能及的范围内,比如在你所在的部门内部,开展DevOps的理念宣导和技术培训,鼓动领导参加行业的大会,在和上下游团队协作的时候向前一步,这些都是DevOps所倡导的自服务团队应该具备的能力。
说完了DevOps工程师主要负责的事情,接下来我们就来看看DevOps工程师所要具备的能力。我从实用的角度出发,总结了DevOps工程师的核心能力模型。
其中,能力模型分为两个方面:专业能力和通用能力。专业能力也就是常说的硬实力,是IT从业人员身上的特有能力,比如软件工程师会写代码,就跟导演会拍电影,司机会开车一样。而通用能力,更加接近于软实力,这些能力并不局限于某一个岗位或者职业,是所有人都应该努力培养的能力。很多时候,当硬实力到达天花板之后,软实力的差异将决定一个人未来的高度,这一点非常重要。
我们今天先从软实力说起。在讲具体的软实力之前,我先跟你分享一个小故事。
我在国外听过这样一种说法:在企业中,印度裔的工程师往往比华裔工程师的岗位职级要高。为什么会这样呢?我曾经做过一个跨中美印三地的工程团队的负责人,我发现,每次我跟印度工程师交代一个事情,他们总能又快又好地做出一个特别清晰漂亮的PPT。我特意问过他们是怎么做到的。原来,他们在上学时受过这方面的训练,还专门练习过表达、演讲等技能,可见,事出必有因,软实力对个人的发展至关重要。
那么,作为一名DevOps工程师,需要具备什么软实力呢?
1.沟通能力
DevOps倡导的核心理念就是沟通和协作,所以,难怪沟通能力会排在软实力的第一名。
在推动DevOps落地的过程中,你需要同时具备向上沟通、向下沟通和横向沟通的能力。提炼DevOps实施框架和落地价值,寻求领导层的支持,需要向上沟通;打破组织间的边界,建立跨团队的协同,需要横向沟通;引导团队快速完善平台工具能力,表明工作的意义和价值,提升大家的主动性,需要向下沟通。所以你看,其实每天的工作中都充满了大量的沟通。
需要注意的是,沟通能力不仅限于语言能力,很多时候,开发运维的沟通是基于代码完成的。所以,良好的注释风格、清晰结构化的描述方式……这些细节往往也能提升沟通的效率。
比如有一种很DevOps的方式,就是ChatOps,是以GitHub的Hubot为代表的对话式运维,慢慢扩展为人机交互的一种形式。通过建立一种通用的沟通语言,打破开发和运维之间的隔阂。
2.同理心
DevOps希望团队可以共享目标,共担责任,但是实际上,哪个团队不想更加自动化、更加高效地工作呢?所以,DevOps工程师要能够站在对方的角度来看问题,设身处地地想想他们的困难是什么,我能做些什么来帮助他们。这种同理心也是弥合团队分歧,建立良好的协作文化所必需的能力。
除此之外,培养团队以用户为中心的思想,也是很好的方式。这里的用户,不是外部用户,而是在交付流程中存在交付关系的上下游部门。在交付一个版本的时候,要尽力做到最好,而不是不管三七二十一,先丢过去再说。
我还是要再强调一下,同理心只有在流程和机制的保证之下才能生根发芽。
3.学习能力
DevOps工程师需要了解的东西真得很多,因此,能够在有限的时间里快速学习新的技能,并且有意愿主动地改进提升,也是一种能力。
在DevOps工程师的眼里,从来没有“完美”二字。比如完美的流程、完美的技术实现、完美的软件架构等。他们似乎天生就有一种能力,那就是能发现问题并时刻想着可以做到更好。但实际上,如果没有日积月累的思考,没有外部优秀实践的学习,没有开放的沟通和交流,是没有办法知道,原来还有一种更好的工作方式的。引用质量管理大师戴明博士的一句话:
Don’t just do the same things better – find better things to do.
很多时候,我们都在等待一个完美的时机,比方说,你打算学习一个新的知识点,但要等到工作都完成了,没人来打扰,有大段的时间投入才开始学习。但实际上,哪来这么多准备就绪的时候呢?真正的学习者都是在没有条件来创造条件的过程中学习的。所以,如果想开始学习DevOps,我信奉的原则只有一个,那就是先干再说。
今天,我给你介绍了DevOps工程师的前景,可以说,现在是这个岗位的黄金时期。我还给你介绍了DevOps工程师的主要职责,包括工具平台开发,流程实践落地和技术预研试点,这些都是在完成本职工作的基础上需要额外考虑的。在个人技能要求方面,我重点提到了3项软实力,希望你始终记得,软实力不等于玩虚的,这对未来个人的发展高度至关重要。
在下一讲中,我会跟你分享DevOps工程师必备的硬技能,以及成长路径,敬请期待。
你所在的公司是否有DevOps工程师的岗位呢?他们的职责要求是怎样的呢?你觉得还有哪些软实力是DevOps工程师所必备的呢?
欢迎在留言区写下你的思考和答案,我们一起讨论,共同学习进步。如果你觉得这篇文章对你有所帮助,欢迎你把文章分享给你的朋友。
© 2019 - 2023 Liangliang Lee. Powered by gin and hexo-theme-book.