08 研发流程设计(上):如何设计 Go 项目的开发流程?

你好,我是孔令飞。今天我们来聊聊如何设计研发流程。

在Go 项目开发中,我们不仅要完成产品功能的开发,还要确保整个过程是高效的,代码是高质量的。这就离不开一套设计合理的研发流程了。

而一个不合理的研发流程会带来很多问题,例如:

  • 代码管理混乱。合并代码时出现合错、合丢、代码冲突等问题。
  • 研发效率低。编译、测试、静态代码检查等全靠手动操作,效率低下。甚至,因为没有标准的流程,一些开发者会漏掉测试、静态代码检查等环节。
  • 发布效率低。发布周期长,以及发布不规范造成的现网问题频发。

所以,Go 项目开发一定要设计一个合理的研发流程,来提高开发效率、减少软件维护成本。研发流程会因为项目、团队和开发模式等的不同而有所不同,但不同的研发流程依然会有一些相似点。

那么如何设计研发流程呢?这也是你看到题目中“设计”两个字后,会直接想要问的。看到这俩字,你第一时间可能会觉得我是通过一系列的方法论,来告诉你怎么进行流程设计。但实际情况是,项目研发流程会因为团队、项目、需求等的不同而不同,很难概括出一个方法论让你去设计研发流程。

所以在这一讲中,我会介绍一种业界已经设计好的、相对标准的研发流程,来告诉你怎么设计研发流程。通过学习它,你不仅能够了解到项目研发的通用流程,而且还可以基于这个流程来优化、定制,满足你自己的流程需求。

在设计研发流程时,需要关注哪些点?

在看具体的研发流程之前,我们需要先思考一个问题:你觉得,一个好的流程应该是什么样子的?

虽然我们刚才说了,不同团队、项目、需求的研发流程不会一成不变,但为了最大限度地提高研发效能,这些不同的流程都会遵循下面这几个原则。

  • 发布效率高:研发流程应该能提高发布效率,减少发布时间和人工介入的工作量。
  • 发布质量高:研发流程应该能够提高发布质量,确保发布出去的代码是经过充分测试的,并且完全避免人为因素造成的故障。
  • 迭代速度快:整个研发流程要能支持快速迭代,产品迭代速度越快,意味着产品的竞争力越强,在互联网时代越能把握先机。
  • 明确性:整个研发流程中角色的职责、使用的工具、方法和流程都应该是明确的,这可以增强流程的可执行性。
  • 流程合理:研发流程最终是供产品、开发、测试、运维等人员使用的,所以整个流程设计不能是反人类的,要能够被各类参与人员接受并执行。
  • 柔性扩展:研发流程应该是柔性且可扩展的,能够灵活变通,并适应各类场景。
  • 输入输出:研发流程中的每个阶段都应该有明确的输入和输出,这些输入和输出标志着上一个阶段的完成,下一个阶段的开始。

明确了这些关注点,我们就有了设计、优化研发流程的抓手了。接下来,我们就可以一起去学习一套业界相对标准的研发流程了。在学习的过程中,你也能更好地理解我对各个流程的一些经验和建议了。

业界相对标准的研发流程,长啥样?

一个项目从立项到结项,中间会经历很多阶段。业界相对标准的划分,是把研发流程分为六个阶段,分别是需求阶段、设计阶段、开发阶段、测试阶段、发布阶段、运营阶段。其中,开发人员需要参与的阶段有4个:设计阶段、开发阶段、测试阶段和发布阶段。下图就是业界相对比较标准的流程:

每个阶段结束时,都需要有一个最终的产出物,可以是文档、代码或者部署组件等。这个产出物既是当前阶段的结束里程碑,又是下一阶段的输入。所以说,各个阶段不是割裂的,而是密切联系的整体。每个阶段又细分为很多步骤,这些步骤是需要不同的参与者去完成的工作任务。在完成任务的过程中,可能需要经过多轮的讨论、修改,最终形成定稿。

这里有个点我们一定要注意:研发流程也是一种规范,很难靠开发者的自觉性去遵守。为了让项目参与人员尽可能地遵守规范,需要借助一些工具、系统来对他们进行强约束。所以,在我们设计完整个研发流程之后,需要认真思考下,有哪些地方可以实现自动化,有哪些地方可以靠工具、系统来保障规范的执行。这些自动化工具会在第 16 讲 中详细介绍。

接下来,咱们就具体看看研发的各个阶段,以及每个阶段的具体内容。

需求阶段

需求阶段是将一个抽象的产品思路具化成一个可实施产品的阶段。在这个阶段,产品人员会讨论产品思路、调研市场需求,并对需求进行分析,整理出一个比较完善的需求文档。最后,产品人员会组织相关人员对需求进行评审,如果评审通过,就会进入设计阶段。

需求阶段,一般不需要研发人员参与。但这里,我还是建议你积极参与产品需求的讨论。虽然我们是研发,但我们的视野和对团队的贡献,可以不仅仅局限在研发领域。

这里有个点需要提醒你,如果你们团队有测试人员,这个阶段也需要拉测试人员旁听下。因为了解产品设计,对测试阶段测试用例的编写和功能测试等都很有帮助。

需求阶段的产出物是一个通过评审的详细的需求文档。

设计阶段

设计阶段,是整个产品研发过程中非常重要的阶段,包括的内容也比较多,你可以看一下这张表:

这里的每一个设计项都应该经过反复的讨论、打磨,最终在团队内达成共识。这样可以确保设计是合理的,并减少返工的概率。这里想提醒你的是,技术方案和实现都要经过认真讨论,并获得一致通过,否则后面因为技术方案设计不当,需要返工,你要承担大部分责任。

对于后端开发人员,在设计技术方案之前,要做好充足的调研。一个技术方案,不仅要调研业界优秀的实现,还要了解友商相同技术的实现。只有这样,才可以确保我们的技术用最佳的方式实现。

除此之外,在这个阶段一些设计项可以并行,以缩短设计阶段的耗时。例如,产品设计和技术设计可以并行展开。另外,如果你们团队有测试人员,研发阶段最好也拉上测试人员旁听下,有利于后面的测试。

该阶段的产出物是一系列的设计文档,这些文档会指导后面的整个研发流程。

开发阶段

开发阶段,从它的名字你就知道了,这是开发人员的主战场,同时它可能也是持续时间最长的阶段。在这一阶段,开发人员根据技术设计文档,编码实现产品需求。

开发阶段是整个项目的核心阶段,包含很多工作内容,而且每一个 Go 项目具体的步骤是不同的。我把开发阶段的常见步骤总结在了下图中,帮助你对它进行整体把握。

让我们来详细看下这张图里呈现的步骤。开发阶段又可以分为“开发”和“构建”两部分,我们先来看开发。

首先,我们需要制定一个所有研发人员共同遵循的 Git 工作流规范。最常使用的是 Git Flow 工作流或者 Forking 工作流。

为了提高开发效率,越来越多的开发者采用生成代码的方式来生成一部分代码,所以在真正编译之前可能还需要先生成代码,比如生成.pb.go 文件、API 文档、测试用例、错误码等。我的建议是,在项目开发中,你要思考怎么尽可能自动生成代码。这样不仅能提高研发效率,还能减少错误。

对于一个开源项目,我们可能还需要检查新增的文件是否有版权信息。此外,根据项目不同,开发阶段还可能有其它不同的步骤。在流程的最后,通常会进行静态代码检查、单元测试和编译。编译之后,我们就可以启动服务,并进行自测了。

自测之后,我们可以遵循 Git Flow 工作流,将开发分支 push 到代码托管平台进行 code review。code review 通过之后,我们就可以将代码 merge 到 develop 分支上。

接下来进入构建阶段。这一阶段最好借助 CI/CD 平台实现自动化,提高构建效率。

合并到 develop 分支的代码同样需要进行代码扫描、单元测试,并编译打包。最后,我们需要进行归档,也就是将编译后的二进制文件或 Docker 镜像上传到制品库或镜像仓库。

我刚刚带着你完整走了一遍开发阶段的常见步骤。可以看到,整个开发阶段步骤很多,而且都是高频的操作。那怎么提高效率呢?这里我推荐你两种方法:

  • 将开发阶段的步骤通过 Makefile 实现集中管理;
  • 将构建阶段的步骤通过 CI/CD 平台实现自动化。

你还需要特别注意这一点:在最终合并代码到 master 之前,要确保代码是经过充分测试的。这就要求我们一定要借助代码管理平台提供的 Webhook 能力,在代码提交时触发 CI/CD 作业,对代码进行扫描、测试,最终编译打包,并以整个作业的成功执行作为合并代码的先决条件。

开发阶段的产出物是满足需求的源代码、开发文档,以及编译后的归档文件。

测试阶段

测试阶段由测试工程师(也叫质量工程师)负责,这个阶段的主要流程是:测试工程师根据需求文档创建测试计划、编写测试用例,并拉研发同学一起评审测试计划和用例。评审通过后,测试工程师就会根据测试计划和测试用例对服务进行测试。

为了提高整个研发效率,测试计划的创建和测试用例的编写可以跟开发阶段并行。

研发人员在交付给测试时,要提供自测报告、自测用例和安装部署文档。这里我要强调的是:在测试阶段,为了不阻塞测试,确保项目按时发布,研发人员应该优先解决测试同学的Bug,至少是阻塞类的Bug。为了减少不必要的沟通和排障,安装部署文档要尽可能详尽和准确。

另外,你也可以及时跟进测试,了解测试同学当前遇到的卡点。因为实际工作中,一些测试同学在遇到卡点时,不善于或者不会及时地跟你同步卡点,往往研发1分钟就可以解决的问题,可能要花测试同学几个小时或者更久的时间去解决。

当然,测试用例几乎不可能涵盖整个变更分支,所以对于一些难测,隐藏的测试,需要研发人员自己加强测试。

最后,一个大特性测试完,请测试同学吃个饭吧,大家唠唠家常,联络联络感情,下次合作会更顺畅。

测试阶段的产出物是满足产品需求、达到发布条件的源代码,以及编译后的归档文件。

发布阶段

发布阶段主要是将软件部署上线,为了保证发布的效率和质量,我们需要遵循一定的发布流程,如下图所示:

发布阶段按照时间线排序又分为代码发布、发布审批和服务发布3个子阶段。接下来,我详细给你介绍下这3个子阶段。我们先来看一下代码发布。

首先,开发人员首先需要将经过测试后的代码合并到主干,通常是 master 分支,并生成版本号,然后给最新的 commit 打上版本标签。之后,可以将代码 push 到代码托管平台,并触发 CI 流程,CI流程一般会执行代码扫描、单元测试、编译,最后将构建产物发布到制品库。CI流程中,我们可以根据需要添加任意功能。

接着,进入到发布审批阶段。首先需要申请资源,资源申请周期可能会比较久,所以申请得越早越好,甚至资源申请可以在测试阶段发起。在资源申请阶段,可以申请诸如服务器、MySQL、Redis、Kafka 之类资源。

资源申请通常是开发人员向运维人员提需求,由运维人员根据需求,在指定的时间前准备好各类资源。如果是物理机通常申请周期会比较久,但当前越来越多的项目选择容器化部署,这可以极大地缩短资源的申请周期。如果在像腾讯云弹性容器这类Serverless容器平台上部署业务,甚至可以秒申请资源。所以这里,我也建议优先采用容器化部署。

发布之前需要创建发布计划,里面需要详细描述本次的变更详情,例如变更范围、发布方案、测试结果、验证和回滚方案等。这里需要你注意,在创建发布计划时,一定要全面梳理这次变更的影响点。例如,是否有不兼容的变更,是否需要变更配置,是否需要变更数据库等。任何一个遗漏,都可能造成现网故障,影响产品声誉和用户使用。

接下来,需要创建发布单,在发布单中可以附上发布计划,并根据团队需求填写其它发布内容,发布计划需要跟相关参与者对齐流程、明确职责。发布单最终提交给审批人(通常是技术 leader)对本次发布进行审批,审批通过后,才可以进行部署。

最后,就可以进入到服务发布阶段,将服务发布到现网。在正式部署的时候,应用需要先部署到预发环境。在预发环境,产品人员、测试人员和研发人员会分别对产品进行验证。其中,产品人员主要验证产品功能的体验是否流畅,开发和测试人员主要验证产品是否有 Bug。预发环境验证通过,产品才能正式发布到现网。

这里,我强烈建议,编写一些自动化的测试用例,在服务发布到现网之后,对现网服务做一次比较充分的回归测试。通过这个自动化测试,可以以最小的代价,最快速地验证现网功能,从而保障发布质量。

另外,我们还要注意,现网可能有多个地域,每个地域发布完成之后都要进行现网验证。

发布阶段的产出物是正式上线的软件。

运营阶段

研发流程的最后一个阶段是运营阶段,该阶段主要分为产品运营和运维两个部分。

  • 产品运营:通过一系列的运营活动,比如线下的技术沙龙、线上的免费公开课、提高关键词排名或者输出一些技术推广文章等方式,来推高整个产品的知名度,提高产品的用户数量,并提高月活和日活。
  • 运维:由运维工程师负责,核心目标是确保系统稳定的运行,如果系统异常,能够及时发现并修复问题。长期目标是通过技术手段或者流程来完善整个系统架构,减少人力投入、提高运维效率,并提高系统的健壮性和恢复能力。

从上面可以看到,运维属于技术类,运营属于产品类,这二者不要搞混。为了加深你的理解和记忆,我将这些内容,总结在了下面一张图中。

在运营阶段,研发人员的主要职责就是协助运维解决现网Bug,优化部署架构。当然,研发人员可能也需要配合运营人员开发一些运营接口,供运营人员使用。

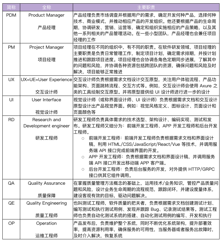
到这里,业界相对标准的这套研发流程,我们就学完了。在学习过程中,你肯定也发现了,整个研发流程会涉及很多角色,不同角色参与不同的阶段,负责不同的任务。这里我再给你额外扩展一个点,就是这些核心角色和分工是啥样的。

这些扩展内容,我放在了一张图和一张表里。这些角色和分工比较好理解,也不需要你背下来,只要先有一个大概的印象就可以了。

具体分工如下表所示。

总结

在开发Go项目时,掌握项目的研发流程很重要。掌握研发流程,会让项目研发对我们更加白盒,并且有利于我们制定详细的工作任务。

那么如何设计项目研发流程呢?你可以根据需要自行设计。自行设计时有些点是一定要关注的,例如我们的流程需要支持高的发布效率和发布质量,支持快速迭代,流程是合理、可扩展的,等等。

如果你不想自己设计,也可以。在这一讲中,我介绍了一套相对通用、标准的研发流程,如果合适可以直接拿来作为自己设计的研发流程。

这套研发流程包含6个阶段:需求阶段、设计阶段、开发阶段、测试阶段、发布阶段和运营阶段。这里我将这些流程和每个流程的核心点总结在下面一张图中。

课后练习

  1. 回忆下研发阶段具体包括哪些工作内容,如果你觉得这些工作内容满足不了研发阶段的需求,还需要补充什么呢?
  2. 思考、调研下有哪些工具,可以帮助实现整个流程,以及流程中任务的自动化,看下它们是如何提高我们的研发效率的。

研发流程会因团队、项目、需求的不同而不同,如果你有更好的流程方案,欢迎你在留言区与我交流讨论。我们下一讲见!