IO 一直是软件开发中的核心部分之一,伴随着海量数据增长和分布式系统的发展,IO 扩展能力愈发重要。幸运的是,Java 平台 IO 机制经过不断完善,虽然在某些方面仍有不足,但已经在实践中证明了其构建高扩展性应用的能力。
今天我要问你的问题是,Java 提供了哪些 IO 方式? NIO 如何实现多路复用?
Java IO 方式有很多种,基于不同的 IO 抽象模型和交互方式,可以进行简单区分。
第一,传统的 java.io 包,它基于流模型实现,提供了我们最熟知的一些 IO 功能,比如 File 抽象、输入输出流等。交互方式是同步、阻塞的方式,也就是说,在读取输入流或者写入输出流时,在读、写动作完成之前,线程会一直阻塞在那里,它们之间的调用是可靠的线性顺序。
java.io 包的好处是代码比较简单、直观,缺点则是 IO 效率和扩展性存在局限性,容易成为应用性能的瓶颈。
很多时候,人们也把 java.net 下面提供的部分网络 API,比如 Socket、ServerSocket、HttpURLConnection 也归类到同步阻塞 IO 类库,因为网络通信同样是 IO 行为。
第二,在 Java 1.4 中引入了 NIO 框架(java.nio 包),提供了 Channel、Selector、Buffer 等新的抽象,可以构建多路复用的、同步非阻塞 IO 程序,同时提供了更接近操作系统底层的高性能数据操作方式。
第三,在 Java 7 中,NIO 有了进一步的改进,也就是 NIO 2,引入了异步非阻塞 IO 方式,也有很多人叫它 AIO(Asynchronous IO)。异步 IO 操作基于事件和回调机制,可以简单理解为,应用操作直接返回,而不会阻塞在那里,当后台处理完成,操作系统会通知相应线程进行后续工作。
我上面列出的回答是基于一种常见分类方式,即所谓的 BIO、NIO、NIO 2(AIO)。
在实际面试中,从传统 IO 到 NIO、NIO 2,其中有很多地方可以扩展开来,考察点涉及方方面面,比如:
IO 的内容比较多,专栏一讲很难能够说清楚。IO 不仅仅是多路复用,NIO 2 也不仅仅是异步 IO,尤其是数据操作部分,会在专栏下一讲详细分析。
首先,需要澄清一些基本概念:
不能一概而论认为同步或阻塞就是低效,具体还要看应用和系统特征。
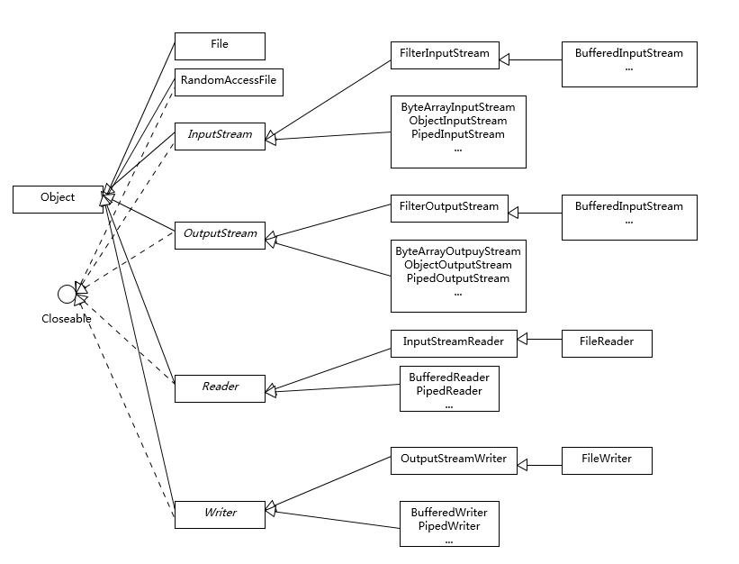
对于 java.io,我们都非常熟悉,我这里就从总体上进行一下总结,如果需要学习更加具体的操作,你可以通过教程等途径完成。总体上,我认为你至少需要理解一下内容。
下面是我整理的一个简化版的类图,阐述了日常开发应用较多的类型和结构关系。

首先,熟悉一下 NIO 的主要组成部分:
File 或者 Socket,通常被认为是比较高层次的抽象,而 Channel 则是更加操作系统底层的一种抽象,这也使得 NIO 得以充分利用现代操作系统底层机制,获得特定场景的性能优化,例如,DMA(Direct Memory Access)等。不同层次的抽象是相互关联的,我们可以通过 Socket 获取 Channel,反之亦然。
Linux 上依赖于epoll,Windows 上 NIO2(AIO)模式则是依赖于iocp。
- Charset,提供 Unicode 字符串定义,NIO 也提供了相应的编解码器等,例如,通过下面的方式进行字符串到 ByteBuffer 的转换:
Charset.defaultCharset().encode(“Hello world!”));
下面我通过一个典型场景,来分析为什么需要 NIO,为什么需要多路复用。设想,我们需要实现一个服务器应用,只简单要求能够同时服务多个客户端请求即可。
使用 java.io 和 java.net 中的同步、阻塞式 API,可以简单实现。
public class DemoServer extends Thread {
private ServerSocket serverSocket;
public int getPort() {
return serverSocket.getLocalPort();
}
public void run() {
try {
serverSocket = new ServerSocket(0);
while (true) {
Socket socket = serverSocket.accept();
RequestHandler requestHandler = new RequestHandler(socket);
requestHandler.start();
}
} catch (IOException e) {
e.printStackTrace();
} finally {
if (serverSocket != null) {
try {
serverSocket.close();
} catch (IOException e) {
e.printStackTrace();
}
;
}
}
}
public static void main(String[] args) throws IOException {
DemoServer server = new DemoServer();
server.start();
try (Socket client = new Socket(InetAddress.getLocalHost(), server.getPort())) {
BufferedReader bufferedReader = new BufferedReader(new InputStreamReader(client.getInputStream()));
bufferedReader.lines().forEach(s -> System.out.println(s));
}
}
}
// 简化实现,不做读取,直接发送字符串
class RequestHandler extends Thread {
private Socket socket;
RequestHandler(Socket socket) {
this.socket = socket;
}
@Override
public void run() {
try (PrintWriter out = new PrintWriter(socket.getOutputStream());) {
out.println("Hello world!");
out.flush();
} catch (Exception e) {
e.printStackTrace();
}
}
}
其实现要点是:
这样,一个简单的 Socket 服务器就被实现出来了。
思考一下,这个解决方案在扩展性方面,可能存在什么潜在问题呢?
大家知道 Java 语言目前的线程实现是比较重量级的,启动或者销毁一个线程是有明显开销的,每个线程都有单独的线程栈等结构,需要占用非常明显的内存,所以,每一个 Client 启动一个线程似乎都有些浪费。
那么,稍微修正一下这个问题,我们引入线程池机制来避免浪费。
serverSocket = new ServerSocket(0);
executor = Executors.newFixedThreadPool(8);
while (true) {
Socket socket = serverSocket.accept();
RequestHandler requestHandler = new RequestHandler(socket);
executor.execute(requestHandler);
}
这样做似乎好了很多,通过一个固定大小的线程池,来负责管理工作线程,避免频繁创建、销毁线程的开销,这是我们构建并发服务的典型方式。这种工作方式,可以参考下图来理解。

如果连接数并不是非常多,只有最多几百个连接的普通应用,这种模式往往可以工作的很好。但是,如果连接数量急剧上升,这种实现方式就无法很好地工作了,因为线程上下文切换开销会在高并发时变得很明显,这是同步阻塞方式的低扩展性劣势。
NIO 引入的多路复用机制,提供了另外一种思路,请参考我下面提供的新的版本。
public class NIOServer extends Thread {
public void run() {
try (Selector selector = Selector.open();
ServerSocketChannel serverSocket = ServerSocketChannel.open();) {// 创建Selector和Channel
serverSocket.bind(new InetSocketAddress(InetAddress.getLocalHost(), 8888));
serverSocket.configureBlocking(false);
// 注册到Selector,并说明关注点
serverSocket.register(selector, SelectionKey.OP_ACCEPT);
while (true) {
selector.select();// 阻塞等待就绪的Channel,这是关键点之一
Set<SelectionKey> selectedKeys = selector.selectedKeys();
Iterator<SelectionKey> iter = selectedKeys.iterator();
while (iter.hasNext()) {
SelectionKey key = iter.next();
// 生产系统中一般会额外进行就绪状态检查
sayHelloWorld((ServerSocketChannel) key.channel());
iter.remove();
}
}
} catch (IOException e) {
e.printStackTrace();
}
}
private void sayHelloWorld(ServerSocketChannel server) throws IOException {
try (SocketChannel client = server.accept();) { client.write(Charset.defaultCharset().encode("Hello world!"));
}
}
// 省略了与前面类似的main
}
这个非常精简的样例掀开了 NIO 多路复用的面纱,我们可以分析下主要步骤和元素:
注意,为什么我们要明确配置非阻塞模式呢?这是因为阻塞模式下,注册操作是不允许的,会抛出 IllegalBlockingModeException 异常。
可以看到,在前面两个样例中,IO 都是同步阻塞模式,所以需要多线程以实现多任务处理。而 NIO 则是利用了单线程轮询事件的机制,通过高效地定位就绪的 Channel,来决定做什么,仅仅 select 阶段是阻塞的,可以有效避免大量客户端连接时,频繁线程切换带来的问题,应用的扩展能力有了非常大的提高。下面这张图对这种实现思路进行了形象地说明。
在 Java 7 引入的 NIO 2 中,又增添了一种额外的异步 IO 模式,利用事件和回调,处理 Accept、Read 等操作。 AIO 实现看起来是类似这样子:
AsynchronousServerSocketChannel serverSock = AsynchronousServerSocketChannel.open().bind(sockAddr);
serverSock.accept(serverSock, new CompletionHandler<>() { //为异步操作指定CompletionHandler回调函数
@Override
public void completed(AsynchronousSocketChannel sockChannel, AsynchronousServerSocketChannel serverSock) {
serverSock.accept(serverSock, this);
// 另外一个 write(sock,CompletionHandler{})
sayHelloWorld(sockChannel, Charset.defaultCharset().encode
("Hello World!"));
}
// 省略其他路径处理方法...
});
鉴于其编程要素(如 Future、CompletionHandler 等),我们还没有进行准备工作,为避免理解困难,我会在专栏后面相关概念补充后的再进行介绍,尤其是 Reactor、Proactor 模式等方面将在 Netty 主题一起分析,这里我先进行概念性的对比:
今天我初步对 Java 提供的 IO 机制进行了介绍,概要地分析了传统同步 IO 和 NIO 的主要组成,并根据典型场景,通过不同的 IO 模式进行了实现与拆解。专栏下一讲,我还将继续分析 Java IO 的主题。
关于今天我们讨论的题目你做到心中有数了吗?留一道思考题给你,NIO 多路复用的局限性是什么呢?你遇到过相关的问题吗?
请你在留言区写写你对这个问题的思考,我会选出经过认真思考的留言,送给你一份学习鼓励金,欢迎你与我一起讨论。
你的朋友是不是也在准备面试呢?你可以“请朋友读”,把今天的题目分享给好友,或许你能帮到他。
© 2019 - 2023 Liangliang Lee. Powered by gin and hexo-theme-book.