你好,我是静远。
今天我要和你分享的主题跟“编排”这个词相关,引入这个技术的关键目的,就是处理较为复杂的场景。
我们在前面的课程提到了函数之间的同步和异步策略机制、有状态的业务处理,这些场景虽然和单个函数比起来已经复杂了一些,但函数本身的策略依然可以解决这些问题的。
但是试想一下,如果你遇到每个业务都有几十个函数,需要多个业务配合调用的情况,函数之间的调用是否还可以轻易驾驭呢?
这些是不是想想都复杂?相信你在微服务架构中治理起来都比较困难,更何况现在是更细粒度的函数维度呢?我们知道,服务拆得越细,服务粒度就越小,虽然组装性会更好,但与之相对的,服务治理的难度也就会越大。
那么,是否有一种能力,可以在Serverless的领域中,通过某种方式来协调各个服务和函数的执行,使得我们在享受高弹性、低成本的同时,也降低业务处理上的复杂度呢?这种能力的确存在,业界普遍称之为“工作流(Serverless WorkFlow)”,它就可以应用在上面提到的场景中。
什么是工作流呢?CNCF 在它的标准协议说明中给出了一些解释。总的来说,可以这样概括:通过DSL来定义一组结构和模型,它以JSON或YAML的形式存在,服务引擎会根据定义的蓝图来进行调度和执行任务。
云厂商实现的工作流,可以让你能够通过顺序、分支、并行的方式来协调一个或多个分布式任务,这些任务不仅包括函数、还可以是服务和应用的形式,并且通过平台提供的状态跟踪、日志记录和异常重试逻辑,使得你可以从繁琐的工作中解脱出来,享受全托管的服务能力。
有了这个抽象的认知,那么它具体长什么样子,它是如何构成的,它的运行机制是怎么样的?下面,我就带你来一层一层揭开它的面纱。
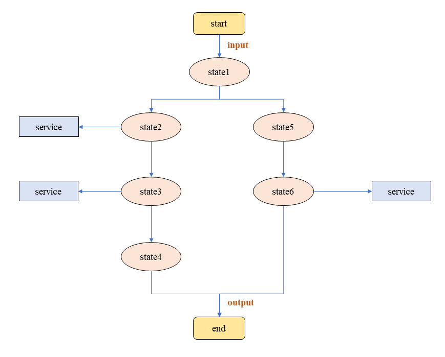
首先,我们通过一个简单示意图看一下工作流的形态。

可以看到,工作流的状态扭转跟我们接触到的状态机的转换是很像的,除状态的转换外,它还有这样几个特性。
它定义了一种特殊的逻辑,决定了工作流当前流程应该执行什么样的控制逻辑,通常包括:操作、传递、选择、并行、等待和循环等等。这些状态通过不同的组合形式,让业务模型的构建变得像平时编程一样简单,极大地丰富了工作流的实际应用场景。
工作节点可以通过API完成对其他服务的调用。比如最常见的就是结合函数计算,每一个原子业务都会采用云函数实现,而业务之间的关联关系会通过工作流实现。一些厂商为了丰富Serverless工作流的应用场景,通常会和同一云生态下的其他云服务关联,比如阿里云的Serverless Workflow、腾讯云的ASW,就支持云服务API的集成。
每个节点都可以设定输入和输出来作为数据传递的手段,但在工作流中有两个比较特殊的规则:
第一,当前节点为初始节点时,该节点的输入为工作流的初始输入;
第二,当前节点不为初始节点时,该节点的输入为前一父节点的输出。

因此,你可以将工作流视为一组状态节点的集合以及这些状态节点的转换,每个状态节点都可以关联事件或功能,并且有明确的输入和输出。从解决方案的完整性来看,我们也需要额外地增加日志记录和审计来监视工作流的执行,也需要有安全的校验机制和错误异常处理能力。
了解了工作流的基本构成之后,我们先不要着急深入架构设计。还记得我在提到“工作流是什么?”的时候,在定义里提到的“通过DSL来定义一组结构和模型”吗?这个DSL又是什么,它在工作流架构的设计当中,又充当着什么样的角色呢?
DSL(Domain Specific Language),是用来描述和定义业务逻辑的。工作流执行时,会根据你定义的这套逻辑执行。在基本构成的示意图中可以看到,一次执行包含了多个状态,这些状态可以是简单的一次操作,在DSL中,就会表示为如下的状态类型。
Event:会在收到指定触发类型的事件后(比如之前课程提到的S3的对象存储事件),去执行调用动作(调用动作在DSL中被称为action),比如调用某个云函数。这里需要注意的是,触发事件需要严格满足Cloud Events格式协议;
Operation:也会执行调用动作,但是和Event状态不同的是,Operation不需要收到事件触发,而是可以主动执行调用动作;
Sleep:可以将当前执行挂起,并设置等待时间,类似于线程中的Sleep操作。等待结束后,则恢复执行过程;
这些状态也可以用来控制复杂流程的执行逻辑,在DSL中表示为如下状态类型。
Switch:类似编程语言中的switch关键字,会通过eventConditions关键字来定义多个选项分支,并根据一些筛选条件决定下一状态。在所有条件都不满足时,defaultCondition还可以作为默认下一状态;
Parallel:包含一系列分支,通过branch关键字定义。但和Switch不同的是,这些分支的子状态是并行执行的;
ForEach:类似于编程语言中的迭代器,一般来说,该状态的输入都是数组或者集合的形式,然后循环执行迭代逻辑。
这里我们要注意的是,不同厂商在实现上,虽然大体逻辑大致是遵循CNCF的标准协议的,但在语言的定义和约束上,还是稍微有些不同,且各家的名字也有不同,比如阿里云FDL、腾讯云TCSL、亚马逊ASL等。你可以参考下面我列出的对比表格看一下:

你会发现,部分厂商根据自身情况还增加了一些状态,如成功Succeed和失败Fail,其他的状态除了名字上的差异外,功能上基本相同。我们以阿里云Serverless Workflow举一个例子来加深一下理解:
version: v1
type: flow
steps: #对应DSL中的状态,FDL中称为步骤
- type: parallel #type必须为parallel,表示为并行任务
name: parallelDemo #name为当前步骤的名称
branches: # 表示多个分支,可以对应多个子步骤。
- steps:
- type: task #子步骤的类型为Task
name: function1 #子步骤的名称为function1
# resourceArn表示调用的函数标识
resourceArn: acs:fc:{region}:{accountID}:services/{serviceName}/functions/{functionName}
- steps:
- type: task
name: function2
resourceArn: acs:fc:{region}:{accountID}:services/{serviceName}/functions/{functionName}
你也可以利用resourceArn和pattern的组合,用于集成多个云服务的能力。其中,resourceArn来定义集成的目标服务,使用pattern定义集成模式。这里每一个状态的具体使用字段我就不详细展开了,如果你需要开发和上线,可以根据具体选择的云厂商通读一遍他们的手册。
了解完工作流的基本构成和模型的定义语言之后,如果仅仅是使用,那么其实就差不多了,我们只要能熟练地使用语言定义出相应的JSON或者YAML格式的文件就好。
那如果,我们想自己开发一个这样的功能,又要怎么实现呢?我们来看一下它的整体架构示意图:

如图所示,Serverless工作流通常需要具备元信息管理、调度和执行三个核心服务的模块。
在使用上,用户通过APIServer控制工作流的基本信息,然后通过请求调度模块执行工作流,具体步骤和图片的示意相同。这里,我们要重点关注一下数据面的请求流向:
最后,当所有State执行结束后,工作流执行引擎会根据最后的输出定义,返回结果。
当然,你也可以拆得更细一些,比如可以将与前端打交道的部分拆出来一个Console服务,将模型配置和模板示例拆分成一个模板服务出来,服务的粒度拆分没有硬性规定。
按照上面的架构,你应该可以实现一个Demo级的工作流了,但是要完成一个生产级别的工作流,还需要考虑高可用、高性能和安全等相关的因素。

首先,我们的三大服务就不能以单点方式呈现了,需要以分布式的方式来部署。每个服务上层通过负载均衡层转发,提供一个对外暴露的HaVIP或者域名。
其次,对于执行引擎来说,因为工作流的核心内容是语义的解析与工作流程的执行,并且每次工作流任务都会启动一个独立的协程或线程工作,因此该引擎的负载较高,需要保证其具备横向扩缩容的能力。通常的做法是部署一个注册中心,然后将执行引擎进行服务注册,调度服务则会通过服务发现了解当前执行引擎的实例情况。
第三,随着应用和调用次数的增加,在生产环境中也需要格外注意消息中间件、数据库中间件、存储中间件的选取,比如执行记录的数据,就不能像DEMO期间那样用MySQL应付,你需要选择诸如Elasticsearch、Apache Doris等相关的存储系统。
第四,考虑到系统的性能以及面向流量洪峰的情况,还可以在调度服务和执行引擎中间采取消息中间件、缓存中间件来处理。比如频繁数据的读取这种情况,就可以将元数据和模板等信息预加载到诸如Redis这样的缓存系统中。
另外,还有两个注意事项没有在我们的示意图中体现。
我们再来看请求的可重入。前面我们提到,调度服务要具备请求路由、服务发现、故障转移、实现限流、负载均衡等能力,这些都是我们在实现一个微服务功能需要考虑的治理手段。
除此之外,你还需要关注一下请求重入的能力,保证同一次请求的执行可以落在同一个执行引擎的实例。这样,就避免了同一个请求重复执行的问题发生。
为了保证请求可重入,首先,我们要尽量让同一工作流的任务落在相同的执行引擎上,这里可以通过hash映射的方式,将每个用户ID和执行引擎实例相关联,并写入redis中。
然后,为了区分重复的执行任务,还需要为每个执行任务打上唯一标识。因为不同工作流的执行任务可能会有相同的name,为了保证唯一性和可读性,我这里给你提供一种方式来生成任务ID:
TaskID = UserName|workFlowName|TaskName
将TaskID与执行引擎实例的关联关系记录在Redis中,每次执行前,就可以判断当前的执行请求是否已经被执行了,这样,就可以避免重复的执行任务。

需要注意的是,当某个执行引擎出现故障时,调度模块会将Redis中故障执行引擎的所有执行任务全部调度到其他实例上,以此实现任务的迁移,保证整个系统的稳定性。当然,你也可以选择其他的K-V中间件来实现这个思路。
对基本的架构了解清楚之后,我们来看一下执行引擎的语法解析是如何实现的。
前面我们提到,工作流的定义格式以JSON和YAML的形式存在,我们需要先解析定义的文件信息,然后再按照顺序去执行每个定义好的状态State。工作流内,*状态之间的关系是具备数据结构中*“*n叉树*”特征的,所以,可以采用深度优先的遍历思想来执行工作流中的每一个状态。
我这里根据DSL的状态分类给出了一段核心处理过程的代码,为了便于你理解,我采取switch…case的方式进行,你可以选择更好的设计模式来实施:
func (flow *Flow) ProcessState(input *Input, flowDefinition *FlowDefinition) *Output {
...
var output *Output
state := flow.getStartState(flowDefinition)
for {
switch state.GetType() {
case api.Event:
output = flow.processEvent(state, input)
case api.Operation:
output = flow.processOperation(state, input)
case api.Inject:
output = flow.processSleep(state, input)
case api.Switch:
output = flow.processSwitch(state, input)
case api.Parallel:
output = flow.processParallel(state, input)
case api.Foreach:
output = flow.processForeach(state, input)
default:
flow.logger.Errorf("invaid state type: %v", state)
...
break
}
if output.Error != nil {
break
}
// 遍历到最后一个state退出
state = state.NextState(flowDefinition)
if state == nil {
break
}
// 当前state的输出为下一state的输入
input.Input = output.Output
}
return output
}
接下来,我们就根据示意代码理解一遍语法解析的流程。
按照深度优先的遍历原则,我们首先需要根据定义内容获取开始状态,并将开始状态作为当前状态,同时将调用请求中的输入数据作为开始状态的输入。
接着,根据当前状态的状态类型选择指定的处理流程,比如Event类型,你的processEvent方法实现就可以根据State中的Action去调用相关服务的API接口,来执行该次任务。如果是Parallel状态,就可以为每个状态子任务启动一个协程或者线程去执行,然后同步等待所有子状态执行完,再将结果返回。
当前状态处理完成后,再获取下一状态作为当前状态,并将当前状态的输出作为下一状态执行时的输入。如上述代码中的state.NextState(flowDefinition)。
最后,一直到当前状态不存在下一状态时,就完成了整个工作流的执行,并且将最后一个状态的输出作为整个工作流的输出来返回。
到这里,关于工作流的几个核心要点就讲解得差不多了。其实除了上面提到的这些,要做一个功能比较完善的工作流解决方案,像计量计费、支持回调、如何设定通用的调用协议等,也都需要留意。
是不是还意犹未尽呢?提前预告一下,我在第16节课也会跟你一起动手,体验基于模板的核心理念以及快速构建服务的上线方法,其中,就包含了单函数模板、多函数编排的具体实操以及构建模板的方法,让你不仅知道原理,还会动手实战。
这节课,我向你介绍了协调多任务执行的编排技术——工作流。
首先,我们要知道,工作流可以用于多个函数和子流程的编排和协调执行,像订单等事务型业务,多媒体大文件处理,数据流水线作业自动化运维等场景都会用到工作流。
再来,几个厂商描述和定义业务逻辑的实现虽然不太相同,但基本都遵循CNCF的规范。你可以通过顺序、分支、并行等方式来协调一个或多个分布式任务,这些任务不仅包括函数,还可以是服务和应用的形式。
工作流的核心构成,包括流程的定义、流程的解析和各节点的输入输出。我们可以通过DSL语言来编排各个节点状态,这些节点包括操作、并行、选择、延迟等8个常用的状态。
在架构设计上,我们需要关注它的三大核心服务:APIServer、调度服务和执行引擎。但如果你是一个平台设计者,还需要考虑安全、可观测、计量计费、日志存储等多个辅助功能项,才能完整地设计出一个解决方案。
希望通过这节课,你能发现Serverless另一个强大的功能,除了函数计算的形态,工作流在并行调用、批处理、事务型场景都发挥着巨大的作用,Server Less is More,并不是一句空话。
好了,这节课到这里也就结束了,最后我给你留了一个思考题。
工作流执行引擎的执行记录是否需要一直保存?如果不需要,你打算如何设计一个清理程序?需要考虑哪些要点呢?
欢迎在留言区写下你的思考和答案,我们一起交流讨论。感谢你的阅读,也欢迎你把这节课分享给更多的朋友一起交流讨论。
CNCF Serverless WG workflow 小组制定了一个完整的协议Serverless Workflow Specification,上面不仅给出了规范,还给出了相关使用案例。
© 2019 - 2023 Liangliang Lee. Powered by gin and hexo-theme-book.