21 数据中心:我是开发商,自己拿地盖别墅

无论你是看新闻、下订单、看视频、下载文件,最终访问的目的地都在数据中心里面。我们前面学了这么多的网络协议和网络相关的知识,你是不是很好奇,数据中心究竟长啥样呢?

数据中心是一个大杂烩,几乎要用到前面学过的所有知识。

前面讲办公室网络的时候,我们知道办公室里面有很多台电脑。如果要访问外网,需要经过一个叫网关的东西,而网关往往是一个路由器。

数据中心里面也有一大堆的电脑,但是它和咱们办公室里面的笔记本或者台式机不一样。数据中心里面是服务器。服务器被放在一个个叫作机架Rack)的架子上面。

数据中心的入口和出口也是路由器,由于在数据中心的边界,就像在一个国家的边境,称为边界路由器Border Router)。为了高可用,边界路由器会有多个。

一般家里只会连接一个运营商的网络,而为了高可用,为了当一个运营商出问题的时候,还可以通过另外一个运营商来提供服务,所以数据中心的边界路由器会连接多个运营商网络。

既然是路由器,就需要跑路由协议,数据中心往往就是路由协议中的自治区域(AS)。数据中心里面的机器要想访问外面的网站,数据中心里面也是有对外提供服务的机器,都可以通过BGP协议,获取内外互通的路由信息。这就是我们常听到的多线BGP的概念。

如果数据中心非常简单,没几台机器,那就像家里或者宿舍一样,所有的服务器都直接连到路由器上就可以了。但是数据中心里面往往有非常多的机器,当塞满一机架的时候,需要有交换机将这些服务器连接起来,可以互相通信。

这些交换机往往是放在机架顶端的,所以经常称为TORTop Of Rack交换机。这一层的交换机常常称为接入层Access Layer)。注意这个接入层和原来讲过的应用的接入层不是一个概念。

当一个机架放不下的时候,就需要多个机架,还需要有交换机将多个机架连接在一起。这些交换机对性能的要求更高,带宽也更大。这些交换机称为汇聚层交换机Aggregation Layer)。

数据中心里面的每一个连接都是需要考虑高可用的。这里首先要考虑的是,如果一台机器只有一个网卡,上面连着一个网线,接入到TOR交换机上。如果网卡坏了,或者不小心网线掉了,机器就上不去了。所以,需要至少两个网卡、两个网线插到TOR交换机上,但是两个网卡要工作得像一张网卡一样,这就是常说的网卡绑定bond)。

这就需要服务器和交换机都支持一种协议LACPLink Aggregation Control Protocol)。它们互相通信,将多个网卡聚合称为一个网卡,多个网线聚合成一个网线,在网线之间可以进行负载均衡,也可以为了高可用作准备。

网卡有了高可用保证,但交换机还有问题。如果一个机架只有一个交换机,它挂了,那整个机架都不能上网了。因而TOR交换机也需要高可用,同理接入层和汇聚层的连接也需要高可用性,也不能单线连着。

最传统的方法是,部署两个接入交换机、两个汇聚交换机。服务器和两个接入交换机都连接,接入交换机和两个汇聚都连接,当然这样会形成环,所以需要启用STP协议,去除环,但是这样两个汇聚就只能一主一备了。STP协议里我们学过,只有一条路会起作用。

交换机有一种技术叫作堆叠,所以另一种方法是,将多个交换机形成一个逻辑的交换机,服务器通过多根线分配连到多个接入层交换机上,而接入层交换机多根线分别连接到多个交换机上,并且通过堆叠的私有协议,形成双活的连接方式。

由于对带宽要求更大,而且挂了影响也更大,所以两个堆叠可能就不够了,可以就会有更多的,比如四个堆叠为一个逻辑的交换机。

汇聚层将大量的计算节点相互连接在一起,形成一个集群。在这个集群里面,服务器之间通过二层互通,这个区域常称为一个PODPoint Of Delivery),有时候也称为一个可用区Available Zone)。

当节点数目再多的时候,一个可用区放不下,需要将多个可用区连在一起,连接多个可用区的交换机称为核心交换机

核心交换机吞吐量更大,高可用要求更高,肯定需要堆叠,但是往往仅仅堆叠,不足以满足吞吐量,因而还是需要部署多组核心交换机。核心和汇聚交换机之间为了高可用,也是全互连模式的。

这个时候还存在一个问题,出现环路怎么办?

一种方式是,不同的可用区在不同的二层网络,需要分配不同的网段。汇聚和核心之间通过三层网络互通的,二层都不在一个广播域里面,不会存在二层环路的问题。三层有环是没有问题的,只要通过路由协议选择最佳的路径就可以了。那为啥二层不能有环路,而三层可以呢?你可以回忆一下二层环路的情况。

如图,核心层和汇聚层之间通过内部的路由协议OSPF,找到最佳的路径进行访问,而且还可以通过ECMP等价路由,在多个路径之间进行负载均衡和高可用。

但是随着数据中心里面的机器越来越多,尤其是有了云计算、大数据,集群规模非常大,而且都要求在一个二层网络里面。这就需要二层互连从汇聚层上升为核心层,也即在核心以下,全部是二层互连,全部在一个广播域里面,这就是常说的大二层

如果大二层横向流量不大,核心交换机数目不多,可以做堆叠,但是如果横向流量很大,仅仅堆叠满足不了,就需要部署多组核心交换机,而且要和汇聚层进行全互连。由于堆叠只解决一个核心交换机组内的无环问题,而组之间全互连,还需要其他机制进行解决。

如果是STP,那部署多组核心无法扩大横向流量的能力,因为还是只有一组起作用。

于是大二层就引入了TRILLTransparent Interconnection of Lots of Link),即多链接透明互联协议。它的基本思想是,二层环有问题,三层环没有问题,那就把三层的路由能力模拟在二层实现。

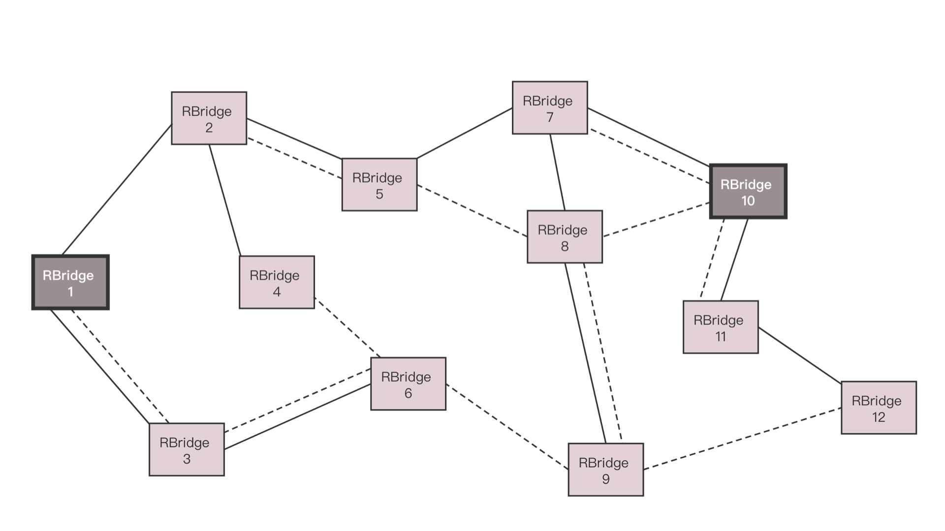
运行TRILL协议的交换机称为RBridge,是具有路由转发特性的网桥设备,只不过这个路由是根据MAC地址来的,不是根据IP来的。

Rbridage之间通过链路状态协议运作。记得这个路由协议吗?通过它可以学习整个大二层的拓扑,知道访问哪个MAC应该从哪个网桥走;还可以计算最短的路径,也可以通过等价的路由进行负载均衡和高可用性。

TRILL协议在原来的MAC头外面加上自己的头,以及外层的MAC头。TRILL头里面的Ingress RBridge,有点像IP头里面的源IP地址,Egress RBridge是目标IP地址,这两个地址是端到端的,在中间路由的时候,不会发生改变。而外层的MAC,可以有下一跳的Bridge,就像路由的下一跳,也是通过MAC地址来呈现的一样。

如图中所示的过程,有一个包要从主机A发送到主机B,中间要经过RBridge 1、RBridge 2、RBridge X等等,直到RBridge 3。在RBridge 2收到的包里面,分内外两层,内层就是传统的主机A和主机B的MAC地址以及内层的VLAN。

在外层首先加上一个TRILL头,里面描述这个包从RBridge 1进来的,要从RBridge 3出去,并且像三层的IP地址一样有跳数。然后再外面,目的MAC是RBridge 2,源MAC是RBridge 1,以及外层的VLAN。

当RBridge 2收到这个包之后,首先看MAC是否是自己的MAC,如果是,要看自己是不是Egress RBridge,也即是不是最后一跳;如果不是,查看跳数是不是大于0,然后通过类似路由查找的方式找到下一跳RBridge X,然后将包发出去。

RBridge 2发出去的包,内层的信息是不变的,外层的TRILL头里面。同样,描述这个包从RBridge 1进来的,要从RBridge 3出去,但是跳数要减1。外层的目标MAC变成RBridge X,源MAC变成RBridge 2。

如此一直转发,直到RBridge 3,将外层解出来,发送内层的包给主机B。

这个过程是不是和IP路由很像?

对于大二层的广播包,也需要通过分发树的技术来实现。我们知道STP是将一个有环的图,通过去掉边形成一棵树,而分发树是一个有环的图形成多棵树,不同的树有不同的VLAN,有的广播包从VLAN A广播,有的从VLAN B广播,实现负载均衡和高可用。

核心交换机之外,就是边界路由器了。至此从服务器到数据中心边界的层次情况已经清楚了。

在核心交换上面,往往会挂一些安全设备,例如入侵检测、DDoS防护等等。这是整个数据中心的屏障,防止来自外来的攻击。核心交换机上往往还有负载均衡器,原理前面的章节已经说过了。

在有的数据中心里面,对于存储设备,还会有一个存储网络,用来连接SAN和NAS。但是对于新的云计算来讲,往往不使用传统的SAN和NAS,而使用部署在x86机器上的软件定义存储,这样存储也是服务器了,而且可以和计算节点融合在一个机架上,从而更加有效率,也就没有了单独的存储网络了。

于是整个数据中心的网络如下图所示。

这是一个典型的三层网络结构。这里的三层不是指IP层,而是指接入层、汇聚层、核心层三层。这种模式非常有利于外部流量请求到内部应用。这个类型的流量,是从外到内或者从内到外,对应到上面那张图里,就是从上到下,从下到上,上北下南,所以称为南北流量

但是随着云计算和大数据的发展,节点之间的交互越来越多,例如大数据计算经常要在不同的节点将数据拷贝来拷贝去,这样需要经过交换机,使得数据从左到右,从右到左,左西右东,所以称为东西流量

为了解决东西流量的问题,演进出了叶脊网络Spine/Leaf)。

  • 叶子交换机leaf),直接连接物理服务器。L2/L3网络的分界点在叶子交换机上,叶子交换机之上是三层网络。

  • 脊交换机spine switch),相当于核心交换机。叶脊之间通过ECMP动态选择多条路径。脊交换机现在只是为叶子交换机提供一个弹性的L3路由网络。南北流量可以不用直接从脊交换机发出,而是通过与leaf交换机并行的交换机,再接到边界路由器出去。

传统的三层网络架构是垂直的结构,而叶脊网络架构是扁平的结构,更易于水平扩展。

小结

好了,复杂的数据中心就讲到这里了。我们来总结一下,你需要记住这三个重点。

  • 数据中心分为三层。服务器连接到接入层,然后是汇聚层,再然后是核心层,最外面是边界路由器和安全设备。

  • 数据中心的所有链路都需要高可用性。服务器需要绑定网卡,交换机需要堆叠,三层设备可以通过等价路由,二层设备可以通过TRILL协议。

  • 随着云和大数据的发展,东西流量相对于南北流量越来越重要,因而演化为叶脊网络结构。

最后,给你留两个思考题:

  1. 对于数据中心来讲,高可用是非常重要的,每个设备都要考虑高可用,那跨机房的高可用,你知道应该怎么做吗?

  2. 前面说的浏览新闻、购物、下载、看视频等行为,都是普通用户通过公网访问数据中心里面的资源。那IT管理员应该通过什么样的方式访问数据中心呢?

我们的专栏更新到第21讲,不知你掌握得如何?每节课后我留的思考题,你都有没有认真思考,并在留言区写下答案呢?我会从已发布的文章中选出一批认真留言的同学,赠送学习奖励礼券和我整理的独家网络协议知识图谱。

欢迎你留言和我讨论。趣谈网络协议,我们下期见!