在今天的内容开始之前,我先卖个关子。文章结尾,我会放一个超级彩蛋,所以,今天的内容你一定要看到最后哦!
上一节我们看到,做一个小区物业维护一个大家共享的环境,还是挺不容易的。如果都是自觉遵守规则的住户那还好,如果遇上不自觉的住户就会很麻烦。
就像公有云的环境,其实没有你想的那么纯净,各怀鬼胎的黑客到处都是。扫描你的端口呀,探测一下你启动的什么应用啊,看一看是否有各种漏洞啊。这就像小偷潜入小区后,这儿看看,那儿瞧瞧,窗户有没有关严了啊,窗帘有没有拉上啊,主人睡了没,是不是时机潜入室内啊,等等。
假如你创建了一台虚拟机,里面明明跑了一个电商应用,这是你非常重要的一个应用,你会把它进行安全加固。这台虚拟机的操作系统里,不小心安装了另外一个后台应用,监听着一个端口,而你的警觉性没有这么高。
虚拟机的这个端口是对着公网开放的,碰巧这个后台应用本身是有漏洞的,黑客就可以扫描到这个端口,然后通过这个后台应用的端口侵入你的机器,将你加固好的电商网站黑掉。这就像你买了一个五星级的防盗门,卡车都撞不开,但是厕所窗户的门把手是坏的,小偷从厕所里面就进来了。
所以对于公有云上的虚拟机,我的建议是仅仅开放需要的端口,而将其他的端口一概关闭。这个时候,你只要通过安全措施守护好这个唯一的入口就可以了。采用的方式常常是用ACL(Access Control List,访问控制列表)来控制IP和端口。
设置好了这些规则,只有指定的IP段能够访问指定的开放接口,就算有个有漏洞的后台进程在那里,也会被屏蔽,黑客进不来。在云平台上,这些规则的集合常称为安全组。那安全组怎么实现呢?
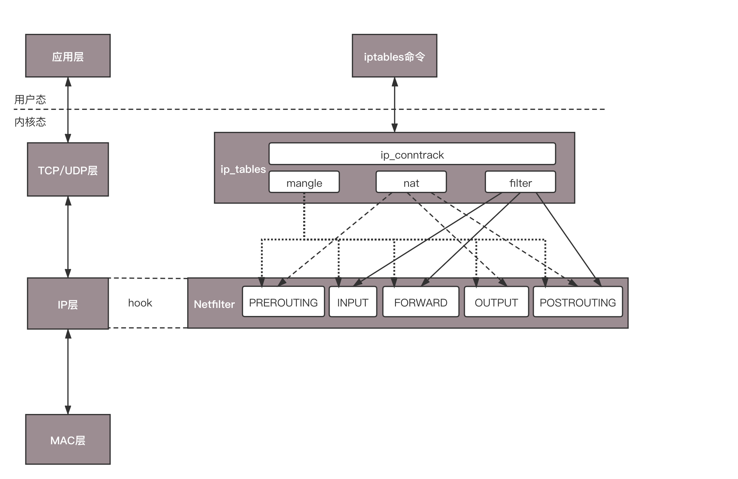
我们来复习一下,当一个网络包进入一台机器的时候,都会做什么事情。
首先拿下MAC头看看,是不是我的。如果是,则拿下IP头来。得到目标IP之后呢,就开始进行路由判断。在路由判断之前,这个节点我们称为PREROUTING。如果发现IP是我的,包就应该是我的,就发给上面的传输层,这个节点叫作INPUT。如果发现IP不是我的,就需要转发出去,这个节点称为FORWARD。如果是我的,上层处理完毕后,一般会返回一个处理结果,这个处理结果会发出去,这个节点称为OUTPUT,无论是FORWARD还是OUTPUT,都是路由判断之后发生的,最后一个节点是POSTROUTING。
整个过程如图所示。

整个包的处理过程还是原来的过程,只不过为什么要格外关注这五个节点呢?
是因为在Linux内核中,有一个框架叫Netfilter。它可以在这些节点插入hook函数。这些函数可以截获数据包,对数据包进行干预。例如做一定的修改,然后决策是否接着交给TCP/IP协议栈处理;或者可以交回给协议栈,那就是ACCEPT;或者过滤掉,不再传输,就是DROP;还有就是QUEUE,发送给某个用户态进程处理。
这个比较难理解,经常用在内部负载均衡,就是过来的数据一会儿传给目标地址1,一会儿传给目标地址2,而且目标地址的个数和权重都可能变。协议栈往往处理不了这么复杂的逻辑,需要写一个函数接管这个数据,实现自己的逻辑。
有了这个Netfilter框架就太好了,你可以在IP转发的过程中,随时干预这个过程,只要你能实现这些hook函数。
一个著名的实现,就是内核模块ip_tables。它在这五个节点上埋下函数,从而可以根据规则进行包的处理。按功能可分为四大类:连接跟踪(conntrack)、数据包的过滤(filter)、网络地址转换(nat)和数据包的修改(mangle)。其中连接跟踪是基础功能,被其他功能所依赖。其他三个可以实现包的过滤、修改和网络地址转换。
在用户态,还有一个你肯定知道的客户端程序iptables,用命令行来干预内核的规则。内核的功能对应iptables的命令行来讲,就是表和链的概念。

iptables的表分为四种:raw–>mangle–>nat–>filter。这四个优先级依次降低,raw不常用,所以主要功能都在其他三种表里实现。每个表可以设置多个链。
filter表处理过滤功能,主要包含三个链:
INPUT链:过滤所有目标地址是本机的数据包;
FORWARD链:过滤所有路过本机的数据包;
OUTPUT链:过滤所有由本机产生的数据包。
nat表主要是处理网络地址转换,可以进行Snat(改变数据包的源地址)、Dnat(改变数据包的目标地址),包含三个链:
PREROUTING链:可以在数据包到达防火墙时改变目标地址;
OUTPUT链:可以改变本地产生的数据包的目标地址;
POSTROUTING链:在数据包离开防火墙时改变数据包的源地址。
mangle表主要是修改数据包,包含:
PREROUTING链;
INPUT链;
FORWARD链;
OUTPUT链;
POSTROUTING链。
将iptables的表和链加入到上面的过程图中,就形成了下面的图和过程。

数据包进入的时候,先进mangle表的PREROUTING链。在这里可以根据需要,改变数据包头内容之后,进入nat表的PREROUTING链,在这里可以根据需要做Dnat,也就是目标地址转换。
进入路由判断,要判断是进入本地的还是转发的。
如果是进入本地的,就进入INPUT链,之后按条件过滤限制进入。
之后进入本机,再进入OUTPUT链,按条件过滤限制出去,离开本地。
如果是转发就进入FORWARD链,根据条件过滤限制转发。
之后进入POSTROUTING链,这里可以做Snat,离开网络接口。
有了iptables命令,我们就可以在云中实现一定的安全策略。例如我们可以处理前面的偷窥事件。首先我们将所有的门都关闭。
iptables -t filter -A INPUT -s 0.0.0.0/0.0.0.0 -d X.X.X.X -j DROP
-s表示源IP地址段,-d表示目标地址段,DROP表示丢弃,也即无论从哪里来的,要想访问我这台机器,全部拒绝,谁也黑不进来。
但是你发现坏了,ssh也进不来了,都不能远程运维了,可以打开一下。
iptables -I INPUT -s 0.0.0.0/0.0.0.0 -d X.X.X.X -p tcp --dport 22 -j ACCEPT
如果这台机器是提供的是web服务,80端口也应该打开,当然一旦打开,这个80端口就需要很好的防护,但是从规则角度还是要打开。
iptables -A INPUT -s 0.0.0.0/0.0.0.0 -d X.X.X.X -p tcp --dport 80 -j ACCEPT
这样就搞定了,其他的账户都封死,就一个防盗门可以进出,只要防盗门是五星级的,就比较安全了。
这些规则都可以在虚拟机里,自己安装iptables自己配置。但是如果虚拟机数目非常多,都要配置,对于用户来讲就太麻烦了,能不能让云平台把这部分工作做掉呢?
当然可以了。在云平台上,一般允许一个或者多个虚拟机属于某个安全组,而属于不同安全组的虚拟机之间的访问以及外网访问虚拟机,都需要通过安全组进行过滤。

例如图中,我们会创建一系列的网站,都是前端在Tomcat里面,对外开放8080端口。数据库使用MySQL,开放3306端口。
为了方便运维,我们创建两个安全组,将Tomcat所在的虚拟机放在安全组A里面。在安全组A里面,允许任意IP地址0.0.0.0/0访问8080端口,但是对于ssh的22端口,仅仅允许管理员网段203.0.113.0/24访问。
我们将MySQL所在的虚拟机放在安全组B里面。在安全组B里面,仅仅允许来自安全组A的机器访问3306端口,但是对于ssh的22端口,同样允许管理员网段203.0.113.0/24访问。
这些安全组规则都可以自动下发到每个在安全组里面的虚拟机上,从而控制一大批虚拟机的安全策略。这种批量下发是怎么做到的呢?你还记得这幅图吗?

两个VM都通过tap网卡连接到一个网桥上,但是网桥是二层的,两个VM之间是可以随意互通的,因而需要有一个地方统一配置这些iptables规则。
可以多加一个网桥,在这个网桥上配置iptables规则,将在用户在界面上配置的规则,放到这个网桥上。然后在每台机器上跑一个Agent,将用户配置的安全组变成iptables规则,配置在这个网桥上。
安全问题解决了,iptables真强大!别忙,iptables除了filter,还有nat呢,这个功能也非常重要。
前面的章节我们说过,在设计云平台的时候,我们想让虚拟机之间的网络和物理网络进行隔离,但是虚拟机毕竟还是要通过物理网和外界通信的,因而需要在出物理网的时候,做一次网络地址转换,也即nat,这个就可以用iptables来做。
我们学过,IP头里面包含源IP地址和目标IP地址,这两种IP地址都可以转换成其他地址。转换源IP地址的,我们称为Snat;转换目标IP地址的,我们称为Dnat。
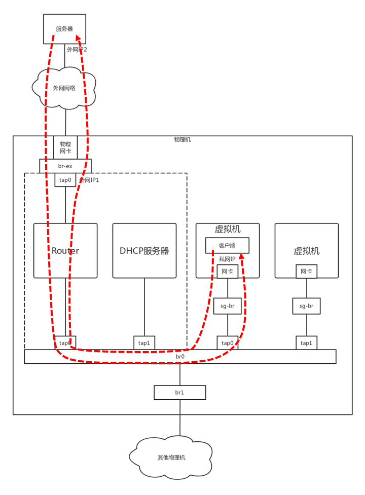
你有没有思考过这个问题,TCP的访问都是一去一回的,而你在你家里连接WiFi的IP地址是一个私网IP,192.168.1.x。当你通过你们家的路由器访问163网站之后,网站的返回结果如何能够到达你的笔记本电脑呢?肯定不能通过192.168.1.x,这是个私网IP,不具有公网上的定位能力,而且用这个网段的人很多,茫茫人海,怎么能够找到你呢?
所以当你从你家里访问163网站的时候,在你路由器的出口,会做Snat的,运营商的出口也可能做Snat,将你的私网IP地址,最终转换为公网IP地址,然后163网站就可以通过这个公网IP地址返回结果,然后再nat回来,直到到达你的笔记本电脑。
云平台里面的虚拟机也是这样子的,它只有私网IP地址,到达外网网口要做一次Snat,转换成为机房网IP,然后出数据中心的时候,再转换为公网IP。

这里有一个问题是,在外网网口上做Snat的时候,是全部转换成一个机房网IP呢,还是每个虚拟机都对应一个机房网IP,最终对应一个公网IP呢?前面也说过了,公网IP非常贵,虚拟机也很多,当然不能每个都有单独的机房网和公网IP了,因此这种Snat是一种特殊的Snat,MASQUERADE(地址伪装)。
这种方式下,所有的虚拟机共享一个机房网和公网的IP地址,所有从外网网口出去的,都转换成为这个IP地址。那又一个问题来了,都变成一个公网IP了,当163网站返回结果的时候,给谁呢,再nat成为哪个私网的IP呢?
这就是Netfilter的连接跟踪(conntrack)功能了。对于TCP协议来讲,肯定是上来先建立一个连接,可以用“源/目的IP+源/目的端口”唯一标识一条连接,这个连接会放在conntrack表里面。当时是这台机器去请求163网站的,虽然源地址已经Snat成公网IP地址了,但是conntrack表里面还是有这个连接的记录的。当163网站返回数据的时候,会找到记录,从而找到正确的私网IP地址。
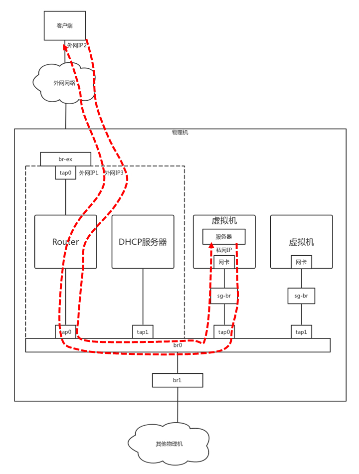
这是虚拟机做客户端的情况,如果虚拟机做服务器呢?也就是说,如果虚拟机里面部署的就是163网站呢?
这个时候就需要给这个网站配置固定的物理网的IP地址和公网IP地址了。这时候就需要详细配置Snat规则和Dnat规则了。
当外部访问进来的时候,外网网口会通过Dnat规则将公网IP地址转换为私网IP地址,到达虚拟机,虚拟机里面是163网站,返回结果,外网网口会通过Snat规则,将私网IP地址转换为那个分配给它的固定的公网IP地址。
类似的规则如下:
源地址转换(Snat):iptables -t nat -A -s 私网IP -j Snat –to-source 外网IP
目的地址转换(Dnat):iptables -t nat -A -PREROUTING -d 外网IP -j Dnat –to-destination 私网IP
到此为止iptables解决了非法偷窥隐私的问题。
好了,这一节就讲到这里了,我们来总结一下。
云中的安全策略的常用方式是,使用iptables的规则,请记住它的五个阶段,PREROUTING、INPUT、FORWARD、OUTPUT、POSTROUTING。
iptables分为四种表,raw、mangle、nat、filter。其中安全策略主要在filter表中实现,而虚拟网络和物理网络地址的转换主要在nat表中实现。
最后,给你留两个思考题。
这一节中重点讲了iptables的filter和nat功能,iptables还可以通过QUEUE实现负载均衡,你知道怎么做吗?
这一节仅仅讲述了云中偷窥的问题,如果是一个合法的用户,但是不自觉抢占网络通道,应该采取什么策略呢?
我们的专栏更新到第26讲,不知你掌握得如何?是不是有很多问题想要跟我面对面探讨呢?这里就有一个机会。
今天晚上8:30,我会在极客时间APP里做一个直播,主题是“技术人如何在技术浪潮中线性成长?”,我会把我们讲过的网络协议作为案例,在直播中展开讲解,也会分享我从业多年来的心得体会。你可以直接在这里留言提问,也可以准备好问题在直播的时候和我交流。
欢迎你来看直播!我们晚上见!

© 2019 - 2023 Liangliang Lee. Powered by gin and hexo-theme-book.