你好,我是吴磊。
在上一讲,结合“小汽车倍率分析”的例子,我们学习了在Spark SQL子框架下做应用开发的一般模式。我们先是使用SparkSession的read API来创建DataFrame,然后,以DataFrame为入口,通过调用各式各样的算子来完成不同DataFrame之间的转换,从而进行数据分析。
尽管我们说过,你可以把DataFrame看作是一种特殊的RDD,但你可能仍然困惑DataFrame到底跟RDD有什么本质区别。Spark已经有了RDD这个开发入口,为什么还要重复造轮子,整出个DataFrame来呢?
相信学完了上一讲,这些问题一定萦绕在你的脑海里,挥之不去。别着急,今天我们就来高屋建瓴地梳理一下DataFrame的来龙去脉,然后再追本溯源,看看帮助DataFrame崭露头角的幕后大佬Spark SQL又是怎么回事儿。
在RDD算子那一讲([第3讲]),我们曾经留过一道思考题,像map、mapPartitions、filter、flatMap这些算子,它们之间都有哪些共性?
今天,我们从一个全新的视角,来重新审视这个问题。先说结论,它们都是高阶函数(Higher-order Functions)。
所谓高阶函数,它指的是形参为函数的函数,或是返回类型为函数的函数。换句话说,高阶函数,首先本质上也是函数,特殊的地方在于它的形参和返回类型,这两者之中只要有一个是函数类型,那么原函数就属于高阶函数。
上面提到的这些算子,如map、filter,它们都需要一个辅助函数f来作为形参,通过调用map(f)、filter(f)才能完成计算。以map为例,我们需要函数f来明确对哪些字段做映射,以什么规则映射。filter也一样,我们需要函数f来指明以什么条件在哪些字段上过滤。
但是这样一来,Spark只知道开发者要做map、filter,但并不知道开发者打算怎么做map和filter。换句话说,对于Spark来说,辅助函数f是透明的。在RDD的开发框架下,Spark Core只知道开发者要“做什么”,而不知道“怎么做”。这让Spark Core两眼一抹黑,除了把函数f以闭包的形式打发到Executors以外,实在是没有什么额外的优化空间。而这,就是RDD之殇。
针对RDD优化空间受限的问题,Spark社区在1.3版本发布了DataFrame。那么,相比RDD,DataFrame到底有何不同呢?我们不妨从两个方面来对比它们的不同:一个是数据的表示形式(Data Representation),另一个是开发算子。
DataFrame与RDD一样,都是用来封装分布式数据集的。但在数据表示方面就不一样了,DataFrame是携带数据模式(Data Schema)的结构化数据,而RDD是不携带Schema的分布式数据集。恰恰是因为有了Schema提供明确的类型信息,Spark才能耳聪目明,有针对性地设计出更紧凑的数据结构,从而大幅度提升数据存储与访问效率。
在开发API方面,RDD算子多采用高阶函数,高阶函数的优势在于表达能力强,它允许开发者灵活地设计并实现业务逻辑。而DataFrame的表达能力却很弱,它定义了一套DSL算子(Domain Specific Language),如我们上一节课用到的select、filter、agg、groupBy,等等,它们都属于DSL算子。
DSL语言往往是为了解决某一类特定任务而设计,非图灵完备,因此在表达能力方面非常有限。DataFrame的算子大多数都是标量函数(Scalar Functions),它们的形参往往是结构化二维表的数据列(Columns)。
尽管DataFrame算子在表达能力方面更弱,但是DataFrame每一个算子的计算逻辑都是确定的,比如select用于提取某些字段,groupBy用于对数据做分组,等等。这些计算逻辑对Spark来说,不再是透明的,因此,Spark可以基于启发式的规则或策略,甚至是动态的运行时信息,去优化DataFrame的计算过程。
总结下来,相比RDD,DataFrame通过携带明确类型信息的Schema、以及计算逻辑明确的转换算子,为Spark引擎的内核优化打开了全新的空间。
那么问题来了,优化空间打开之后,真正负责优化引擎内核(Spark Core)的那个幕后英雄是谁?相信不用我说,你也能猜到,它就是Spark SQL。
想要吃透Spark SQL,我们先得弄清楚它跟Spark Core的关系。随着学习进程的推进,我们接触的新概念、知识点会越来越多,厘清Spark SQL与Spark Core的关系,有利于你构建系统化的知识体系和全局视角,从而让你在学习的过程中“既见树木、也见森林”。
首先,Spark Core特指Spark底层执行引擎(Execution Engine),它包括了我们在基础知识篇讲过的调度系统、存储系统、内存管理、Shuffle管理等核心功能模块。而Spark SQL则凌驾于Spark Core之上,是一层独立的优化引擎(Optimization Engine)。换句话说,Spark Core负责执行,而Spark SQL负责优化,Spark SQL优化过后的代码,依然要交付Spark Core来做执行。

再者,从开发入口来说,在RDD框架下开发的应用程序,会直接交付Spark Core运行。而使用DataFrame API开发的应用,则会先过一遍Spark SQL,由Spark SQL优化过后再交由Spark Core去做执行。
弄清二者的关系与定位之后,接下来的问题是:“基于DataFrame,Spark SQL是如何进行优化的呢?”要回答这个问题,我们必须要从Spark SQL的两个核心组件说起:Catalyst优化器和Tungsten。
先说Catalyst优化器,它的职责在于创建并优化执行计划,它包含3个功能模块,分别是创建语法树并生成执行计划、逻辑阶段优化和物理阶段优化。Tungsten用于衔接Catalyst执行计划与底层的Spark Core执行引擎,它主要负责优化数据结果与可执行代码。

接下来,我们结合上一讲“倍率分析”的例子,来说一说,那段代码在Spark SQL这一层,是如何被优化的。我把“倍率分析”完整的代码实现贴在了这里,你不妨先简单回顾一下。
import org.apache.spark.sql.DataFrame
val rootPath: String = _
// 申请者数据
val hdfs_path_apply: String = s"${rootPath}/apply"
// spark是spark-shell中默认的SparkSession实例
// 通过read API读取源文件
val applyNumbersDF: DataFrame = spark.read.parquet(hdfs_path_apply)
// 中签者数据
val hdfs_path_lucky: String = s"${rootPath}/lucky"
// 通过read API读取源文件
val luckyDogsDF: DataFrame = spark.read.parquet(hdfs_path_lucky)
// 过滤2016年以后的中签数据,且仅抽取中签号码carNum字段
val filteredLuckyDogs: DataFrame = luckyDogsDF.filter(col("batchNum") >= "201601").select("carNum")
// 摇号数据与中签数据做内关联,Join Key为中签号码carNum
val jointDF: DataFrame = applyNumbersDF.join(filteredLuckyDogs, Seq("carNum"), "inner")
// 以batchNum、carNum做分组,统计倍率系数
val multipliers: DataFrame = jointDF.groupBy(col("batchNum"),col("carNum"))
.agg(count(lit(1)).alias("multiplier"))
// 以carNum做分组,保留最大的倍率系数
val uniqueMultipliers: DataFrame = multipliers.groupBy("carNum")
.agg(max("multiplier").alias("multiplier"))
// 以multiplier倍率做分组,统计人数
val result: DataFrame = uniqueMultipliers.groupBy("multiplier")
.agg(count(lit(1)).alias("cnt"))
.orderBy("multiplier")
result.collect
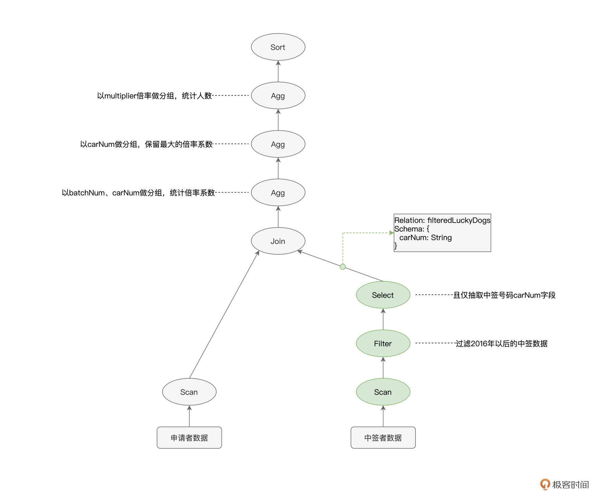
首先,我们先来说说Catalyst的优化过程。基于代码中DataFrame之间确切的转换逻辑,Catalyst会先使用第三方的SQL解析器ANTLR生成抽象语法树(AST,Abstract Syntax Tree)。AST由节点和边这两个基本元素构成,其中节点就是各式各样的操作算子,如select、filter、agg等,而边则记录了数据表的Schema信息,如字段名、字段类型,等等。
以下图“倍率分析”的语法树为例,它实际上描述了从源数据到最终计算结果之间的转换过程。因此,在Spark SQL的范畴内,AST语法树又叫作“执行计划”(Execution Plan)。

可以看到,由算子构成的语法树、或者说执行计划,给出了明确的执行步骤。即使不经过任何优化,Spark Core也能把这个“原始的”执行计划按部就班地运行起来。
不过,从执行效率的角度出发,这么做并不是最优的选择。为什么这么说呢?我们以图中绿色的节点为例,Scan用于全量扫描并读取中签者数据,Filter则用来过滤出摇号批次大于等于“201601”的数据,Select节点的作用则是抽取数据中的“carNum”字段。
还记得吗?我们的源文件是以Parquet格式进行存储的,而Parquet格式在文件层面支持“谓词下推”(Predicates Pushdown)和“列剪枝”(Columns Pruning)这两项特性。
谓词下推指的是,利用像“batchNum >= 201601”这样的过滤条件,在扫描文件的过程中,只读取那些满足条件的数据文件。又因为Parquet格式属于列存(Columns Store)数据结构,因此Spark只需读取字段名为“carNum”的数据文件,而“剪掉”读取其他数据文件的过程。

以中签数据为例,在谓词下推和列剪枝的帮助下,Spark Core只需要扫描图中绿色的文件部分。显然,这两项优化,都可以有效帮助Spark Core大幅削减数据扫描量、降低磁盘I/O消耗,从而显著提升数据的读取效率。
因此,如果能把3个绿色节点的执行顺序,从“Scan > Filter > Select”调整为“Filter > Select > Scan”,那么,相比原始的执行计划,调整后的执行计划能给Spark Core带来更好的执行性能。
像谓词下推、列剪枝这样的特性,都被称为启发式的规则或策略。而Catalyst优化器的核心职责之一,就是在逻辑优化阶段,基于启发式的规则和策略调整、优化执行计划,为物理优化阶段提升性能奠定基础。经过逻辑阶段的优化之后,原始的执行计划调整为下图所示的样子,请注意绿色节点的顺序变化。

经过逻辑阶段优化的执行计划,依然可以直接交付Spark Core去运行,不过在性能优化方面,Catalyst并未止步于此。
除了逻辑阶段的优化,Catalyst在物理优化阶段还会进一步优化执行计划。与逻辑阶段主要依赖先验的启发式经验不同,物理阶段的优化,主要依赖各式各样的统计信息,如数据表尺寸、是否启用数据缓存、Shuffle中间文件,等等。换句话说,逻辑优化更多的是一种“经验主义”,而物理优化则是“用数据说话”。
以图中蓝色的Join节点为例,执行计划仅交代了applyNumbersDF与filteredLuckyDogs这两张数据表需要做内关联,但是,它并没有交代清楚这两张表具体采用哪种机制来做关联。按照实现机制来分类,数据关联有3种实现方式,分别是嵌套循环连接(NLJ,Nested Loop Join)、排序归并连接(Sort Merge Join)和哈希连接(Hash Join)。
而按照数据分发方式来分类,数据关联又可以分为Shuffle Join和Broadcast Join这两大类。因此,在分布式计算环境中,至少有6种Join策略供Spark SQL来选择。对于这6种Join策略,我们以后再详细展开,这里你只需要了解不同策略在执行效率上有着天壤之别即可。
回到蓝色Join节点的例子,在物理优化阶段,Catalyst优化器需要结合applyNumbersDF与filteredLuckyDogs这两张表的存储大小,来决定是采用运行稳定但性能略差的Shuffle Sort Merge Join,还是采用执行性能更佳的Broadcast Hash Join。
不论Catalyst决定采用哪种Join策略,优化过后的执行计划,都可以丢给Spark Core去做执行。不过,Spark SQL优化引擎并没有就此打住,当Catalyst优化器完成它的“历史使命”之后,Tungsten会接过接力棒,在Catalyst输出的执行计划之上,继续打磨、精益求精,力求把最优的执行代码交付给底层的SparkCore执行引擎。

站在Catalyst这个巨人的肩膀上,Tungsten主要是在数据结构和执行代码这两个方面,做进一步的优化。数据结构优化指的是Unsafe Row的设计与实现,执行代码优化则指的是全阶段代码生成(WSCG,Whole Stage Code Generation)。
我们先来看看为什么要有Unsafe Row。对于DataFrame中的每一条数据记录,Spark SQL默认采用org.apache.spark.sql.Row对象来进行封装和存储。我们知道,使用Java Object来存储数据会引入大量额外的存储开销。
为此,Tungsten设计并实现了一种叫做Unsafe Row的二进制数据结构。Unsafe Row本质上是字节数组,它以极其紧凑的格式来存储DataFrame的每一条数据记录,大幅削减存储开销,从而提升数据的存储与访问效率。
以下表的Data Schema为例,对于包含如下4个字段的每一条数据记录来说,如果采用默认的Row对象进行存储的话,那么每条记录需要消耗至少60个字节。

但如果用Tungsten Unsafe Row数据结构进行存储的话,每条数据记录仅需消耗十几个字节,如下图所示。

说完了Unsafe Row的数据结构优化,接下来,我们再来说说WSCG:全阶段代码生成。所谓全阶段,其实就是我们在调度系统中学过的Stage。以图中的执行计划为例,标记为绿色的3个节点,在任务调度的时候,会被划分到同一个Stage。

而代码生成,指的是Tungsten在运行时把算子之间的“链式调用”捏合为一份代码。以上图3个绿色的节点为例,在默认情况下,Spark Core会对每一条数据记录都依次执行Filter、Select和Scan这3个操作。
经过了Tungsten的WSCG优化之后,Filter、Select和Scan这3个算子,会被“捏合”为一个函数f。这样一来,Spark Core只需要使用函数f来一次性地处理每一条数据,就能消除不同算子之间数据通信的开销,一气呵成地完成计算。
好啦,到此为止,分别完成Catalyst和Tungsten这两个优化环节之后,Spark SQL终于“心满意足”地把优化过的执行计划、以及生成的执行代码,交付给老大哥Spark Core。Spark Core拿到计划和代码,在运行时利用Tungsten Unsafe Row的数据结构,完成分布式任务计算。到此,我们这一讲的内容也就讲完了。
今天这一讲涉及的内容很多,我们一起做个总结。
首先,在RDD开发框架下,Spark Core的优化空间受限。绝大多数RDD高阶算子所封装的封装的计算逻辑(形参函数f)对于Spark Core是透明的,Spark Core除了用闭包的方式把函数f分发到Executors以外,没什么优化余地。
而DataFrame的出现带来了新思路,它携带的Schema提供了丰富的类型信息,而且DataFrame算子大多为处理数据列的标量函数。DataFrame的这两个特点,为引擎内核的优化打开了全新的空间。在DataFrame的开发框架下,负责具体优化过程的正是Spark SQL。
Spark SQL,则是凌驾于Spark Core之上的一层优化引擎,它的主要职责,是在用户代码交付Spark Core之前,对用户代码进行优化。

Spark SQL由两个核心组件构成,分别是Catalyst优化器和Tungsten,其优化过程也分为Catalyst和Tungsten两个环节。
在Catalyst优化环节,Spark SQL首先把用户代码转换为AST语法树,又叫执行计划,然后分别通过逻辑优化和物理优化来调整执行计划。逻辑阶段的优化,主要通过先验的启发式经验,如谓词下推、列剪枝,对执行计划做优化调整。而物理阶段的优化,更多是利用统计信息,选择最佳的执行机制、或添加必要的计算节点。
Tungsten主要从数据结构和执行代码两个方面进一步优化。与默认的Java Object相比,二进制的Unsafe Row以更加紧凑的方式来存储数据记录,大幅提升了数据的存储与访问效率。全阶段代码生成消除了同一Stage内部不同算子之间的数据传递,把多个算子融合为一个统一的函数,并将这个函数一次性地作用(Apply)到数据之上,相比不同算子的“链式调用”,这会显著提升计算效率。
学完这一讲之后,我们知道,只有DataFrame才能“享受”到Spark SQL的优化过程,而RDD只能直接交付Spark Core执行。那么,这是不是意味着,RDD开发框架会退出历史舞台,而我们之前学过的与RDD有关的知识点,如RDD概念、RDD属性、RDD算子,都白学了呢?

欢迎你在留言区和我交流讨论,也推荐你把这一讲的内容分享给更多朋友。
© 2019 - 2023 Liangliang Lee. Powered by gin and hexo-theme-book.