27 模型训练(中):回归、分类和聚类算法详解

你好,我是吴磊。

在上一讲,我们学习了决策树系列算法,包括决策树、GBDT和随机森林。今天这一讲,我们来看看在Spark MLlib框架下,如何将这些算法应用到实际的场景中。

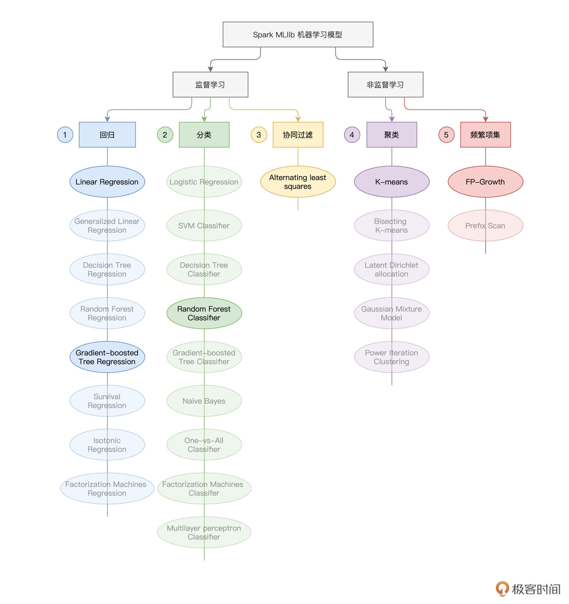
你还记得我们给出的Spark MLlib模型算法“全景图”么?对于这张“全景图”,我们会时常回顾它。一方面,它能为我们提供“全局视角”,再者,有了它,我们就能够轻松地把学习过的内容对号入座,从而对于学习的进展,做到心中有数。

图片

今天这一讲,我们会结合房屋预测场景,一起学习回归、分类与聚类中的典型算法在Spark MLlib框架下的具体用法。掌握这些用法之后,针对同一类机器学习问题(回归、分类或是聚类),你就可以在其算法集合中,灵活、高效地做算法选型。

房屋预测场景

在这个场景中,我们有3个实例,分别是房价预测、房屋分类和房屋聚类。房价预测我们并不陌生,在前面的学习中,我们一直在尝试把房价预测得更准。

房屋分类,它指的是,给定离散标签(Label),如“OverallQual”(房屋质量),结合房屋属性特征,将所有房屋分类到相应的标签取值,如房屋质量的“好、中、差”三类。

而房屋聚类,它指的是,在不存在标签的情况下,根据房屋特征向量,结合“物以类聚”的思想,将相似的房屋聚集到一起,形成聚类。

房价预测

在特征工程的两讲中,我们一直尝试使用线性模型来拟合房价,但线性模型的拟合能力相当有限。决策树系列模型属于非线性模型,在拟合能力上,更胜一筹。经过之前的讲解,想必你对Spark MLlib框架下模型训练的“套路”,已经了然于胸,模型训练基本上可以分为3个环节:

  • 准备训练样本
  • 定义模型,并拟合训练数据
  • 验证模型效果

除了模型定义,第一个与第三个环节实际上是通用的。不论我们采用哪种模型,训练样本其实都大同小异,度量指标(不论是用于回归的RMSE,还是用于分类的AUC)本身也与模型无关。因此,今天这一讲,我们把重心放在第二个环节,对于代码实现,我们在文稿中也只粘贴这一环节的代码,其他环节的代码,你可以参考特征工程的两讲的内容。

[上一讲]我们学过了决策树系列模型及其衍生算法,也就是随机森林与GBDT算法。这两种算法既可以解决分类问题,也可以用来解决回归问题。既然GBDT擅长拟合残差,那么我们不妨用它来解决房价预测的(回归)问题,而把随机森林留给后面的房屋分类。

要用GBDT来拟合房价,我们首先还是先来准备训练样本。

// numericFields代表数值字段,indexFields为采用StringIndexer处理后的非数值字段
val assembler = new VectorAssembler()
.setInputCols(numericFields ++ indexFields)
.setOutputCol("features")

// 创建特征向量“features”
engineeringDF = assembler.transform(engineeringDF)

import org.apache.spark.ml.feature.VectorIndexer

// 区分离散特征与连续特征
val vectorIndexer = new VectorIndexer()
.setInputCol("features")
.setOutputCol("indexedFeatures")
// 设定区分阈值
.setMaxCategories(30)

// 完成数据转换
engineeringDF = vectorIndexer.fit(engineeringDF).transform(engineeringDF)

我们之前已经学过了VectorAssembler的用法,它用来把多个字段拼接为特征向量。你可能已经发现,在VectorAssembler之后,我们使用了一个新的特征处理函数对engineeringDF进一步做了转换,这个函数叫作VectorIndexer。它是用来干什么的呢?

简单地说,它用来帮助决策树系列算法(如GBDT、随机森林)区分离散特征与连续特征。连续特征也即数值型特征,数值之间本身是存在大小关系的。而离散特征(如街道类型)在经过StringIndexer转换为数字之后,数字与数字之间会引入原本并不存在的大小关系(具体你可以回看[第25讲])。

这个问题要怎么解决呢?首先,对于经过StringIndexer处理过的离散特征,VectorIndexer会进一步对它们编码,抹去数字之间的比较关系,从而明确告知GBDT等算法,该特征为离散特征,数字与数字之间相互独立,不存在任何关系。

VectorIndexer对象的setMaxCategories方法,用于设定阈值,该阈值用于区分离散特征与连续特征,我们这里设定的阈值为30。这个阈值有什么用呢?凡是多样性(Cardinality)大于30的特征,后续的GBDT模型会把它们看作是连续特征,而多样性小于30的特征,GBDT会把它们当作是离散特征来进行处理。

说到这里,你可能会问:“对于一个特征,区分它是连续的、还是离散的,有这么重要吗?至于这么麻烦吗?”

还记得在决策树基本原理中,特征的“提纯”能力这个概念吗?对于同样一份数据样本,同样一个特征,连续值与离散值的“提纯”能力可能有着天壤之别。还原特征原本的“提纯”能力,将为决策树的合理构建,打下良好的基础。

好啦,样本准备好之后,接下来,我们就要定义并拟合GBDT模型了。

import org.apache.spark.ml.regression.GBTRegressor

// 定义GBDT模型
val gbt = new GBTRegressor()
.setLabelCol("SalePriceInt")
.setFeaturesCol("indexedFeatures")
// 限定每棵树的最大深度
.setMaxDepth(5)
// 限定决策树的最大棵树
.setMaxIter(30)

// 区分训练集、验证集
val Array(trainingData, testData) = engineeringDF.randomSplit(Array(0.7, 0.3))

// 拟合训练数据
val gbtModel = gbt.fit(trainingData)

可以看到,我们通过定义GBTRegressor来定义GBDT模型,其中setLabelCol、setFeaturesCol都是老生常谈的方法了,不再赘述。值得注意的是setMaxDepth和setMaxIter,这两个方法用于避免GBDT模型出现过拟合的情况,前者限定每棵树的深度,而后者直接限制了GBDT模型中决策树的总体数目。后面的训练过程,依然是调用模型的fit方法

到此为止,我们介绍了如何通过定义GBDT模型,来拟合房价。后面的效果评估环节,鼓励你结合[第23讲]的模型验证部分,去自行尝试,加油!

房屋分类

接下来,我们再来说说房屋分类。我们知道,在“House Prices - Advanced Regression Techniques”竞赛项目中,数据集总共有79个字段。在之前,我们一直把售价SalePrice当作是预测标的,也就是Label,而用其他字段构建特征向量。

现在,我们来换个视角,把房屋质量OverallQual看作是Label,让售价SalePrice作为普通字段去参与构建特征向量。在房价预测的数据集中,房屋质量是离散特征,它的取值总共有10个,如下图所示。

图片

如此一来,我们就把先前的回归问题(预测连续值),转换成了分类问题(预测离散值)。不过,不管是什么机器学习问题,模型训练都离不开那3个环节:

  • 准备训练样本
  • 定义模型,并拟合训练数据
  • 验证模型效果

在训练样本的准备上,除了把预测标的从SalePrice替换为OverallQual,我们完全可以复用刚刚使用GBDT来预测房价的代码实现。

// Label字段:"OverallQual"
val labelField: String = "OverallQual"

import org.apache.spark.sql.types.IntegerType
engineeringDF = engineeringDF
.withColumn("indexedOverallQual", col(labelField).cast(IntegerType))
.drop(labelField)

接下来,我们就可以定义随机森林模型、并拟合训练数据。实际上,除了类名不同,RandomForestClassifier在用法上与GBDT的GBTRegressor几乎一模一样,如下面的代码片段所示。

import org.apache.spark.ml.regression.RandomForestClassifier

// 定义随机森林模型
val rf= new RandomForestClassifier ()
// Label不再是房价,而是房屋质量
.setLabelCol("indexedOverallQual")
.setFeaturesCol("indexedFeatures")
// 限定每棵树的最大深度
.setMaxDepth(5)
// 限定决策树的最大棵树
.setMaxIter(30)

// 区分训练集、验证集
val Array(trainingData, testData) = engineeringDF.randomSplit(Array(0.7, 0.3))

// 拟合训练数据
val rfModel = rf.fit(trainingData)

模型训练好之后,在第三个环节,我们来初步验证模型效果。

需要注意的是,衡量模型效果时,回归与分类问题,各自有一套不同的度量指标。毕竟,回归问题预测的是连续值,我们往往用不同形式的误差(如RMSE、MAE、MAPE,等等)来评价回归模型的好坏。而分类问题预测的是离散值,因此,我们通常采用那些能够评估分类“纯度”的指标,比如说准确度、精准率、召回率,等等。

图片

这里,我们以Accuracy(准确度)为例,来评估随机森林模型的拟合效果,代码如下所示。

import org.apache.spark.ml.evaluation.MulticlassClassificationEvaluator

// 在训练集上做推理
val trainPredictions = rfModel.transform(trainingData)

// 定义分类问题的评估对象
val evaluator = new MulticlassClassificationEvaluator()
.setLabelCol("indexedOverallQual")
.setPredictionCol("prediction")
.setMetricName("accuracy")

// 在训练集的推理结果上,计算Accuracy度量值
val accuracy = evaluator.evaluate(trainPredictions)

好啦,到此为止,我们以房价预测和房屋分类为例,分别介绍了如何在Spark MLlib框架下去应对回归问题与分类问题。分类与回归,是监督学习中最典型的两类模型算法,是我们必须要熟悉并掌握的。接下来,让我们以房屋聚类为例,说一说非监督学习。

房屋聚类

与监督学习相对,非监督学习,泛指那些数据样本中没有Label的机器学习问题。

以房屋数据为例,整个数据集包含79个字段。如果我们把“SalePrice”和“OverallQual”这两个字段抹掉,那么原始数据集就变成了不带Label的数据样本。你可能会好奇:“对于这些没有Label的样本,我们能拿他们做些什么呢?”

其实能做的事情还真不少,基于房屋数据,我们可以结合“物以类聚”的思想,使用K-means算法把他们进行分门别类的处理。再者,在下一讲电影推荐的例子中,我们还可以基于频繁项集算法,挖掘出不同电影之间共现的频次与关联规则,从而实现推荐。

今天我们先来讲K-mean,结合数据样本的特征向量,根据向量之间的相对距离,K-means算法可以把所有样本划分为K个类别,这也是算法命名中“K”的由来。举例来说,图中的每个点,都代表一个向量,给定不同的K值,K-means划分的结果会随着K的变化而变化。

图片

在Spark MLlib的开发框架下,我们可以轻而易举地对任意向量做聚类。

首先,在模型训练的第一个环节,我们先把训练样本准备好。注意,这一次,我们去掉了“SalePrice”和“OverallQual”这两个字段。

import org.apache.spark.ml.feature.VectorAssembler

val assembler = new VectorAssembler()
// numericFields包含连续特征,oheFields为离散特征的One hot编码
.setInputCols(numericFields ++ oheFields)
.setOutputCol("features")

接下来,在第二个环节,我们来定义K-means模型,并使用刚刚准备好的样本,去做模型训练。可以看到,模型定义非常简单,只需实例化KMeans对象,并通过setK指定K值即可。

import org.apache.spark.ml.clustering.KMeans

val kmeans = new KMeans().setK(20)

val Array(trainingSet, testSet) = engineeringDF
.select("features")
.randomSplit(Array(0.7, 0.3))

val model = kmeans.fit(trainingSet)

这里,我们准备把不同的房屋划分为20个不同的类别。完成训练之后,我们同样需要对模型效果进行评估。由于数据样本没有Label,因此,先前回归与分类的评估指标,不适合像K-means这样的非监督学习算法。

K-means的设计思想是“物以类聚”,既然如此,那么同一个类别中的向量应该足够地接近,而不同类别中向量之间的距离,应该越远越好。因此,我们可以用距离类的度量指标(如欧氏距离)来量化K-means的模型效果。

import org.apache.spark.ml.evaluation.ClusteringEvaluator

val predictions = model.transform(trainingSet)

// 定义聚类评估器
val evaluator = new ClusteringEvaluator()

// 计算所有向量到分类中心点的欧氏距离
val euclidean = evaluator.evaluate(predictions)

好啦,到此为止,我们使用非监督学习算法K-means,根据房屋向量,对房屋类型进行了划分。不过你要注意,使用这种方法划分出的类型,是没有真实含义的,比如它不能代表房屋质量,也不能代表房屋评级。既然如此,我们用K-means忙活了半天,图啥呢?

尽管K-means的结果没有真实含义,但是它以量化的形式,刻画了房屋之间的相似性与差异性。你可以这样来理解,我们用K-means为房屋生成了新的特征,相比现有的房屋属性,这个生成的新特征(Generated Features)往往与预测标的(如房价、房屋类型)有着更强的关联性,所以让这个新特性参与到监督学习的训练,就有希望优化/提升监督学习的模型效果。

图片

好啦,到此为止,结合房价预测、房屋分类和房屋聚类三个实例,我们成功打卡了回归、分类和聚类这三类模型算法。恭喜你!离Spark MLlib模型算法通关,咱们还有一步之遥。在下一讲,我们会结合电影推荐的场景,继续学习两个有趣的模型算法:协同过滤与频繁项集。

重点回顾

今天这一讲,你首先需要掌握K-means算法的基本原理。聚类的设计思想,是“物以类聚、人以群分”,给定任意向量集合,K-means都可以把它划分为K个子集合,从而完成聚类。

K-means的计算主要依赖向量之间的相对距离,它的计算结果,一方面可以直接用于划分“人群”、“种群”,另一方面可以拿来当做生成特征,去参与到监督学习的训练中去。

此外,你需要掌握GBTRegressor和RandomForestClassifier的一般用法。其中,setLabelCol与setFeaturesCol分别用于指定模型的预测标的与特征向量。而setMaxDepth与setMaxIter分别用于设置模型的超参数,也即最大树深与最大迭代次数(决策树的数量),从而避免模型出现过拟合的情况。

每课一练

对于房价预测与房屋分类这两个场景,你觉得在它们之间,有代码(尤其是特征工程部分的代码)复用的必要和可能性吗?

欢迎你在留言区跟我交流互动,也推荐你把这一讲的内容分享给更多的同事、朋友。