10 AQS:保证并发安全的终极奥秘(上)

我们在前几章节充分学习了如何使用门闩、信号量、锁等手段去保证并发安全,本章节我们将深入分析这些保证并发安全的工具的实现。

在日常开发中,若某一逻辑频繁重复使用,我们通常将其封装成工具类。类似地,AQS(AbstractQueuedSynchronizer)本质上也可视为一种工具类。

我们之前学习的 ReentrantLock、 CountDownLatch、 Semaphore 等工具类,共同具有一个特性,即能够限制同时执行某一任务逻辑的数量。在开发中,我们一般会将这个控制任务并发数量的功能抽象出来,可以使 ReentrantLock、 CountDownLatch、 Semaphore 等工具类的实现更加简洁。实际上,Java 并发包(JUC)正是采用了这种设计方式。

在学习 AQS 之前,我们需要事先说明,AQS 并不是一个类似于前面学到的锁、累加器一样的东西,你学完了就直接应用在项目上,AQS 更像是对我们前面所学的一个深入的补充,针对我们前面所学将它的原理搞清楚。

AQS 是 Java 并发包的核心,它的理念和设计思想贯穿于 Java 中许多并发工具和框架,如 ReentrantLock、Semaphore、CountDownLatch 等。通过学习 AQS,你可以更深入地理解并发编程的机制和原理。

后续我们将以 ReentrantLock 作为切入点来讲述 AQS 的思想。

一、AQS 在 ReentrantLock 的应用

首先,我们分析所谓的 AQS 是如何运用在 ReentrantLock 中的。

我们要知道,AQS 在 Java 中对应的实现为 java.util.concurrent.locks.AbstractQueuedSynchronizer,它的定义方式为:

public abstract class AbstractQueuedSynchronizer extends AbstractOwnableSynchronizer implements java.io.Serializable {}

从定义上看,它是一个抽象类,那么就必然存在不同的实现方式,我们以 ReentrantLock 作为切入点。

1. AQS 在 ReentrantLock 的使用方式

我们通过 ReentrantLock.lock() 进入,看看它是如何利用 AQS 的:

  public void lock() {
      sync.lock();
  }

我们这里能够看到,它是调用了一个 sync.lock() 来实现的加锁操作。我们进入到 sync,它是一个 ReentrantLock 的内部类,定义为:

abstract static class Sync extends AbstractQueuedSynchronizer {}

可以看到,它还是一个抽象类,那么对于它的实现如下图所示:

aaaa.png

从上图的名字上可以看出来,Sync 类对于 AQS 有两种实现:java.util.concurrent.locks.ReentrantLock.NonfairSyncjava.util.concurrent.locks.ReentrantLock.FairSync

它们都是 ReentrantLock 的内部类,我们在前文学习过,ReentrantLock 有两种加锁方式,一个是公平锁,一个是非公平锁,那么从名字就能看出来,这两种实现对应了 Lock 加锁的两种方式。这一点在 ReentrantLock 的声明中也能够看出来:

  public ReentrantLock(boolean fair) {
      sync = fair ? new FairSync() : new NonfairSync();
  }

好,学习到这里,我们知道了 ReentrantLock 锁是如何定义 AQS 的,我们来使用一张图来描述 ReentrantLock 对于 AQS 的应用:

AQS在ReentrantLock的应用.jpg

我们分析下上图,在 ReetrantLock 中存在加锁和解锁两个方法,这两个方法是借助 Sync 这个内部类来完成的。Sync 这个内部类实现了 AQS 抽象类,并实现了公平锁和非公平锁两种加锁方式!

简单来说,ReetrantLock 的加解锁功能其实是基于 Sync 的两个实现类来完成的。具体 Sync 的实现类做了什么,我们在后面进行分析。

2. 加锁时 Sync 做了什么?

我们先以公平锁为例。

基于前面所学,我们需要进入到 FairSync 中,查看它对于 Sync 的 lock 方法的实现:

final void lock() {
    acquire(1);
}

可以看到,FairSync 的实现直接调用了 AQS 的 acquire 方法,且传递的参数是 1。我们进入到 AQS 的 acquire 方法:

  public final void acquire(int arg) {
      if (!tryAcquire(arg) && acquireQueued(addWaiter(Node.EXCLUSIVE), arg))
          selfInterrupt();
  }

在判断条件中,我们是能够看到三个方法的(tryAcquire、addWaiter、acquireQueued),下面针对这三个方法进行针对性的讲解。

1. tryAcquire

tryAcquire 会直接调用具体的实现,也就是公平锁的 FairSync#tryAcquire 方法。我们查看其源码:

protected final boolean tryAcquire(int acquires) {
    //获取当前的线程
    final Thread current = Thread.currentThread();
    //获取当前的加锁状态 在ReentrantLock中,state=0的时候是没有加锁,state=1的时候是加锁状态
    int c = getState();
    if (c == 0) {
        // 没有人占用锁的时候,因为是公平锁,所以优先判断队列中是否存在排队的
        // 如果没有排队的,直接使用CAS进行加锁,将0 替换为 1,
        if (!hasQueuedPredecessors() &&
            compareAndSetState(0, acquires)) {
            // 将当前线程设置到exclusiveOwnerThread变量,表示这个线程持有锁
            setExclusiveOwnerThread(current);
            //返回加锁成功
            return true;
        }
    }
    //我们在前面讲过,ReentrantLock是可重入锁,当前面逻辑加锁失败,则判断是不是当前线程持有的锁,如果是当前线程持有锁,则符合可重入规则
    else if (current == getExclusiveOwnerThread()) {
        //将state 累加  由 1  变成 2
        int nextc = c + acquires;
        if (nextc < 0)
            throw new Error("Maximum lock count exceeded");
        setState(nextc);
        return true;
    }
    //如果存在排队任务,或者CAS变换state的值失败,则证明当前不能加锁,直接返回false加锁失败
    return false;
}

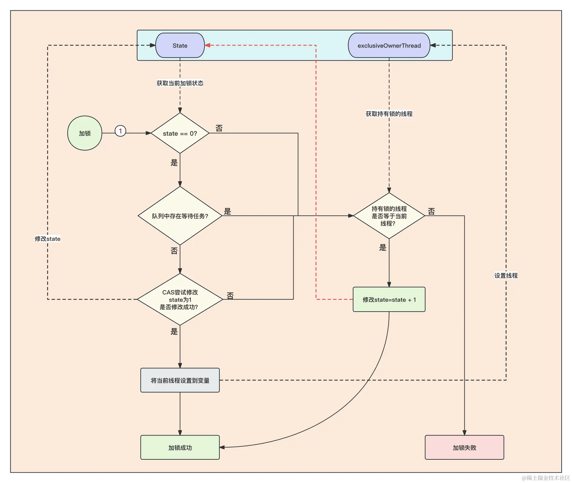
上面代码的注释能够印证出我们前面所学的,公平锁、可重入锁、CAS 的特性。

  • 首先进行加锁的时候,因为公平锁的原因,会先判断等待队列中是否存在任务。如果存在,就不能去加锁,需要去排队!如果没有排队的任务,那么就开始使用 CAS 进行加锁,此时可能会出现其他线程也在加锁,如果其他线程加锁成功,那么此时 CAS 就会返回 false。
  • 假设上面的加锁条件全部满足,就能够加锁成功,它会将 state 变为 1,将当前线程设置到一个变量中去,并且为了保证重入锁的特性,将当前线程保存到变量中,表示这个线程持有这把锁。
  • 如果上面的加锁条件不满足,不会第一时间就返回加锁失败,因为 ReentrantLock 是可重入锁,所以在加锁失败后,会判断当前持有锁的线程和所需要加锁的线程是不是一个,如果是一个就附和可重入锁的特性,那么就把加锁数量 +1,同时返回加锁成功。
  • 如果全部都不满足,则直接返回 false,加锁失败。

我们使用一个图来理解这个流程:

AQS公平锁尝试获取锁.png

可以看到,其实所谓的加锁其实就是操作 State 变量的值!

2. addWaiter

按照 Java && 的逻辑,!A && B,当 A 成立后,会开始判断 B,也就是说,当 tryAcquire 方法加锁失败返回 false 后,就会执行 acquireQueued 方法,对照方法就是 acquireQueued(addWaiter(Node.EXCLUSIVE), arg)

线程加锁失败后,会开始进行入队操作,也就是 addWaiter 方法。AQS 的队列与传统队列不同,AQS 的队列是一个双向链表,排队的线程都是用 next 指向下一个节点任务。head 节点可能为空,因为当第一个任务入队的时候,会初始化 head 节点,head 节点内线程数据为空,但是 head 节点的 next 会指向第一个等待线程,它的结构如下:

AQS等待队列结构.jpg

当一个任务入队的时候,它会将入队节点设置为 tail,将原本的 tail 节点设为当前节点的下一级节点,具体的操作我们看源码:

private Node addWaiter(Node mode) {
    //创建一个node节点 排它锁的mode = null
    Node node = new Node(Thread.currentThread(), mode);
    // 获取当前的尾节点
    Node pred = tail;
    if (pred != null) {
        //将当前节点的上一个节点设置为尾节点
        node.prev = pred;
        // cas替换 将当前节点设置为tail节点
        if (compareAndSetTail(pred, node)) {
            //将当前的尾节点的下一节点设为当前追加的节点
            pred.next = node;
            return node;
        }
    }
    //针对第一个任务初始化head节点操作
    enq(node);
    return node;
}

上述代码的操作就是一个任务追加的全过程,当一个任务想要追加的时候,需要先获取当前队列中的 tail 节点,然后将当前需要追加的节点的上一节点指针设置为 tail 节点,将 tail 节点的下一节点指针设置为当前节点,然后将当前追加的节点设置为 tail 节点,至此完成双向链表的追加操作。

至于空 head 节点的初始化,这里需要介绍一下,不然后续实现中你不知道 head 哪里来的。我们需要关注 addWaiter 方法中的 enq(node);,因为第一次节点入队,因为 tail 为 null ,实际的入队操作是由 enq 方法来做的。

  private Node enq(final Node node) {
      for (;;) {
          //获取尾节点
          Node t = tail;
          //当尾节点为空(第一次设置)
          //第一次的话,因为还没有追加过节点,所以tail肯定为空
          if (t == null) {
              //使用cas创建一个线程数据为空的node,放到head中
              if (compareAndSetHead(new Node()))
                  //因为此时只有一个节点,所以这个空节点即是头也是尾
                  tail = head;
          } else {
              //后续就和addWaiter方法一样了,主要是吧当前节点追加到这个空的head节点后面。
              node.prev = t;
              if (compareAndSetTail(t, node)) {
                  t.next = node;
                  return t;
              }
          }
      }
  }

当第一个等待线程进入到队列的时候,实际的入队操作是由 enq 方法来做的,enq 方法初始化了 head 节点 、tail 节点,并将当前节点追加到 tail 节点后面。

3. acquireQueued

当入队操作完成之后,我们就要将当前线程挂起了,具体就是在 acquireQueued 中来做的。我们先分析源码:

  final boolean acquireQueued(final Node node, int arg) {
      boolean failed = true;
      try {
          boolean interrupted = false;
          for (;;) {
              //获取当前节点的前置节点
              final Node p = node.predecessor();
              //如果当前节点的前置节点是head节点的时候,当前节点就排在第一个,所以这里会去尝试获取一次锁,万一锁被释放了,
              //这里直接就获取到了,不需要调用系统级的阻塞。
              if (p == head && tryAcquire(arg)) {
                  //如果获取到了锁,则将当前的节点设置为头节点
                  setHead(node);
                  //将原先的头节点的后置节点设置为null ,为了jvm gc考虑的,保证原先的头节点能够被及时回收
                  p.next = null;
                  failed = false;
                  return interrupted;
              }
              //如果没有拿到锁,则开始检查并更新获取失败节点的状态。如果线程阻塞,返回true
              if (shouldParkAfterFailedAcquire(p, node) && parkAndCheckInterrupt())
                  //检查是否被中断,如果被中断则返回true, 由selfInterrupt()方法进行当前线程的中断操作
                  interrupted = true;
          }
      } finally {
          if (failed)
              cancelAcquire(node);
      }
  }

到这里,这个方法我们也分析得差不多了。它的功能很简单,主要就是如果自己排在 head 节点之后,就尝试获取下锁做一次二次检查,检查上一个节点是否已经释放了锁,万一不需要阻塞就可以直接获取到锁,就可以节省一部分性能。

我们需要再来分析一下 shouldParkAfterFailedAcquire 和 parkAndCheckInterrupt,这样整个加锁的动作就被我们分析完了。

shouldParkAfterFailedAcquire 方法

  private static boolean shouldParkAfterFailedAcquire(Node pred, Node node) {
      //获取前置节点状态
      int ws = pred.waitStatus;
      //当前置节点状态为等待信号唤醒的时候
      if (ws == Node.SIGNAL)
          //直接放心大胆的阻塞,因为明显前置节点还在执行任务或者阻塞的状态
          return true;
      if (ws > 0) {
          do { 
              //开始遍历整条链路,将取消的任务全部剔除掉,保证队列的连续性
              node.prev = pred = pred.prev;
          } while (pred.waitStatus > 0);
          pred.next = node;
      } else {
          //初始化前面的节点为 Node.SIGNAL 等待唤醒的状态
          compareAndSetWaitStatus(pred, ws, Node.SIGNAL);
      }
      return false;
  }

这里针对节点状态(waitStatus)做出一个说明。

  • 默认为 0,表示初始状态。
  • Node.CANCELLED(1):表示当前结点已取消调度。当 tmeout 或被中断(响应中断的情况下),会触发变更为此状态,进入该状态后的结点将不会再变化。
  • Node.SIGNAL(-1):表示后继结点在等待当前结点唤醒。后继结点入队时,会将前继结点的状态更新为 SIGNAL。
  • Node.CONDITION-2):表示结点等待在 Condition 上,当其他线程调用了 Condition 的 signal() 方法后,CONDITION 状态的结点将从等待队列转移到同步队列中,等待获取同步锁。
  • Node.PROPAGATE(-3):共享模式下,前继结点不仅会唤醒其后继结点,同时也可能会唤醒后继的后继结点。

了解了这些状态之后,shouldParkAfterFailedAcquire 方法总共做了三件事。

  • 当发现前置节点是等待信号的状态的时候,证明前置节点还在执行任务或者阻塞的状态,此时可以放心返回,让程序阻塞,因为自己无论如何也执行不了。
  • 当前置节点的状态大于 0 的时候,也就是 Node.CANCELLED 的时候,证明前置节点被取消等待锁了,此时开始遍历整条双向列表,重置链路状态,将已经取消的全部删除掉。
  • 当前置节点状态为 0 的时候,初始化前置节点的状态为等待唤醒的状态(Node.SIGNAL)。

parkAndCheckInterrupt 方法

shouldParkAfterFailedAcquire 方法返回 true 的时候,证明此时加锁条件不满足,可以阻塞了。于是,开始调用系统内核进行阻塞:

  private final boolean parkAndCheckInterrupt() {
      LockSupport.park(this);
      return Thread.interrupted();
  }

逻辑十分简单,LockSupport.park(this); 的源码不做具体分析,已经涉及到了操作系统,该方法的具体作用如下:

  • 阻塞当前线程: 调用 park 方法将导致当前线程进入等待状态,暂停执行。线程会在这里等待,直到被显式地唤醒。
  • 与对象关联: park 方法可以关联一个对象。在这里,this 参数表示将当前线程与当前对象关联起来。这意味着,如果其他线程调用 LockSupport.unpark(this) 方法并传入相同的对象,那么被关联的线程将被唤醒。
  • 与 unpark 搭配使用: LockSupport 类还提供了 unpark 方法,可以用于显式地唤醒被 park 阻塞的线程。通过关联对象,可以选择性地唤醒具体的线程。

LockSupport.park(this) 是用于阻塞当前线程的方法,它通常与 LockSupport.unpark 配合使用,实现线程之间的协同操作。这种方式相比于传统的 waitnotify 机制更加灵活,因为LockSupport可以直接与线程关联,而不用处于同一个对象监视器(对象监视器类似 synchronized(o) 里面那个 o,就是对象监视器的对象)。

总的来说,acquireQueued 主要任务就是将等待的队列调用系统阻塞方法进行阻塞,等待唤醒。

此时阻塞之后,for 循环被阻塞,等待解锁成功后,循环继续,就会重新进入到判断前置节点是否是 head 节点,如果是就尝试获取锁的逻辑中。

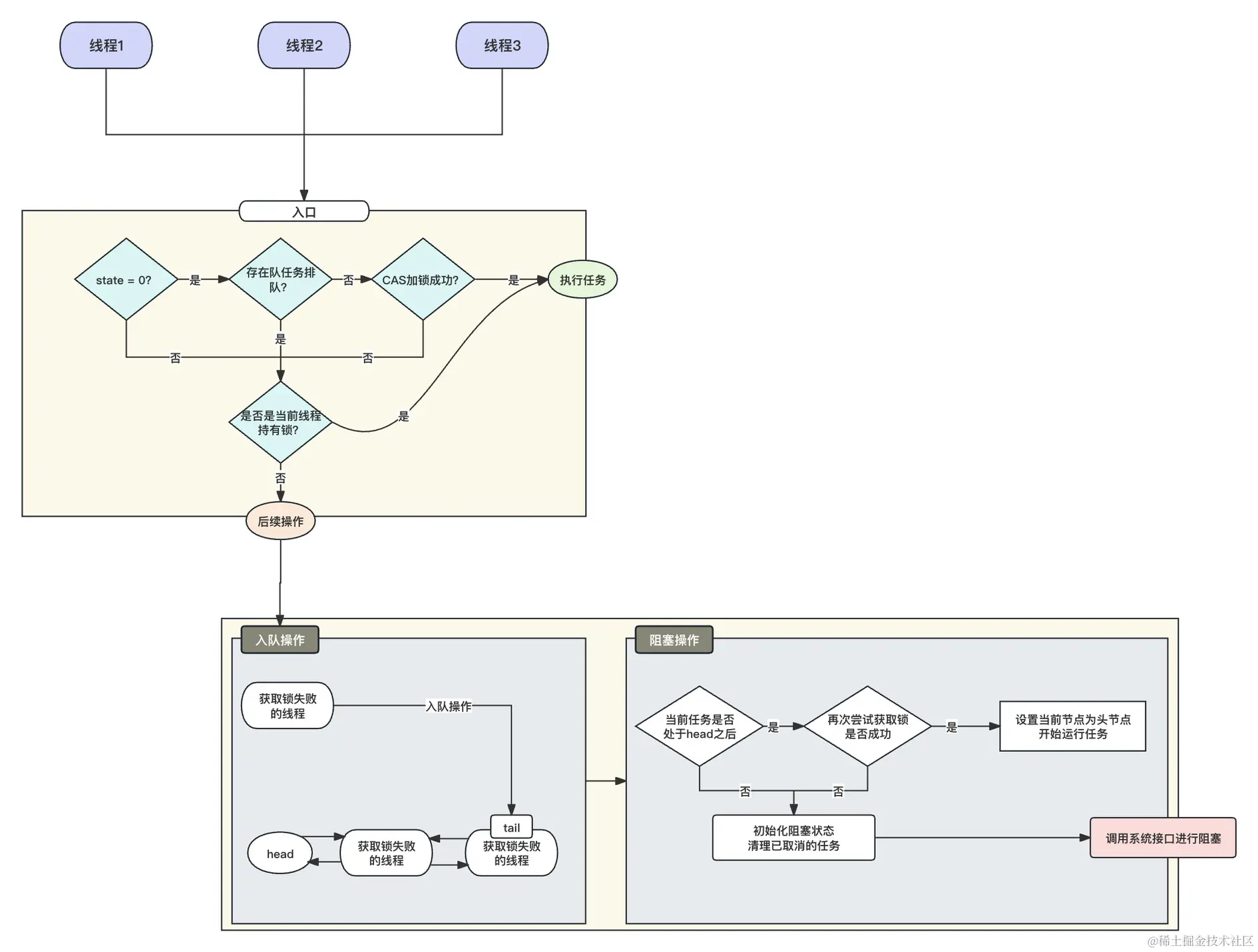
我们至此针对于加锁操作分析了它的主要源码,我们使用图来总结一下,看一个简化版的加锁逻辑:

AQS加锁总结简化板.jpg

简单来说,加锁无非就是通过 CAS 去改变 State 的值,等于 0 且能改变成功就加锁成功,如果改变失败,就入队后阻塞。详细流程图如下:

AQS公平锁加锁总结详细.jpg

3. 解锁时 Sync 做了什么?

在上文分析了 AQS 进行加锁的原理以及源码,接下来我们将介绍解锁的原理。

我们可以直接进入到java.util.concurrent.locks.AbstractQueuedSynchronizer#release中:

public final boolean release(int arg) {
    //尝试释放锁,当为可重入锁的时候,不将锁全部释放为0 会返回false
    if (tryRelease(arg)) {
        //释放锁成功后 获取头节点
        Node h = head;
        if (h != null && h.waitStatus != 0)
            //唤醒head节点后的节点
            unparkSuccessor(h);
        //返回释放锁成功
        return true;
    }
    return false;
}

可以看到,当释放锁成功后,会尝试调用 unparkSuccessor 唤醒等待队列中 head 之后的节点。这里先分析解锁成功后的动作:

  • 首先会获取 head 节点,因为我们前面分析过,等待队列是一个双向列表,所以,通过 head 节点就能获取到下一个要执行的节点(公平锁)。
  • 尝试唤醒 head 节点后的等待任务,我们查看 unparkSuccessor 的源码:
private void unparkSuccessor(Node node) {
    //获取head节点当前的状态
    int ws = node.waitStatus;
    //如果节点的状态是 Node.SIGNAL
    if (ws < 0)
        //使用CAS将状态更改为初始化的0
        compareAndSetWaitStatus(node, ws, 0);
    //获取head节点的下一个节点
    Node s = node.next;
    //判断当前的节点是否被取消
    if (s == null || s.waitStatus > 0) {
        s = null;
        //任务如果被取消,则再次遍历链表,剔除失效的任务
        for (Node t = tail; t != null && t != node; t = t.prev)
            if (t.waitStatus <= 0)
                s = t;
    }
    if (s != null)
        //调用系统级命令进行解锁操作
        LockSupport.unpark(s.thread);
}

我们在前文分析过,等待队列中的节点都调用了 LockSupport.park(this) 进行了阻塞,这里如果能够解锁成功后就需要接触对应线程的阻塞,传递对应的线程将对应的线程进行取消阻塞,使线程能够真正执行。

接下来分析是如何解锁的,我们带着两个问题看这个源码:

  1. 如何解锁的?
  2. 什么时候解锁成功/失败?

我们进入到 java.util.concurrent.locks.ReentrantLock.Sync#tryRelease 方法中:

protected final boolean tryRelease(int releases) {
    //将当前的状态 - 1
    int c = getState() - releases;
    //如果解锁的线程与持有锁的线程不是一个 直接报错
    if (Thread.currentThread() != getExclusiveOwnerThread())
        throw new IllegalMonitorStateException();
    boolean free = false;
    //当加锁次数-1后等于0 
    if (c == 0) {
        //设置解锁成功
        free = true;
         //将持有锁的线程设置为null
        setExclusiveOwnerThread(null);
    }
    //使用cas 变更当前state的值
    setState(c);
    return free;
}

我们就上面两个问题根据源码给出答复。

  1. 解锁就是对 state 进行减一操作(重入次数 -1),当 state = 0 的时候,就将持有锁的线程设置为 null,且返回解锁的结果。
  2. 因为 ReentrantLock 是可重入锁,一个线程多次获取锁,state 的数量会大于 1,当解锁的时候,必须当前线程解锁次数 = 加锁次数才能解锁成功,否则解锁失败。
  3. 无论是解锁成功与否,都必须将当前 state 的数量使用 CAS 更新为最新的。

至此,公平锁的解锁逻辑我们也分析完了,看下解锁的整体流程:

AQS公平锁的解锁流程.png

解锁成功后,会调用 head 节点后的等到任务的 unPark 解锁线程,使得阻塞的线程重新开始循环获取锁的操作,直到获取锁成功。

二、总结

我们在本章节中根据源码详细分析了 ReentrantLock 的公平锁对于 AQS 的应用,对于加锁和解锁操作重点就是操作 AQS 中的 state 状态,可重入锁的情况下,相同线程每加一次锁都会对 state 进行加一操作,每一次解锁都会执行减一操作。当 state 为 0 的时候,证明是无锁状态。

加锁成功后,后续所有获取锁的任务都会进入到等待队列中的双向列表中,同时调用 park 进行线程阻塞,等待解锁成功后调用 unPark 进行终止阻塞,重新执行加锁逻辑。