12 AQS:保证并发安全的终极奥秘(下)

我们在前几节课中学习了 ReentrantLock 或者 CountDownLatch 的 AQS 应用原理,本节将继续学习相比前两种稍微复杂一点的 ReentrantReadWriteLock。

它相对复杂的原因有以下几点:

  1. ReentrantReadWriteLock 存在两种锁的形式,独占锁和共享锁,我们需要对独占锁和共享锁分别进行分析。
  2. ReentrantReadWriteLock 在应用 AQS 的时候,相对于前几节课对于 state 的应用上,ReentrantReadWriteLock 使用一个 state 值维护了独占锁和共享锁两种形式。

在本节课中,我们还是以 ReentrantReadWriteLock 中更为好理解的公平锁作为切入点进行深入分析。

一、前期准备

刚刚我们在上面说过,ReentrantReadWriteLock 使用一个 state 维护了两个状态。在学习之前,我们需要先去学习如何使用一个 32 位的 int 值来表示两种状态,主要是对于 Java 位运算的知识点。

我们前几节课了解到,AQS 中 state 主要是为了记录加锁的次数或者计数次数,但是在 ReentrantReadWriteLock 中存在读锁(共享锁)和写锁(独占锁)两种,那么此时只有一个 state 肯定是无法满足的,因为 state 是一个 int 值,我们知道 int 在 Java 占 32 位字节,所以我们考虑将 32 位分为高 16 位和低 16 位,如下图所示:

高低16位表示图.jpg

我们可以使用高 16 位存储共享锁,低 16 位存储独占锁,这 32 位最终表示为 10 进制就是一个数字,比如上图表示的就是 0。

那么我们如何计算来单独获取到共享锁或者独占锁的数值呢?

1. 获取独占锁的数量级

在 Java 中存在一种位运算 & 运算,这种运算模式下,它将两个操作数的每个对应位进行与运算,如果两个对应位都是 1,则结果位为 1,否则为 0,运算顺序如下图所示:

位运算之&运算.jpg

上图就是 & 运算的过程,只有全为 1,最终结果才为 1,如果我们使用低 16 位存储独占锁,那么独占锁的最大数量是低 16 位全部为 1 也就是 65535。

我们假设使用一个低 16 位全部都是 1 的二进制与 state 作 & 运算,那么我们是不是就能够得到低 16 位的数值呢?

可能没有了解过位运算的同学会懵,没关系,我们用图来表示:

&运算计算低16位数据.jpg

也就是说,只要通过低 16 位全是 1 的值与 state 进行 & 运算,我们就能得到低 16 位的值,当然因为 16 位数据最大只能表示 65535,所以如果 state 的值大于 65535,那么计算就会出问题。所以,我们需要规定,独占锁的数量必须小于等于 65535!

我们看一下,ReentrantReadWriteLock 计算独占锁的规则,先不要管代码在哪里,后面会统一说明:

static final int SHARED_SHIFT   = 16;
//得出的结果就是65535  低16位全为1
static final int EXCLUSIVE_MASK = (1 << SHARED_SHIFT) - 1;

static int exclusiveCount(int c) {
  return c & EXCLUSIVE_MASK; 
}

我们简单说明一下 EXCLUSIVE_MASK 的运算方式,<<这个符号就是左移运算符,目的是将一个数据向左边移动 16 位,空缺位置补 0,然后再进行 -1 操作。

左移运算符号.jpg

注意,因为这个不是本节课的重点,这里的位运算只是为了让新手更加容易理解,事实上进行 -1 操作的时候,二进制运算中会转换为(xxx + -1)来进行运算,这涉及到了补码的知识点。如果大家想学习,可以在网上查找资料学习,这里不做太多的讲解。

在上述的代码中,c 就是 state,而 EXCLUSIVE_MASK 就是基准值(低 16 位全为 1 的数据),通过 state 与基准值进行位运算,我们就能够得到低 16 位的值,也就是独占锁的数量值。

2. 获取共享锁的数量级

我们上文说到 state 采用了低 16 位来存储了独占锁,所以从 0 ~ 65535 的数据位置已经被独占锁全部占用,所以高 16 位存储共享锁就需要从 65536 来计算,也就是在二进制中至少需要第 17 位也就是高 16 位的最后一位存在数据才能存储共享锁的数量级。

如图所示,我们分别表示共享锁的数量为 1、2、3

高16位存储数据.jpg

从上图可以看到,如果我们想要获取高 16 存储的实际的数值,需要将低 16 位的干扰排除掉,然后计算就能得到十进制的数据,所以我们需要用到另外一个计算符 >>>,这个符号在 Java 中可以将二进制数据无符号右移,缺少的位置补充为 0,如图所示:

无符号右移.jpg

我们通过无符号右移 16 位,就能够完全抛弃掉低 16 位对我们运算的影响,从而达到计算共享锁数量级的目的。

如果我们想要对高 16 位进行 +1 操作呢?此时因为我们操作的是高 16 位,所以直接对 state + 1 是不行的,每一次对高 16 位 +1 都需要在实际的十进制中增加 65536 的数值。

依旧是使用一张图来证明演算过程,我们现在对高 16 位进行 +1 操作:

高16位+1操作.jpg

至此,我们学习了,如果想要计算高 16 位的值,需要将数据无符号右移 16 位来得到共享锁的数量级;如果想对当前共享锁的数量级数量 +1 ,则需要对 state + 65536

我们来看下 ReentrantReadWriteLock 对这个的应用。

获取共享锁的数量级

static final int SHARED_SHIFT   = 16;

static int sharedCount(int c) { 
  return c >>> SHARED_SHIFT; 
}

可以看到,这里计算共享锁数量级方法的过程是计算高 16 位,计算过程与我们上文分析的一致。

对共享锁的数量级 +1 操作

static final int SHARED_SHIFT   = 16;
static final int SHARED_UNIT    = (1 << SHARED_SHIFT);

compareAndSetState(c, c + SHARED_UNIT)

这里可以看到,对于共享锁的数量级的修改是直接使用 CAS 修改为当前的 state + 65536,计算过程与我们上文说的一致。

二、源代码分析

至此,我们已经学习了在 ReentrantReadWriteLock 中如何通过一个 state 来维护两个锁的数量值,我们来分别分析一下共享锁和独占锁的加解锁的过程。

这里还是以公平锁为例进行分析,非公平锁你在闲暇之余可以根据这几章的所学来分析一下。

1. 读锁的加解锁

(1)加锁

直接进入到 java.util.concurrent.locks.ReentrantReadWriteLock.Sync#tryAcquireShared,源码的寻找过程跟前几章的寻找过程一致:

protected final int tryAcquireShared(int unused) {
    //获取当前的线程
    Thread current = Thread.currentThread();
    //获取当前的state的值
    int c = getState();
    //判断是否存在独占锁
    if (exclusiveCount(c) != 0 &&
        getExclusiveOwnerThread() != current)
        return -1;
    //获取共享锁
    int r = sharedCount(c);
    //是否需要排队等动作  共享锁的数量是否小于65535   cas修改高16位是否成功
    if (!readerShouldBlock() &&
        r < MAX_COUNT &&
        compareAndSetState(c, c + SHARED_UNIT)) {
        //首次加锁
        if (r == 0) {
            //记录首次的线程  (优化)
            firstReader = current;
            //首次线程的加锁数量级 (优化)
            firstReaderHoldCount = 1;
        } else if (firstReader == current) {
            //如果还是首个线程 则直接累加,此时还没有竞争呢
            firstReaderHoldCount++;
        } else {
            //存在线程竞争  则使用ThreadLocal缓存一个HoldCounter加锁的计数器
            HoldCounter rh = cachedHoldCounter;
            if (rh == null || rh.tid != getThreadId(current))
                cachedHoldCounter = rh = readHolds.get();
            else if (rh.count == 0)
                readHolds.set(rh);
            //计数器累加操作
            rh.count++;
        }
        return 1;
    }
    //当上面共享锁加锁失败,则开始循环迭代加锁
    return fullTryAcquireShared(current);
}

有了前面的知识其实很好理解这段代码,我们在学习 ReentrantReadWriteLock 的时候学习过它的特性,读写锁存在互斥性,即读锁和写锁不能同时共存,所以首先需要根据位运算来计算低 16 位是否存在写锁,如果存在直接加锁失败,如果不存在则继续。

在确认此时没有写锁后,根据位运算计算高 16 位的读锁的数量,当判断不需要排队和读锁的数量不超过 65535 并且 CAS 修改成功的情况下,开始执行读锁的加锁逻辑,主要有以下几个步骤:

  1. 如果读锁数量级为 0,则证明只有一个线程在获取锁,此时不存在锁竞争问题,所以直接通过维护 firstReader、firstReaderHoldCount 这两个变量来记录持有锁的线程和读锁的数量级,而不是使用 ThreadLocal 来记录。这样可以提高效率,因为 ThreadLocal 效率虽然高,但是依旧会损失一部分性能。
  2. 当读锁数量级不为 0,则证明此时可能不止一个线程在持有读锁,于是先判断是否是可重入锁的情况,如果是可重入锁,证明此时还不存在锁竞争问题,所以依旧使用 firstReaderHoldCount 来记录加锁次数,以保证重入锁的功能正确性。
  3. 当读锁数量级不为 0 且不是重入锁的情况下,证明此时一定存在锁竞争问题,于是开始对每一个线程使用 ThreadLocal 来单独记录一个加锁计数器,从而保证某一个线程重入锁的获取次数的正常计算。

fullTryAcquireShared 方法主要是进行兜底的操作,当发现线程需要排队、加锁次数超过 65535、CAS 加锁失败的时候进行兜底,内部工作机制如下:

  1. 当发现线程需要排队的时候直接返回 -1,进行入队操作。
  2. 当发现加锁次数超过 65535 时,抛出异常 new Error("Maximum lock count exceeded")
  3. 当 CAS 加锁失败的时候,使用死循环来不断地尝试修改 CAS 直至成功为止(自旋锁)。

我们使用一个流程图来描述整个过程:

共享锁加锁逻辑.jpg

总结来说,共享锁的加锁逻辑就是先判断是不是存在写锁,存在写锁就直接加锁失败入队,不存在就加锁成功并修改 state 的高 16 位数据,并在每一个线程维护一个计数器,来计算每一个线程加锁的次数。

(2)解锁

共享锁的解锁比较简单,解锁过程简单来说无非就是将累加器中的累加次数 -1,同时将 state 中的高 16 位 -1(state - 65536),然后再通知等待队列中的任务进行解除阻塞。

源码位置:java.util.concurrent.locks.AbstractQueuedSynchronizer#releaseShared

public final boolean releaseShared(int arg) {
    if (tryReleaseShared(arg)) {
        doReleaseShared();
        return true;
    }
    return false;
}

这里我们还是分两部分进行解析 tryReleaseShared 和 doReleaseShared。

tryReleaseShared

java.util.concurrent.locks.ReentrantReadWriteLock.Sync#tryReleaseShared
protected final boolean tryReleaseShared(int unused) {
    Thread current = Thread.currentThread();
    //如果当前解锁线程是首个加锁的线程,证明没有竞争直接修改局部变量即可
    if (firstReader == current) {
        if (firstReaderHoldCount == 1)
            firstReader = null;
        else
            firstReaderHoldCount--;
    } else {
        //存在竞争 直接修改ThreadLocal中的累加器
        HoldCounter rh = cachedHoldCounter;
        if (rh == null || rh.tid != getThreadId(current))
            rh = readHolds.get();
        int count = rh.count;
        if (count <= 1) {
            readHolds.remove();
            if (count <= 0)
                throw unmatchedUnlockException();
        }
        --rh.count;
    }
    for (;;) {
        int c = getState();
        int nextc = c - SHARED_UNIT;
        //使用CAS修改数据  CAS修改失败则开始自旋修改,直至修改成功
        if (compareAndSetState(c, nextc))
            //重入锁的情况下,加锁次数减少一次不会为0
            return nextc == 0;
    }
}

正如我们前面分析的,解锁逻辑总共就做了两件事:

  1. 修改累加器,如果累加器为 1,则直接删除,证明该线程不再持有共享锁。
  2. 使用自旋的方式 CAS 修改 state 的值。

我们在这一步也就基本上了解了,有一部分同学在学习加锁的时候疑惑的 HoldCounter 的意义,它就是为了记录某一个线程的加锁次数,以方便在后续解锁的时候,释放重入锁进行计数。HoldCounter 与 state 不同的是,HoldCounter 记录的是单个线程持有读锁的次数,而 state 记录的是整个锁的状态,包括共享锁的持有次数和排他锁的持有信息。

doReleaseShared

在上一步释放锁成功后,会尝试将等待队列中的任务进行唤醒,具体方法如下:

java.util.concurrent.locks.AbstractQueuedSynchronizer#doReleaseShared
private void doReleaseShared() {
    for (;;) {
        //获取头节点
        Node h = head;
        if (h != null && h != tail) {
            int ws = h.waitStatus;
            if (ws == Node.SIGNAL) {
                //初始化状态waitStatus为0
                if (!compareAndSetWaitStatus(h, Node.SIGNAL, 0))
                    continue;
                // 将head节点的下一个节点解除阻塞
                unparkSuccessor(h);
            }
            else if (ws == 0 && !compareAndSetWaitStatus(h, 0, Node.PROPAGATE))
                continue;
        }
        if (h == head)
            break;
    }
}

这一块代码主要的作用就是将 head 节点后面的节点调用 unPark 方法进行解除阻塞,以达到让等待队列中的任务能够继续执行的目的。

这里我们将共享锁(读锁)的加解锁做了一个详细的介绍,事实上,它的加解锁方式与 ReadWriteLock 的根本区别就是对于共享锁的加锁,在没有写锁的情况下,会直接加锁成功,同时在 state 中维护读锁的加锁数据。存在写锁,则直接加锁失败入队。

2. 写锁的加解锁

我们在上文详细学习了读锁的加解锁操作,下面我们开始正式分析写锁的加解锁的操作。

(1)加锁

代码位置在:java.util.concurrent.locks.AbstractQueuedSynchronizer#acquire

public final void acquire(int arg) {
    if (!tryAcquire(arg) &&
        acquireQueued(addWaiter(Node.EXCLUSIVE), arg))
        selfInterrupt();
}

这里可以看到,它的加锁方式与 ReentrantLock 一样,我们只需要重点关注 tryAcquire 方法在 ReentrantReadWriteLock 中的实现就行了,其他方法在前面分析过,不再重复讲解。

先思考一下,如果是你,你该对写锁如何加锁?

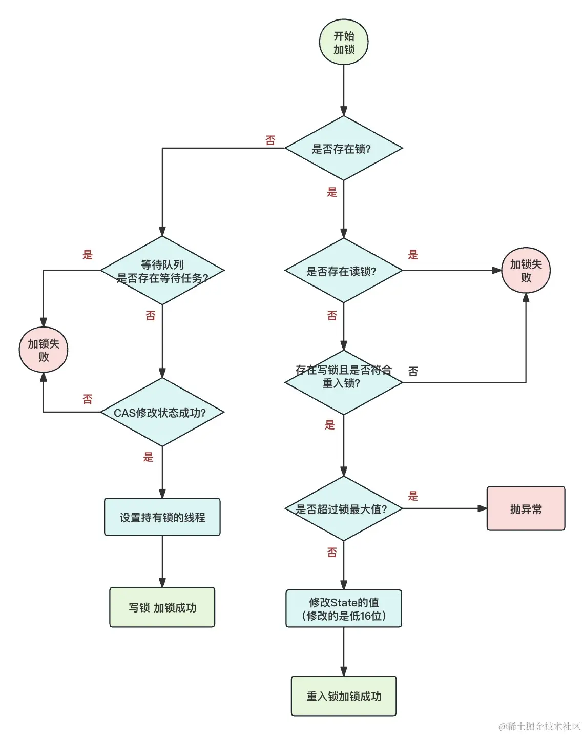
首先,它是一个独占锁,所以我们需要先判断 state 的低 16 位是不是已经存在独占锁了,如果已经存在独占锁了,那么我们就需要判断是不是重入锁!如果 state 中已经存在独占锁了,而且也不是重入锁,那么直接加锁失败,将任务放到任务队列中就可以了。

其次,如果没有独占锁,因为 16 位字节的限制,所以独占锁的限制不能超过 65535 个,如果超过了就直接报错。

然后在既没有独占锁占用又没有超过最大值的情况下,我们直接就 state + 1,然后返回加锁成功就可以了。

那么,我们一起来看一下源码中是如何做的。

源码位置:java.util.concurrent.locks.ReentrantReadWriteLock.Sync#tryAcquire

protected final boolean tryAcquire(int acquires) {
    //获取当前的线程
    Thread current = Thread.currentThread();
    //获取当前State的值
    int c = getState();
    //计算低16位的值
    int w = exclusiveCount(c);
    //如果 state!=0 证明state存在读锁或者写锁
    if (c != 0) {
        //如果w = 0 证明State中存在读锁  不存在写锁,读写不能共存,所以直接加锁失败
        //如果w != 0 这个名State中存在写锁,此时需要判断是不是重入锁,不是重入锁也直接失败
        if (w == 0 || current != getExclusiveOwnerThread())
            return false;
        //如果没有读锁,那么判断写锁数量是否超过最大值,超过直接报错
        if (w + exclusiveCount(acquires) > MAX_COUNT)
            throw new Error("Maximum lock count exceeded");
        //经过上面的判断,这里就符合w!=0 而且符合重入锁的规则,直接向上累加加锁次数就可以了
        setState(c + acquires);
        return true;
    }
    //如果state == 0 证明即不存在写锁也不存在读锁,此时需要判断等待队列中是否存在任务,不存在而且CAS能够修改成功就返回加锁成功,否则加锁失败
    if (writerShouldBlock() ||
        !compareAndSetState(c, c + acquires))
        return false;
    setExclusiveOwnerThread(current);
    return true;
}

从代码注释中可以看到,代码中的设计原理与我们之前设想的基本一致。还是老规矩,我们使用一张流程图来说明问题:

写锁加锁过程.jpg

(2)解锁

了解了写锁的加锁步骤之后,解锁步骤能猜出来:

  1. 将 state - 1;
  2. 判断当前 state 的写锁数量,如果为 0 的话证明重入锁释放完毕,直接将加锁线程置空,并解锁成功。

猜测完毕后,我们来看实际的源码。

源码位置:java.util.concurrent.locks.AbstractQueuedSynchronizer#release

public final boolean release(int arg) {
    if (tryRelease(arg)) {
        Node h = head;
        if (h != null && h.waitStatus != 0)
            unparkSuccessor(h);
        return true;
    }
    return false;
}

同样的,代码我们都分析过,我们这里只重点分析 tryRelease。

源码位置:java.util.concurrent.locks.AbstractQueuedSynchronizer#tryRelease

protected final boolean tryRelease(int releases) {
    //判断解锁线程是不是加锁线程 不是就直接报错
    if (!isHeldExclusively())
        throw new IllegalMonitorStateException();
    //state - 1
    int nextc = getState() - releases;
    //判断重入锁是否解锁成功
    boolean free = exclusiveCount(nextc) == 0;
    if (free)
        //加锁线程置空
        setExclusiveOwnerThread(null);
    //cas设置state
    setState(nextc);
    return free;
}

可以看到,与我们的猜测基本一致,比较简单,这里不再画图说明。

三、总结

本节课我们从源码角度学习了 ReentrantReadWriteLock 的写锁和读锁的加解锁原理,也从源码角度上说明了 ReentrantReadWriteLock 是如何通过 AQS 中一个 state 来控制两个锁的状态的。通过这一节课的学习,我们也了解到了读写锁互斥、写锁互斥的原理,相当于对我们前面的所学做了一个验证!

大家闲下来的时候,也可以自己分析一下非公平锁的源码,看看你是否已经搞明白 ReentrantReadWriteLock 对于 AQS 的使用!