15 破解服务中共性问题的繁琐处理方式——接入 API 网关

由于服务粒度的不同以及数据包装因端而异的差异需求,我们在之前章节中引入了 BFF 层,调用端可以直接调用 BFF 层,由 BFF 层再将请求分发至不同微服务,进行数据组装。由于很多子服务都需要用户验证、权限验证、流量控制等,真的要在每个子服务中重复编写用户验证的逻辑吗?本章节就带你走近网关,在网关层统一处理这些共性需求。

为什么引入网关

如果没有网关的情况下,服务调用面临的几个直接问题:

  1. 每个服务都需要独立的认证,增加不必要的重复度
  2. 客户端直接与服务对接,后端服务一旦变动,前端也要跟着变动,独立性缺失
  3. 将后端服务直接暴露在外,服务的安全性保障是一个挑战
  4. 某些公共的操作,如日志记录等,需要在每个子服务都实现一次,造成不必要的重复劳动

现有系统的调用结构如下图所示:

img

直接由前端发起调用,服务间的调用可以 由服务注册中心调配,但前端调用起来就没这么简单了,特别是后端服务以多实例的形态出现时。由于各个子服务都有各自的服务名、端口号等,加之某些共性的东西(如鉴权、日志、服务控制等)重复在各子模块实现,造成不必要的成本浪费。此时,就亟需一个网关,将所有子服务包装后,对外统一提供服务,并在网关层针对所有共性的功能作统一处理,大大提高服务的可维护性、健壮性。

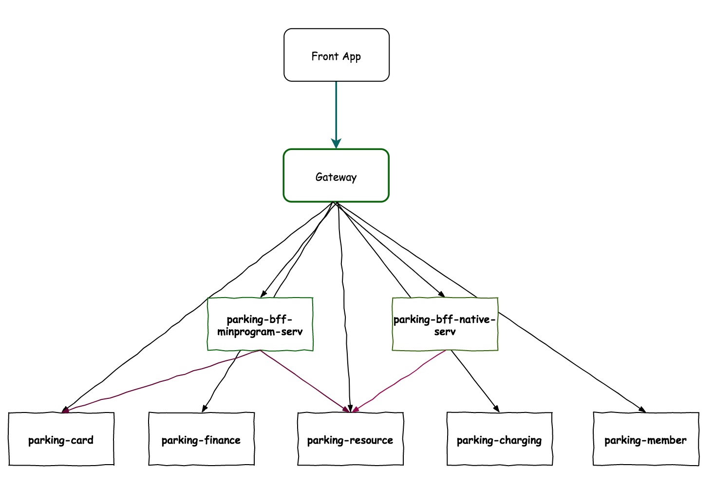
引入网关后,请求的调用结构演变成如下图:

img

可以看到明显的变化:由网关层进行统一的请求路由,将前端调用的选择权解放出来;后端服务隐藏起来,对外只能看到网关的地址,安全性大大提升;一些共性操作,直接由网关层实现,具体服务实现不再承担这部分工作,更加专心于业务实现。

本文带你将 spring-cloud-gateway 组件引入项目中,有同学会问,为什么不用 Zuul 呢?答案是由于组件发展的一些原因,Zuul 进入了维护期,为保证组件的完整性,Spring 官方团队开发出 Gateway 以替代 Zuul 来实现网关功能。

建立 Gateway 服务

引入 jar 时,注意 Spring Cloud Gateway 是基于 Netty 和 WebFlux 开发,所以不需要相关的 Web Server 依赖,如 Tomcat 等,WebFlux 与 spring-boot-starter-web 是冲突的,需要将这两项排除,否则无法启动。

<dependency>
            <groupId>org.springframework.cloud</groupId>
            <artifactId>spring-cloud-starter-gateway</artifactId>
</dependency>
<dependency>
            <groupId>org.springframework.boot</groupId>
            <artifactId>spring-boot-starter-actuator</artifactId>
</dependency>
<dependency>
            <groupId>org.springframework.cloud</groupId>
            <artifactId>spring-cloud-starter-alibaba-nacos-discovery</artifactId>
            <version>0.2.2.RELEASE</version>
</dependency>

启动类与正常业务模块无异,在 application.yml 配置文件中进行初步配置:

server: 
  port: 10091

management: 
  endpoints: 
    web: 
      exposure: 
        include: '*'

#nacos config
spring: 
  application: 
    name: gateway-service
  cloud: 
    nacos: 
      discovery: 
        register-enabled: true
        server-addr: 127.0.0.1:8848
#      config: 
#        server-addr: 127.0.0.1:8848
    gateway: 
      discovery:
        locator:
          enabled: false  #gateway 开启服务注册和发现的功能,并且自动根据服务发现为每一个服务创建了一个 router,这个 router 将以服务名开头的请求路径转发到对应的服务。
          lowerCaseServiceId: true   #是将请求路径上的服务名配置为小写
          filters:
            - StripPrefix=1
      routes: 
      #一个服务中的 id、uri、predicates 是必输项
      #member 子服务
      - id: member-service
        uri: lb://member-service
        predicates: 
        - Path= /member/**
        filters: 
        - StripPrefix=1
      #card 子服务
      - id: card-service
        uri: lb://card-service
        predicates: 
        - Path=/card/**
        filters:
        - StripPrefix=1
      #resource 子服务
      - id: resource-service
        uri: lb://resource-service
        predicates: 
        - Path=/resources/**
        filters:
        - StripPrefix=1
      #计费子服务
      - id: charging-service
        uri: lb://charging-service
        predicates: 
        - Path=/charging/**
        filters: 
        - StripPrefix=1
      #finance 子服务
      - id: finance-service
        uri: lb://finance-service
        predicates: 
        - Path=/finance/**
        filters: 
        - StripPrefix=1

routes 配置项是具体的服务路由规则配置,各服务以数组形式配置。id 用于服务间的区分,uri 则对应直接的调用服务,lb 表示以负载的形式访问服务,lb 后面配置的是 Nacos 中的服务名。predicates 用于匹配请求,无须再用服务的形式访问。

到此完成 Gateway 网关服务的简单路由功能已完成,前端直接访问网关调用对应服务,不必再关心子服务的服务名、服务端口等情况。

熔断降级

有服务调用章节,我们通过 Hystrix 实现了服务降级,在网关层面是不是可以做一个统一配置呢?答案是肯定的,下面我们在 Gateway 模块中引入 Hystrix 来进行服务设置,当服务超时或超过指定配置时,直接快速返回准备好的异常方法,快速失败,实现服务的熔断操作。

引入相关的 jar 包:

        <dependency>
            <groupId>org.springframework.cloud</groupId>
            <artifactId>spring-cloud-starter-netflix-hystrix</artifactId>
        </dependency>

配置文件中设置熔断超时时间设置:

#timeout time config,默认时间为 1000ms,
hystrix: 
  command: 
    default: 
      execution: 
        isolation: 
          thread: 
            timeoutInMilliseconds: 2000

编写异常响应类,此类需要配置在子服务的失败调用位置。

@RestController
@RequestMapping("error")
@Slf4j
public class FallbackController {

    @RequestMapping("/fallback")
    public CommonResult<String> fallback() {
        CommonResult<String> errorResult = new CommonResult<>("Invoke failed.");
        log.error("Invoke service failed...");
        return errorResult;
    }
}

      #card 子服务
      - id: card-service
        uri: lb://card-service
        predicates: 
        - Path=/card/**
        filters:
        - StripPrefix=1
        #配置快速熔断失败调用
        - name: Hystrix
          args: 
            name: fallbackcmd
            fallbackUri: forward:/error/fallback

若服务暂时不可用,发起重试后又能返回正常,可以通过设置重试次数,来确保服务的可用性。

      #card 子服务
      - id: card-service
        uri: lb://card-service
        predicates: 
        - Path=/card/**
        filters:
        - StripPrefix=1
        - name: Hystrix
          args: 
            name: fallbackcmd
            fallbackUri: forward:/error/fallback
        - name: Retry
          args: 
              #重试 3 次,加上初次访问,正确执行应当是 4 次访问
            retries: 3
            statuses: 
            - OK
            methods: 
            - GET
            - POST
            #异常配置,与代码中抛出的异常保持一致
            exceptions: 
            - com.mall.parking.common.exception.BusinessException

如何测试呢?可以代码中增加异常抛出,来测试请求是否重试 3 次,前端调用时,通过网关访问此服务调用,可以发现被调用次数是 4 次。

        /* 这里抛出异常是为了测试 spring-cloud-gateway 的 retry 机制是否正常运行
         * if (StringUtils.isEmpty("")) {
            throw new BusinessException("test retry function");
        }*/

服务限流

为什么要限流,当服务调用压力突然增大时,对系统的冲击是很大的,为保证系统的可用性,做一些限流措施很有必要。

常见的限流算法有令牌桶、漏桶等,Gateway 组件内部默认实现了 Redis + Lua 进行限流,可以通过自定义的方式来指定是根据 IP、用户或是 URI 来进行限流,下面我们来一控究竟。

Spring Cloud Gateway 默认提供的 RedisRateLimter 的核心逻辑为判断是否取到令牌的实现,通过调用 META-INF/scripts/request_rate_limiter.lua 脚本实现基于令牌桶算法限流,我们来看看如何借助这个功能来达到我们的目的。

img

引入相应 jar 包的支持:

<!--基于 reactive stream 的 redis -->
<dependency>
    <groupId>org.springframework.boot</groupId>
    <artifactId>spring-boot-starter-data-redis-reactive</artifactId>
</dependency>

配置基于 IP 进行限流,比如在商场兑换优惠券时,在固定时间内,仅有固定数量的商场优惠券来应对突然间的大量请求,很容易出现高峰交易的情况,导致服务卡死不可用。

        - name: RequestRateLimiter
          args: 
            redis-rate-limiter.replenishRate: 3 #允许用户每秒处理多少个请求
            redis-rate-limiter.burstCapacity: 5 #令牌桶的容量,允许在一秒钟内完成的最大请求数
            key-resolver: "#{@remoteAddrKeyResolver}" #SPEL 表达式去的对应的 bean

上文的 KeyResolver 配置项是用来定义按什么规则来限流,比如本次采用 IP 进行限流,编写对应的实现类实现此接口:

public class AddrKeyResolver implements KeyResolver {

    @Override
    public Mono<String> resolve(ServerWebExchange exchange) {
        return Mono.just(exchange.getRequest().getRemoteAddress().getAddress().getHostAddress());
    }

}

在启动类进行 @Bean 定义:

    @Bean
    public AddrKeyResolver addrKeyResolver() {
        return new AddrKeyResolver();
    }

到此,配置完毕,下面来验证配置是否生效。

测评限流是否生效

前期我们采用了 PostMan 组件进行了不少接口测试工作,其实它可以提供并发测试功能,不少用过的小伙伴尚未发现这一功能,这里就带大家一起使用 PostMan 来发起并发测试,操作步骤如下。

1. 建立测试脚本目录

img

2. 将测试请求放入目录

img

3. 运行脚本

img

img

4. 打开终端,进入 Redis 对应的库,输入 monitor 命令,监控 Redis 命令的执行情况。点击上图“Run”按钮,查看 Redis 命令的执行情况。查看 Postman 控制台,可以看到有 3 次已经被忽略执行。

img

到此,通过原生限流组件可以正常使用,通过 IP 是简单的限流,往往还会有更多个性化的需求,这个时候就需要定制来完成高阶功能。

跨域支持

时下流行的系统部署架构基本是前、后端独立部署,由此而直接引发另一个问题——跨域请求。必须要在网关层支持跨域,不然无法将请求路由到正确的处理节点。这里提供两种方式,一种是代码编写,一种是能过配置文件配置,建议采用配置方式完成。

代码方式

@Configuration
public class CORSConfiguration {

    @Bean
    public CorsWebFilter corsWebFilter() {
        CorsConfiguration config = new CorsConfiguration();
        config.setAllowCredentials(Boolean.TRUE);
        //config.addAllowedMethod("*");
        config.addAllowedOrigin("*");
        config.addAllowedHeader("*");
        config.addExposedHeader("setToken");

        UrlBasedCorsConfigurationSource source = new UrlBasedCorsConfigurationSource(new PathPatternParser());
        source.registerCorsConfiguration("/**", config);

        return new CorsWebFilter(source);
    }
}

配置文件配置

spring:
  cloud:
    gateway:
      discovery:
      # 跨域
      globalcors:
        corsConfigurations:
          '[/**]':
            allowedHeaders: "*"
            allowedOrigins: "*"
            # 为保证请求的安全,项目中只支持 get 或 post 请求,其它请求全部屏蔽,以免导致多余的问题
            allowedMethods:
            - POST

本文到此,网关中路由配置、熔断失败、请求限流、请求跨域等常见的共性问题都得到初步的解决,相信随着使用的深入,还有更多高阶的功能等待大家去开发使用。

留一个思考题:

  • 除了 Spring Cloud Gateway 之外,你还知道其它中间件可以实现网关功能吗?不妨去调研一番。