16 服务压力大系统响应慢如何破——网关流量控制

由于服务粒度的不同以及数据包装因端而异的差异需求,我们在之前章节中引入了 BFF 层,调用端可以直接调用 BFF 层,由 BFF 层再将请求分发至不同微服务,进行数据组装。由于很多子服务都需要用户验证、权限验证、流量控制等,真的要在每个子服务中重复编写用户验证的逻辑吗?本章节就带你走近网关,在网关层统一处理这些共性需求。

为什么要引入网关

如果没有网关的情况下,服务调用面临的几个直接问题:

  1. 每个服务都需要独立的认证,增加不必要的重复度
  2. 客户端直接与服务对接,后端服务一旦变动,前端也要跟着变动,独立性缺失
  3. 将后端服务直接暴露在外,服务的安全性保障是一个挑战
  4. 某些公共的操作,如日志记录等,需要在每个子服务都实现一次,造成不必要的重复劳动

现有系统的调用结构如下图所示:

img

直接由前端发起调用,服务间的调用可以由服务注册中心调配,但前端调用起来就没这么简单了,特别是后端服务以多实例的形态出现时。由于各个子服务都有各自的服务名、端口号等,加之某些共性的东西(如鉴权、日志、服务控制等)重复在各子模块实现,造成不必要的成本浪费。此时,就亟需一个网关,将所有子服务包装后,对外统一提供服务,并在网关层针对所有共性的功能作统一处理,大大提高服务的可维护性、健壮性。

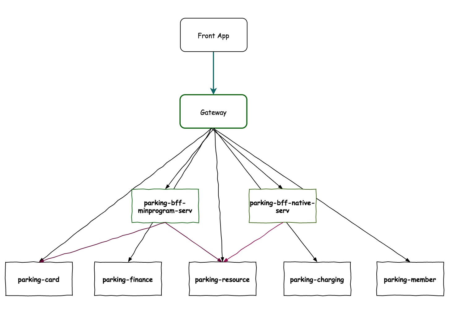
引入网关后,请求的调用结构演变成如下图:

img

可以看到明显的变化:由网关层进行统一的请求路由,将前端调用的选择权解放出来;后端服务隐藏起来,对外只能看到网关的地址,安全性大大提升;一些共性操作,直接由网关层实现,具体服务实现不再承担这部分工作,更加专心于业务实现。

本文带你将 spring-cloud-gateway 组件引入项目中,有同学会问,为什么不用 Zuul 呢?答案是由于组件发展的一些原因,Zuul 进入了维护期,为保证组件的完整性,Spring 官方团队开发出 Gateway 以替代 Zuul 来实现网关功能。

新增网关服务

引入 jar 时,注意 Spring Cloud Gateway 是基于 Netty 和 WebFlux 开发,所以不需要相关的 Web Server 依赖,如 Tomcat 等,WebFlux 与 spring-boot-starter-web 是冲突的,需要将这两项排除,否则无法启动。

<dependency>
            <groupId>org.springframework.cloud</groupId>
            <artifactId>spring-cloud-starter-gateway</artifactId>
</dependency>
<dependency>
            <groupId>org.springframework.boot</groupId>
            <artifactId>spring-boot-starter-actuator</artifactId>
</dependency>
<dependency>
            <groupId>org.springframework.cloud</groupId>
            <artifactId>spring-cloud-starter-alibaba-nacos-discovery</artifactId>
            <version>0.2.2.RELEASE</version>
</dependency>

启动类与正常业务模块无异,在 application.yml 配置文件中进行初步配置:

server: 
  port: 10091

management: 
  endpoints: 
    web: 
      exposure: 
        include: '*'

#nacos config
spring: 
  application: 
    name: gateway-service
  cloud: 
    nacos: 
      discovery: 
        register-enabled: true
        server-addr: 127.0.0.1:8848
#      config: 
#        server-addr: 127.0.0.1:8848
    gateway: 
      discovery:
        locator:
          enabled: false  #gateway 开启服务注册和发现的功能,并且自动根据服务发现为每一个服务创建了一个 router,这个 router 将以服务名开头的请求路径转发到对应的服务。
          lowerCaseServiceId: true   #是将请求路径上的服务名配置为小写
          filters:
            - StripPrefix=1
      routes: 
      #一个服务中的 id、uri、predicates 是必输项
      #member 子服务
      - id: member-service
        uri: lb://member-service
        predicates: 
        - Path= /member/**
        filters: 
        - StripPrefix=1
      #card 子服务
      - id: card-service
        uri: lb://card-service
        predicates: 
        - Path=/card/**
        filters:
        - StripPrefix=1
      #resource 子服务
      - id: resource-service
        uri: lb://resource-service
        predicates: 
        - Path=/resources/**
        filters:
        - StripPrefix=1
      #计费子服务
      - id: charging-service
        uri: lb://charging-service
        predicates: 
        - Path=/charging/**
        filters: 
        - StripPrefix=1
      #finance 子服务
      - id: finance-service
        uri: lb://finance-service
        predicates: 
        - Path=/finance/**
        filters: 
        - StripPrefix=1

routes 配置项是具体的服务路由规则配置,各服务以数组形式配置。id 用于服务间的区分,uri 则对应直接的调用服务,lb 表示以负载的形式访问服务,lb 后面配置的是 Nacos 中的服务名。predicates 用于匹配请求,无须再用服务的形式访问。

到此完成 Gateway 网关服务的简单路由功能已完成,前端直接访问网关调用对应服务,不必再关心子服务的服务名、服务端口等情况。

实现熔断降级

有服务调用章节,我们通过 Hystrix 实现了服务降级,在网关层面是不是可以做一个统一配置呢?答案是肯定的,下面我们在 Gateway 模块中引入 Hystrix 来进行服务设置,当服务超时或超过指定配置时,直接快速返回准备好的异常方法,快速失败,实现服务的熔断操作。

引入相关的 jar 包:

        <dependency>
            <groupId>org.springframework.cloud</groupId>
            <artifactId>spring-cloud-starter-netflix-hystrix</artifactId>
        </dependency>

配置文件中设置熔断超时时间设置:

#timeout time config,默认时间为 1000ms,
hystrix: 
  command: 
    default: 
      execution: 
        isolation: 
          thread: 
            timeoutInMilliseconds: 2000

编写异常响应类,此类需要配置在子服务的失败调用位置。

@RestController
@RequestMapping("error")
@Slf4j
public class FallbackController {

    @RequestMapping("/fallback")
    public CommonResult<String> fallback() {
        CommonResult<String> errorResult = new CommonResult<>("Invoke failed.");
        log.error("Invoke service failed...");
        return errorResult;
    }
}

      #card 子服务
      - id: card-service
        uri: lb://card-service
        predicates: 
        - Path=/card/**
        filters:
        - StripPrefix=1
        #配置快速熔断失败调用
        - name: Hystrix
          args: 
            name: fallbackcmd
            fallbackUri: forward:/error/fallback

若服务暂时不可用,发起重试后又能返回正常,可以通过设置重试次数,来确保服务的可用性。

      #card子服务
      - id: card-service
        uri: lb://card-service
        predicates: 
        - Path=/card/**
        filters:
        - StripPrefix=1
        - name: Hystrix
          args: 
            name: fallbackcmd
            fallbackUri: forward:/error/fallback
        - name: Retry
          args: 
              #重试 3 次,加上初次访问,正确执行应当是 4 次访问
            retries: 3
            statuses: 
            - OK
            methods: 
            - GET
            - POST
            #异常配置,与代码中抛出的异常保持一致
            exceptions: 
            - com.mall.parking.common.exception.BusinessException

如何测试呢?可以代码中增加异常抛出,来测试请求是否重试 3 次,前端调用时,通过网关访问此服务调用,可以发现被调用次数是 4 次。

        /* 这里抛出异常是为了测试spring-cloud-gateway的retry机制是否正常运行
         * if (StringUtils.isEmpty("")) {
            throw new BusinessException("test retry function");
        }*/

实现服务限流

为什么要限流,当服务调用压力突然增大时,对系统的冲击是很大的,为保证系统的可用性,做一些限流措施很有必要。

常见的限流算法有:令牌桶、漏桶等,Gateway 组件内部默认实现了 Redis+Lua 进行限流,可以通过自定义的方式来指定是根据 IP、用户或是 URI 来进行限流,下面我们来一控究竟。

Spring Cloud Gateway 默认提供的 RedisRateLimter 的核心逻辑为判断是否取到令牌的实现,通过调用 META-INF/scripts/request*rate*limiter.lua 脚本实现基于令牌桶算法限流,我们来看看如何借助这个功能来达到我们的目的。

img

引入相应 jar 包的支持:

<!--基于 reactive stream 的redis -->
<dependency>
    <groupId>org.springframework.boot</groupId>
    <artifactId>spring-boot-starter-data-redis-reactive</artifactId>
</dependency>

配置基于 IP 进行限流,比如在商场兑换优惠券时,在固定时间内,仅有固定数量的商场优惠券来应对突然间的大量请求,很容易出现高峰交易的情况,导致服务卡死不可用。

        - name: RequestRateLimiter
          args: 
            redis-rate-limiter.replenishRate: 3 #允许用户每秒处理多少个请求
            redis-rate-limiter.burstCapacity: 5 #令牌桶的容量,允许在一秒钟内完成的最大请求数
            key-resolver: "#{@remoteAddrKeyResolver}" #SPEL 表达式去的对应的 bean

上文的 KeyResolver 配置项是用来定义按什么规则来限流,比如本次采用 IP 进行限流,编写对应的实现类实现此接口:

public class AddrKeyResolver implements KeyResolver {

    @Override
    public Mono<String> resolve(ServerWebExchange exchange) {
        return Mono.just(exchange.getRequest().getRemoteAddress().getAddress().getHostAddress());
    }

}

在启动类进行 @Bean 定义:

    @Bean
    public AddrKeyResolver addrKeyResolver() {
        return new AddrKeyResolver();
    }

到此,配置完毕,下面来验证配置是否生效。

测试限流是否生效

前期我们采用了 Postman 组件进行了不少接口测试工作,其实它可以提供模拟并发测试功能(如果要真实现真正的并发测试,建议采用 Apache JMeter 工具),不少用过的小伙伴尚未发现这一功能,这里就带大家一起使用 Postman 来发起模拟并发测试,操作步骤如下。

1. 建立测试脚本目录

img

2. 将测试请求放入目录

img

3. 运行脚本

img

img

4. 打开终端,进入 Redis 对应的库,输入 monitor 命令,监控 Redis 命令的执行情况。

点击上图“Run”按钮,查看 Redis 命令的执行情况。查看 PostMan 控制台,可以看到有 3 次已经被忽略执行。

img

到此,通过原生限流组件可以正常使用,通过 IP 是简单的限流,往往还会有更多个性化的需求,这个时候就需要定制来完成高阶功能。

实现跨域支持

时下流行的系统部署架构基本是前、后端独立部署,由此而直接引发另一个问题:跨域请求。必须要在网关层支持跨域,不然无法将请求路由到正确的处理节点。这里提供两种方式,一种是代码编写,一种是能过配置文件配置,建议采用配置方式完成。

代码方式

@Configuration
public class CORSConfiguration {

    @Bean
    public CorsWebFilter corsWebFilter() {
        CorsConfiguration config = new CorsConfiguration();
        config.setAllowCredentials(Boolean.TRUE);
        //config.addAllowedMethod("*");
        config.addAllowedOrigin("*");
        config.addAllowedHeader("*");
        config.addExposedHeader("setToken");

        UrlBasedCorsConfigurationSource source = new UrlBasedCorsConfigurationSource(new PathPatternParser());
        source.registerCorsConfiguration("/**", config);

        return new CorsWebFilter(source);
    }
}

配置文件配置

spring:
  cloud:
    gateway:
      discovery:
      # 跨域
      globalcors:
        corsConfigurations:
          '[/**]':
            allowedHeaders: "*"
            allowedOrigins: "*"
            # 为保证请求的安全,项目中只支持 get 或 post 请求,其它请求全部屏蔽,以免导致多余的问题
            allowedMethods:
            - POST

本文到此,网关中路由配置、熔断失败、请求限流、请求跨域等常见的共性问题都得到初步的解决,相信随着使用的深入,还有更多高阶的功能等待大家去开发使用。留一个思考题:除了 Spring Cloud Gateway 之外,你还知道其它中间件可以实现网关功能吗?不妨去调研一番。